Roberto Renzetti
(Febbraio 2009)
Infelice questo nostro clima, nel quale regna una fissa resoluzione di voler esterminare tutte le novità, in particulare nelle scienze, quasi che già si sia saputo ogni scibile.
(Da una lettera di Galileo ad Elia Diodati del 18 dicembre 1635)
SECONDA PARTE
PRELUDIO AI DISCORSI
Ho parlato nella Prima Parte di questo articolo delle difficoltà incontrate da Galileo per pubblicare il suo ultimo fondamentale lavoro, i Discorsi. Vari tentativi, con fogli consegnati a rate qua e là, con l’intero manoscritto consegnato a François di Noailles, Consigliere di Stato ed Ambasciatore di Francia a Roma, in un incontro miracolosamente concesso a Poggibonsi nell’ottobre 1636, con alfine una visita dell’editore Elzevir ad Arcetri e l’accordo di pubblicazione, poi avvenuta a luglio 1638, ad Amsterdam in Olanda.
Ma perché i Discorsi sono un lavoro definibile fondamentale ? E’ a questa domanda che voglio rispondere prima di raccontare l’opera ed il suo contenuto.
A parte le scoperte astronomiche comunicate nel Nuncius Sidereus del 1610, ed altri lavori tra cui quelli, come il Saggiatore, che avevano definito un metodo per la ricerca scientifica, l’opera capolavoro di Galileo, fino ai Discorsi, era il Dialogo sui due Massimi Sistemi del mondo del 1632 e per la quale Galileo subì la dura condanna della quale ho discusso nella Prima Parte.

Sistema aristotelico
Quando Galileo iniziò a scrivere il suo Dialogo aveva in mente di portare a conoscenza dei dotti dell’epoca qual era il senso delle intuizioni copernicane. Dico questo perché la rivoluzione copernicana era solo un’enunciazione priva di qualunque logica e sostegno. Copernico tentava con dati osservativi accumulati per decine e decine di anni di rendere più razionale il sistema astronomico al fine di semplificare la gran mole di conti richiesti dal sistema di Aristotele sistemato da Tolomeo. Quest’ultima operazione non gli riuscì perché, alla fine, i conti erano altrettanto complessi, ma restò quell’impianto che ribaltava i ruoli di Terra e Sole nello spazio. In sintesi, non era il Sole a ruotare intorno alla Terra, centro del mondo, ma la Terra a ruotare intorno al Sole, centro del mondo. Sembra facile ma questa cosa, se restava solo così, era priva di senso, non sostenibile in alcun modo. La tesi centrale dell’opera di Copernico, la Terra in moto circolare intorno al Sole immobile, rappresentò una svolta radicale ma più per le conseguenze che altri ne trassero che non per quello che lo stesso Copernico aveva detto. Egli, infatti, non aveva fatto neppure il tentativo di conciliare il cambiamento di posizione Terra-Sole con tutti gli altri problemi che si aprivano e che vedremo con la nuova organizzazione planetaria. I ragionamenti portati a sostegno della sua tesi sono tutti di derivazione aristotelica e scolastica e, sono, francamente risibili, anche da questo punto di vista. Cerchiamo di capire quali sono gli argomenti che Copernico porta a sostegno del fatto che la Terra ruota intorno al Sole:
- Poiché il cielo è la dimora di tutti …, non si vede perché non si debba attribuire il moto più al contenuto che al contenente
- Essendo il Sole l’occhio di Dio è più logico che sia sistemato al centro dell’universo.
- Se la Terra a causa del suo moto dovesse andare distrutta, a maggior ragione si dovrebbe distruggere la sfera delle stelle.
- La Terra non va distrutta a seguito del suo moto perché esso è naturale e non violento.
- La caduta non lungo la verticale che dovrebbero avere gli oggetti è spiegata con l’affermazione che l’aria segue il moto della Terra perché l’aria, impregnata di terra e di acqua, vicina alla terra, segue le sue stesse leggi.
- La condizione di immobilità è considerata [da Aristotele] più nobile e divina della condizione di cambiamento ed instabilità, la quale quindi è più appropriata alla Terra che all’Universo.
- Ci vorrebbe un motore enorme per muovere la sfera delle stelle.
- La Terra deve ruotare di moto naturale perché è sferica.
Si può facilmente rendersi conto che non vi è un solo dato osservativo, una sola giustificazione fisica, un solo argomento che noi oggi potremmo dire convincente. Ma, per essere chiari e non fare gli errori di pretesi storici che misurano il passato con il metro di oggi, non vi era motivo per cui Copernico dovesse fare questo passo. Non aveva gli strumenti adeguati, non era il suo obiettivo, era veramente convinto di quanto diceva, la fisica di quel tempo era quella, … insomma Copernico alzò la gamba per fare un passo, lasciando in sospeso l’altra gamba che chiude il passo. Copernico era solo interessato a questioni astronomiche in senso stretto, le spiegazioni che dà non lo interessano davvero. Sta di fatto che la sua opera, il De revolutionibus orbium coelestium, non turbò più di tanto la Chiesa perché venne intesa ed in realtà era una sorta di speculazione nata come ipotesi matematica. Questa storia dell’ipotesi matematica piaceva molto alla Chiesa che a Galileo chiese più volte di portare avanti le sue tesi appunto come ipotesi matematiche ma non è che Galileo non volesse dare il contentino è proprio che il carattere della sua opera, il Dialogo, era esattamente agli antipodi dell’ipotesi matematica perché egli tentava di convincere il prossimo esattamente della realtà di quanto sosteneva. E qui non sto tentando di interpretare ma riporto esattamente qual era la dottrina della Chiesa come sviluppata da Tommaso d’Aquino. Nella sua Summa Theologica (parte I, Quaest. XXXII, art. 1) vi è differenza tra un’ipotesi necessariamente vera (la fisica) ed un’ipotesi che invece si adatta ai fatti (la matematica). Si possono costruire tutte le ipotesi matematiche che si vogliono per spiegare i fatti astronomici purché non si cambi la fisica e questa era la posizione della Chiesa. E l’opera di Copernico fu inizialmente accettata grazie alla deformazione della stessa fatta da A. Osiander nella Prefazione che egli scrisse quando Copernico era già morto. In tale Prefazione si sosteneva, appunto, che il contenuto dell’opera era una semplice ipotesi matematica.

Sistema copernicano
E’ intanto interessante vedere come la fisica di Aristotele rende ridicole le giustificazioni, non metafisiche, di Copernico.
La fisica di Aristotele è un tutt’uno con la cosmologia di Aristotele. Sono due entità inseparabili e per questo quella cosmologia fu accettata insieme a quella fisica, perché era un impianto possente e non messo insieme a casaccio. Chiunque pensasse di toccare una maglia di questa tela deve sapere che si trova in grave difficoltà perché è l’intera tela che viene giù e, tanto per esemplificare, vediamo come facilmente si smontano le spiegazioni che dava Copernico al moto della Terra intorno al Sole.
- è la Terra che dovrebbe disintegrarsi a causa del suo moto intorno al Sole e non la sfera delle stelle. Infatti la Terra è soggetta a generazione e corruzione oltre a possedere pesantezza, mentre la sfera delle stelle è eterea, eterna e per essa non esiste pesantezza.
- Allo stesso modo, un motore avrebbe mosso più facilmente le parti eteree dell’universo che non la pesante Terra.
- Anche il Sole è sferico e perché dovrebbe essere immobile ?
- Il sistema infine, anche se nasceva dal proposito di rendere più semplici i calcoli, era complesso almeno quanto l’aristotelico-tolemaico.
- La caduta degli oggetti in Aristotele non è liquidabile in modo così semplice. La caduta è regolata dalla legge dei luoghi naturali che prevede la Terra più in basso di ognuno dei 4 elementi. Ora, qual è l’alto ed il basso ?
- Il fatto che il cielo è la dimora di tutti e quindi … insieme all’altro fatto che l’occhio di Dio deve trovarsi al centro, sono questioni che hanno un carattere metafisico che con Aristotele non c’entrano.
Con la fisica di Aristotele dunque non ci siamo ma qualche breccia, almeno con la creazione del dubbio che è la base della fisica, si era aperta.
- Si mette in discussione l’esistenza di due tipi di mondi separati dal cielo della Luna (la Terra, nel suo moto, “si infila” in mezzo ai due mondi).
- Si distrugge la teoria dei quattro elementi e quella del moto ad essa collegata tramite la teoria dei luoghi naturali (perché ora un oggetto dovrebbe cadere sulla Terra?).
- Tutti i moti vengono considerati come naturali e la Terra che si muove di moto circolare viene a perdere le caratteristiche di peso e leggerezza.
- Con l’ammissione di immobilità dell’ultima sfera (quella delle stelle fisse), in accordo con Aristotele, si apre alla possibilità di un mondo “infinito”. [sarà l’inglese Thomas Digges il primo che, nel 1576, disegnerà un universo in cui le stelle non sono più sistemate su di un cerchio che fa da corona all’intero sistema solare, ma sparse al di fuori dell’ultima sfera che è quella dell’ultimo pianeta].
Kuhn riassunse la vicenda con una frase con la quale si può essere completamente in accordo: Per Copernico la Terra in moto rappresenta un’anomalia in un universo aristotelico.
Il Dialogo di Galileo aveva reso plausibile il sistema copernicano, aveva introdotto un poco di fisica differente da quella di Aristotele ma l’opera non era completa. Perché Copernico fosse completamente legittimato, perché il sistema copernicano arrivasse a compimento, occorreva una NUOVA fisica. Questo è ciò che Galileo ha fatto nei Discorsi che, per questo, sono un’opera fondamentale. Ed ancora per questo Galileo ci teneva tanto, assillato come era dal non riuscire a fare in tempo per le sue condizioni di salute che si aggravavano sempre più.
Iniziamo da come Galileo ci presentava l’opera in una lettera del 4 luglio 1637 al suo amico Elia Diodati:
poiché l’opere che si stampano adesso contengono due intere scienze, tutte novissime e dimostrate da’ loro primi principii et elementi, siché, a guisa degli altri elementi matematici, aprono l’ingressi a campi vastissimi, pieni d’infinite conclusioni ammirande; perloché leggieri stima fo di tutto quello che sin qui ha visto il mondo di mio, in comparazione di questo che resta a vedersi….
Quanto all’impresa dell’Ill.mo Sig. Carcavil, V. S. faccia pur istanza che dia mano all’opera, cominciando in tanto dal Nuncio Sidereo, già latino, e dall’Uso del Compasso Geometrico, fatto pur latino già dal Sig. Berneggero, che fra tanto fo tradurre in latino tutto il resto delle mie opere; e quando io vegga un poco di principio, potrò mandar le Lettere solari, già finite di tradurre, e di mano in mano conseguentemente tutte l’altre mie composizioni, sichè non resterà impedimento alcuno all’ottenere il privilegio. E quando V. S. scorga costà irresoluzione o turbamento, me ne dia avviso, perchè credo che dando l’opere tutte latine al Sig. Elseviri, l’abbracceranno, che così me ne dette intenzione in voce il Sig. Lodovico.[…]
Due intere scienze novissime, ambedue in grado di originare sviluppi importantissimi, questo diceva Galileo. Vedremo poi quali sono le due nuove scienze, ora vediamo cosa pensava Galileo del titolo che venne dato all’opera, Discorsi e dimostrazioni matematiche intorno a due nuove scienze attinenti alla meccanica ed ai movimenti locali. Vi sono due lettere, sempre ad Elia Diodati, a tale proposito. La prima del 7 agosto 1638, poco dopo la pubblicazione dell’opera (luglio):
[…] con maraviglia e travaglio son restato della libertà presasi il Sig.re Elzevirio di trasformare l’intitolazione del mio libro, riducendola di nobile, quale ella meritamente deve essere, a volgare troppo, per non dire plebea; et è forza, per mio credere, che qualche mio poco affetto in Amsterdam gl’abbia tenuto mano: e V. S. molto Ill.re, come mio vero e sincero amico e padrone, ben fa a procurare la reintegrazione di essa intitolazione.
Della lettera del P. Mersenno è accaduto quello che ella mi accennava, poi che, avendola data in mano d’amici e finalmente di tutta l’accademia, non è stato possibile leggerne tante parole, che almeno in confuso si sia potuto ritrarre senso di tale scrittura: e quelli che non vogliono essere intesi, per loro minor briga possono tacere; e volendo essere intesi, doverebbero fare scrivere in carattere intelligibile. Però io non posso soggiungere nulla, se in altra forma non mi viene scritto; onde la prego a far mia scusa. […]
la seconda del 14 agosto:
[…] Già che non s’è potuto ricorreggere l’intitolazione del mio libro, bisognerà avere pazienza. Ringrazio infinitamente V. S. della presentazione che ne ha fatta a mio nome all’Ill.mo Sig.re Conte di Noailles, dal quale tengo lettere d’avviso di tal presentazione e piene d’infinita cortesia e di certa dimostrazione d’avere S. Sig.ria Ill.ma gradito assai tal opera; del che resto interamente contento e sodisfatto, e molto obligato a V. S. Ben mi danno occasione i SS.ri Elzeviri di maravigliarmi et in certo modo dolermi di loro, poi che infino ad ora in vano ho aspettato qualche quantità d’esemplari della mia scrittura a Madama Ser.ma, da loro più mesi fa stampata, e di questa ultima mia opera ultimamente impressa. E pure, secondo che mi prometteva la sincera realtà di che si vanta l’Olanda et il libero mio procedere verso di loro, doverei a quest’ora avere ricevuta una buona partita d’esemplari dell’una e l’altra opera, o almeno della detta scrittura. Per tanto prego V. S. molto Ill.re che con buona occasione e destramente voglia ricordargli questo che a me pare loro debito, acciò che io possa presentare le dette mie opere a i miei Ser.mi Padroni et a diversi amici, a i quali, come era conveniente, ne ho data ntenzione. […]
Galileo non gradì il titolo dato dagli Elzeviri perché troppo lungo e non in grado di spiegare bene il suo contenuto. Noi non conosciamo il titolo che egli voleva dare e quindi non abbiamo elementi per opinare ma se Galileo dice queste cose, certamente egli aveva una più chiara valutazione dell’impatto di un titolo piuttosto che un altro. Si lamentava infine del fatto che ancora non gli erano arrivate le copie che aspettava (gli arriveranno nel giugno 1639) e la cosa lo stupiva perché si trattava di olandesi (si crede di cogliere un sottinteso sull’efficienza di quel Paese rispetto al nostro).
L’opera in termini di organizzazione è come il Dialogo. Vi sono tre persone, gli stessi Sagredo, Salviati e Simplicio, che dialogano su alcuni problemi in quattro giornate. In realtà un vero dialogo vi è solo nelle prime due giornate mentre, nelle ultime due, vi è una sorta di finzione letteraria che vede Salviati leggere un trattato in latino sul moto scritto dal suo amico Accademico (che sarebbe Galileo) e gli altri due interrompere solo di rado. Nella prima edizione, quella del 1638, compariva un’Appendice in latino, Appendix in qua continentur theoremata eorumque demonstrationes, quae ab eodem Auctore circa centrum gravitatis solidorum olim conscripta fuerunt, nella quale venivano raccolti i lavori giovanili di Galileo. L’opera era comunque in qualche modo incompleta, almeno rispetto alle intenzioni che aveva Galileo. Nei suoi programmi avrebbe dovuto contenere altre due giornate, al quinta e la sesta che probabilmente stava preparando quando la cecità lo fermò. Solo nel 1641 riprese il progetto, quando Torricelli andò a vivere ad Arcetri al suo fianco. A Torricelli Galileo deve aver diffusamente parlato del suo progetto e fu così che Torricelli costruì la Quinta Giornata (che nei piani di Galileo sembra dovesse essere la Sesta) che era costituita dal Sopra le definizioni delle proporzioni d’Euclide e questa giornata fu pubblicata per la prima volta nel 1674 da Vincenzo Viviani (e che solo successivamente fu chiamata Quinta Giornata). La Sesta Giornata (che, per quanto detto prima, doveva essere la Quinta(1)) fu ritrovata da Vincenzo Viviani tra gli oggetti vari che erano andati in mezzo all’eredità ricevuta dal figlio di Galileo, Vincenzo Galilei. Riguarda Della forza della percossa e sarà pubblicata per la prima volta nel 1718 nell’edizione fiorentina dei Discorsi. Un’ultima osservazione riguarda la Sesta Giornata: in essa sparisce il personaggio Simplicio e compare in suo luogo un nobile di Treviso, il Sig. Paolo Aproino, che era stato un discepolo e grande amico di Galileo nell’epoca padovana (era poi diventato Monsignore con la carica di Vicario Capitolare di Treviso).
Ultima cosa da discutere preliminarmente è la natura delle due nuove scienze, perché sarebbero nuove scienze ?
La prima delle due è effettivamente una grande novità. Riguarda in senso lato la struttura della materia trattata da un punto di vista matematico e riguarda la teoria della resistenza dei materiali alla rottura, argomenti che mai erano stati trattati precedentemente in modo scientifico. Questa trattazione testimonia quanto ho più volte sostenuto e cioè lo stretto legame che le elaborazioni galileiane avevano con il mondo della tecnica, degli ingegneri, degli architetti che certamente si erano dovuti scontrare praticamente con tali problematiche. Galileo riuscì a fare il passaggio difficilissimo tra dati dell’esperienza empirica a teorie scientifiche generali mostrando l’enorme differenza che esiste tra i due approcci. Partendo dai principi base della leva e dall’ipotesi che nei solidi vi sia una distribuzione ed una coesione uniforme di materia, Galileo elaborò molti teoremi che raccoglievano varie conoscenze precedenti con molte nuove in una organizzazione matematica coerente. In questo contesto fece rientrare un problema fondamentale della fisica, che è spesso trascurato, almeno nelle trattazioni elementari, quello che oggi chiameremmo dei fattori di scala. Si tratta della riduzione a legge generale della scoperta che esiste un limite nelle dimensioni di quanto costruito con medesimi materiali nelle stesse proporzioni (se, ad esempio, a parità di tutte le altre condizioni, occorre una travedi di di 400 centimetri quadri di sezione per sostenere un peso di 1000 chilogrammi, non esiste la legge secondo cui raddoppiando la sezione si raddoppia il peso che può essere sostenuto).
La seconda scienza che Galileo trattava era nuova in un significato differente da quanto detto per la prima. Qui la trattazione riguardava i movimenti naturali dei quali da secoli vi erano state trattazioni a vari livelli. Ma in esse non si era mai prestata la dovuta attenzione ad alcune proprietà dei movimenti che invece Galileo studiava per la prima volta. Anche qui si può facilmente esemplificare. Aristotele aveva fatto dell’accoppiata movimento e cambiamento uno dei pilastri della sua fisica ma mai aveva studiato la legge di caduta dei gravi con moto accelerato o la composizione dei movimenti che permetteva, ad esempio, lo studio del moto dei proiettili. Questa era dunque una nuova scienza nel senso di un capitolo nuovo in una scienza molto antica. Inoltre, in queste poche parole, credo si possa già intendere quanto questa trattazione galileiana del moto negasse alla radice la teoria aristotelica dei moti naturali e violenti perché unificava i due in unici principi. Il movimento trovava una sua trattazione in teoremi apparentemente solo teorici che in realtà erano propedeutici ad una trattazione matematica di problemi fisici di interesse pratico.
I DISCORSI: GIORNATA PRIMA, MATERIA E MOTO
E’ Salviati che inizia le discussioni della prima giornata che avvengono in un luogo che Galileo ha frequentato in gioventù e dal quale ha tratto molta ispirazione. E’ l’Arsenale di Venezia, sede di innumerevoli attività tecniche che Galileo aveva osservato ed attentamente studiato per molti anni. E l’apertura dei Discorsi vuole proprio affermare l’importanza del ruolo che le attività meccaniche svolgono nella comprensione del mondo fisico. E’ un radicale cambiamento rispetto agli approcci medioevali e scolastici che vedevano i dotti elaborare teorie tenendo rigorosamente lontano il mondo del lavoro e delle tecniche, in accordo con la posizione platonica che considerava il lavoro manuale, le cose materiali come un riflesso del lontano ed immutabile mondo delle idee e quindi come qualcosa di secondario. Qui assistiamo al ribaltamento di quella posizione perché si parte dal mondo del lavoro per formare le idee. Naturalmente perché ciò accadesse era necessario che i tecnici che operavano sul campo acquistassero maggior prestigio sociale e culturale tale da essere loro medesimi a farsi portatori della richiesta di elaborazioni teoriche che fossero in grado di risolvere i loro problemi pratici. Ciò accadeva proprio all’interno di officine come l’Arsenale. Dice Salviati:
Largo campo di filosofare a gl’intelletti specolativi parmi che porga la frequente pratica del famoso arsenale di voi, Signori Veneziani, ed in particolare in quella parte che mecanica si domanda; atteso che quivi ogni sorte di strumento e di machina vien continuamente posta da numero grande d’artefici, tra i quali, e per l’osservazioni fatte dai loro antecessori, e per quelle che di propria avvertenza vanno continuamente per se stessi facendo, è forza che ve ne siano de i peritissimi e di finissimo discorso.
E Sagredo condivide raccontando che ha frequentato per suo diporto la visita di questo luogo e che si è intrattenuto più volte con i capimastri che lo hanno più volte aiutato nell’investigazione della ragione di effetti non solo maravigliosi, ma reconditi ancora e quasi inopinabili. Ma queste osservazioni e conversazioni lo hanno anche messo in confusione ed in disperazione di poter penetrare come possa seguire quello che, lontano da ogni mio concetto, gli dimostra il senso esser vero.
Dopo questi brevissimi preliminari si entra subito in argomento con una delle questioni che lo hanno messo in confusione e disperazione quando si rendevano conto di quali modifiche occorreva fare per mettere in acqua le grandi imbarcazioni rispetto alle piccole. La rottura di sostegni, armamenti ed altri ripari, delle macchine costruite secondo astratte dimostrazioni geometriche, alcuni tra i più intelligenti la attribuiscono a difetti e/o usura dei materiali utilizzati. Ma le cose non stanno così come spiega Salviati:
[…] astraendo tutte l’imperfezzioni della materia e supponendola perfettissima ed inalterabile e da ogni accidental mutazione esente, con tutto ciò il solo esser materiale fa che la machina maggiore, fabbricata dell’istessa materia e con l’istesse proporzioni che la minore, in tutte l’altre condizioni risponderà con giusta simmetria alla minore, fuor che nella robustezza e resistenza contro alle violente invasioni; ma quanto più sarà grande, tanto a proporzione sarà più debole. […]
[…] se noi ridurremo un’asta di legno a tal lunghezza e grossezza, che fitta, v. g., in un muro ad angoli retti, cioè parallela all’orizonte, sia ridotta all’ultima lunghezza che si possa reggere, sì che, allungata un pelo più, si spezzasse, gravata dal proprio peso, questa sarà unica al mondo; tal che essendo, per esempio, la sua lunghezza centupla della sua grossezza, nissuna altra asta della medesima materia potrà ritrovarsi che, essendo in lunghezza centupla della sua grossezza, sia, come quella, precisamente abile a sostener se medesima, e nulla di più; ma tutte le maggiori si fiaccheranno, e le minori saranno potenti a sostener, oltre al proprio peso, qualch’altro appresso. E questo che io dico dello stato di regger se medesimo, intendasi detto di ogni altra costituzione […]
A questo punto Galileo amplia il discorso agli esseri viventi, agli animali applicando le medesime considerazioni fatte per le macchine. Egli fa osservare a Sagredo che un animale capace di muoversi agevolmente sul terreno non possa accrescere le sue dimensioni e, nel medesimo tempo, mantenere le proporzioni tra le sue parti mantenendo la sua mobilità. Tutti sono in grado di osservare che un cavallo che cade da un paio di metri si rompe tutto, quando da tale altezza un cane non si fa nulla mentre un gatto può cadere anche da cinque o sei metri senza subire conseguenze, e lo stesso vale per un grillo che cada da una torre e di una formica dalla Luna, inoltre
[…] la natura non potrebbe fare un cavallo grande per venti cavalli, né un gigante dieci volte più alto di un uomo, se non o miracolosamente o con l’alterar assai le proporzioni delle membra ed in particolare dell’ossa, ingrossandole molto sopra la simmetria dell’ossa comuni. […]
Tornando alle macchine vi sono delle domande che Sagredo fa a Salviati sul perché nel crescersi la materia, non deva con l’istesso ragguaglio multiplicarsi la resistenza e gagliardia; e tanto più mi confondo, quanto per l’opposito veggo in altri casi crescersi molto più la robustezza e la resistenza al rompersi, che non cresce l’ingrossamento della materia. A questa e ad altre questioni Salviati risponde facendo riferimento ai lavori dell’Accademico (che è lo stesso Galileo, così chiamato in quanto Accademico dei Lincei) in quanto egli, sopra tal materia aveva fatte molte speculazioni, e tutte, conforme al suo solito, geometricamente dimostrate, in modo che, non senza ragione, questa sua potrebbe chiamarsi una nuova scienza.E con tali premesse iniziano le dimostrazioni geometriche di Salviati-Galileo.

Riferendosi alla figura, dice Salviati:
[…] Per più chiara esplicazione di che, segniamo il cilindro o prisma AB di legno o di altra materia solida e coerente, fermato di sopra in A e pendente a piombo, al quale nell’altra estremità B sia attaccato il peso C: è manifesto che, qualunque si sia la tenacità e coerenza tra di loro delle parti di esso solido, pur che non sia infinita, potrà esser superata dalla forza del traente peso C, la cui gravità pongo che possa accrescersi quanto ne piace, e esso solido finalmente si strapperà, a guisa d’una corda. E sì come nella corda noi intendiamo, la sua resistenza derivare dalla moltitudine delle fila della canapa che la compongono, così nel legno si scorgono le sue fibre e filamenti distesi per lungo, che lo rendono grandemente più resistente allo strappamento che non sarebbe qualsivoglia canapo della medesima grossezza: ma nel cilindro di pietra o di metallo la coerenza (che ancora par maggiore) delle sue parti depende da altro glutine che da filamenti o fibre; e pure essi ancora da valido tiramento vengono spezzati.
A questo punto inizia una lunga discussione su cosa determini la resistenza che oppone un corpo solido alla trazione, finché esso non si rompa per strappamento. Vengono sollevate obiezioni dagli interlocutori su come rinforzare il corpo tirato al fine di non farlo rompere procedendo per aggiunte successive di piccole cordicelle successivamente composte in una corda. E ciò permette a Salviati di cambiare le condizioni iniziali con modifiche sperimentali adeguate al problema posto.


Si arriva alla fine ad una questione centrale sollevata da Sagredo, questione che sollecita grandemente la sua curiosità, l’intender qual sia quel glutine che sì tenacemente ritien congiunte le parti de i solidi, che pur finalmente sono dissolubili: cognizione che pur anco è necessaria per intender la coerenza delle parti de gli stessi filamenti, de i quali alcuni de i solidi son composti. Qual è allora il legame che tiene unite le parti di un corpo solido ? Per Salviati vi sono due motivi fondamentali:
l’uno de i quali è quella decantata repugnanza che ha la natura all’ammettere il vacuo; per l’altro bisogna (non bastando questo del vacuo) introdur qualche glutine, visco o colla, che tenacemente colleghi le particole delle quali esso corpo è composto.
Ed ecco che si arriva al tema che interessa Galileo che è argomento molto delicato da discutere perché l’ammissione del vuoto è radicalmente contraria alla fisica di Aristotele e quindi si tratta di demolire un altro caposaldo di quella fisica. Inoltre il vuoto richiama gli atomi e su questa vicenda, nel 1626, vi era stata una denuncia anonima da parte di una persona pia contro il medesimo Galileo al Sant’Uffizio per eresia eucaristica. Ad evitare di richiamarla egli fa sparire dal suo vocabolario i termini che potevano far pensare all’atomismo di Democrito, sul quale si erano scatenati gli assassini contro Giordano Bruno, e parla di generiche particelle indivisibili, infinitesime e senza dimensioni (come un punto matematico insomma). Osservo che in connessione a queste discussioni, e ad altre che Galileo ebbe con Giovanni Battista Baliani, andarono maturando le esperienze sul vuoto di Torricelli. Ma c’è di più perché il vuoto è un qualcosa che evoca l’esistenza di atomi, della natura discontinua della materia. Un altro elemento di profondo contrasto con Aristotele che aveva addirittura in odio Democrito(2). E Salviati inizia a parlare di questo vuoto mostrando con chiare esperienze quale e quanta sia la sua virtù. L’esempio che viene fatto, per mostrare la potenza e l’orrore del vuoto è quello di due piastre lisce e sovrapposte:
il vedersi … due piastre di marmo, di metallo o di vetro, esquisitamente spianate pulite e lustre, che, posata l’una su l’altra, senza veruna fatica se gli muove sopra strisciando (sicuro argumento che nissun glutine le congiugne), ma che volendo separarle, mantenendole equidistanti, tal repugnanza si trova, che la superiore solleva e si tira dietro l’altra e perpetuamente la ritiene sollevata, ancorché assai grossa e grave, evidentemente ci mostra l’orrore della natura nel dover ammettere, se ben per breve momento di tempo, lo spazio voto che tra di quelle rimarrebbe avanti che il concorso delle parti dell’aria circostante l’avesse occupato e ripieno.
Sagredo obietta a questa visione di una natura che avrebbe orrore del vuoto perchè, intanto, l’opinion mia è che nissuna cosa sia contro a natura, salvo che l’impossibile, il quale poi non è mai ma poi perché, a suo giudizio, pur per violenza o contro la natura, il vacuo talor si conceda. Sagredo introduce quindi l’idea che un vuoto possa crearsi da qualche parte seppur per breve tempo. Salviati ammette la possibilità del vuoto, anche se non operante, a livello macroscopico ma che la repugnanza al vacuo che è indubitabilmente quella che non permette, se non con gran violenza, la separazione delle due lastre possa esistere a livello microscopico come collante delle parti minori di esso:
[…] non so vedere come non abbia ad aver luogo ed esser parimente cagione della coerenza delle parti minori e sino delle minime ultime delle medesime materie: ed essendo che d’un effetto una sola è la vera e potissima causa, mentre io non trovo altro glutine, perché non debbo tentar di vedere se questo del vacuo, che si trova, può bastarci?
Simplicio osserva che vi è grande differenza tra il vuoto che provoca l’effetto delle due lastre con quello minutissimo che dovrebbe esservi tra particelle minute. Salviati può facilmente rispondere che se bene tali vacui sarebber piccolissimi, ed in consequenza ciascheduno facile ad esser superato, tuttavia l’innumerabile moltitudine innumerabilmente … multiplica le resistenze(3). Inoltre veggiamo se in qualche maniera si potesse dimostrare, come in una continua estensione finita non repugni il potersi ritrovar infiniti vacui. Per dimostrare ciò, Salviati si serve di un paradosso antico che era stato trattato dallo Pseudo-Aristotele nelle Quaestiones Mechanicae dove veniva enunciato nel modo seguente: due cerchi se concentrici compiono la medesima rotazione, se invece sono separati ne compiono due diverse. Galileo aveva discusso questo paradosso nelle sue lezioni universitarie padovane sul finire del Cinquecento e lo aveva poi rielaborato nel suo Le mecaniche, lavoro rimasto manoscritto fino alla sua pubblicazione postuma del 1649. Il problema, illustrato nella figura, può risolversi nella domanda sul perché il più piccolo di due cerchi concentrici, che realizzano insieme una rivoluzione completa, descrive una linea uguale a quella descritta dal cerchio maggiore mentre le linee descritte hanno differente lunghezza nel caso in cui i due cerchi realizzino ciascuno una rivoluzione completa indipendentemente dall’altro.

Galileo fornisce una soluzione che non soddisferà i suoi contemporanei e che darà molto da discutere. Egli, nel suo ragionamento, fa ruotare due esagoni equilateri ed equiangoli concentrici per avere dei punti fissi cui riferirsi(4). Con questo sistema scopre che l’esagono più piccolo deve compiere lungo la tangente su cui si muove dei piccoli salti equivalenti alla differenza tra il lato BC dell’esagono più grande ed il suo IK. I salti sono rappresentati in figura dagli archetti e più aumenta il numero dei lati dei poligoni che consideriamo più questi archetti sono piccoli. A questo punto il discorso diventa, almeno apparentemente, facile perché Salviati osserva che i cerchi son poligoni di lati infiniti ai quali si applica il medesimo discorso con in più il fatto che gli archetti sono spariti essendo sostituiti da infiniti vacui di modo che la linea descritta dalc erchio minore è costituita da da innumerevoli spazi vuoti alternati con innumerevoli spazi pieni (ad ogni archetto che rappresenta un salto del poligono minore rispetto al maggiore, salti che sommati tra loro annullano la differenza tra la linea descritta dal poligono minore rispetto al maggiore, nel caso dei cerchi dobbiamo considerare un vacuo del cerchio minore rispetto al maggiore di modo che la linea del cerchio minore risulta uguale a quella del maggiore perché è punteggiata di vacui inesistenti nella linea descritta dal maggiore). Salviati deve però spiegare meglio e si fa aiutare da una domanda di Sagredo per entrare in maggiori dettagli che lo portino dal paradosso alla questione dei piccoli spazi vuoti restata in sospeso:
Io ricorrerei alla considerazione de i poligoni sopra considerati, l’effetto de i quali è intelligibile e di già compreso: e direi, che sì come ne i poligoni di cento mila lati alla linea passata e misurata dal perimetro del maggiore, cioè da i cento mila suoi lati continuamente distesi, è eguale la misurata da i cento mila lati del minore, ma con l’interposizione di cento mila spazii vacui traposti; così direi, ne i cerchi (che son poligoni di lati infiniti) la linea passata da gl’infiniti lati del cerchio grande, continuamente disposti, esser pareggiata in lunghezza dalla linea passata da gl’infiniti lati del minore, ma da questi con l’interposizion d’altrettanti vacui tra essi; e sì come i lati non son quanti, ma bene infiniti, così gl’interposti vacui non son quanti, ma infiniti: quelli, cioè, infiniti punti tutti pieni; e questi, infiniti punti parte pieni e parte vacui. […] E questo, che si dice delle semplici linee, s’intenderà detto delle superficie e de’ corpi solidi, considerandogli composti di infiniti atomi non quanti: che mentre gli vorremo dividere in parti quante [finite, ndr], non è dubbio che non potremo disporle in spazii più ampli del primo occupato dal solido se non con l’interposizione di spazii quanti vacui, vacui, dico, almeno della materia del solido; ma se intenderemo l’altissima ed ultima resoluzione fatta ne i primi componenti non quanti ed infiniti potremo concepire tali componenti distratti in spazio immenso senza l’interposizione di spazii quanti vacui, ma solamente di vacui infiniti non quanti: ed in questa guisa non repugna distrarsi, v. g., un piccolo globetto d’oro in uno spazio grandissimo senza ammettere spazii quanti vacui; tutta volta però che ammettiamo, l’oro esser composto di infiniti indivisibili.
Salviati ha discusso le proprietà della materia riportandole via via a questioni della geometria della costituzione atomica ed inserendo considerazioni sul continuo, sull’infinito, sugli indivisibili. Il portare avanti queste argomentazioni, con una lunga discussione sugli indivisibili che originano il continuo(5), lo farà arrivare ad un ragionamento come il seguente:
come il poligono rivoltato sopra un piano stampa con i toccamenti conseguenti de’ suoi lati una linea retta eguale al suo perimetro, così il cerchio girato sopra un tal piano descrive con gl’infiniti suoi successivi contatti una linea retta egual alla propria circonferenza. Non so adesso, Sig. Simplicio, se i Signori Peripatetici, a i quali io ammetto, come verissimo concetto, il continuo esser divisibile in sempre divisibili, sì che continuando una tal divisione e suddivisione mai non si perverrebbe alla fine, si contenteranno di concedere a me, niuna delle tali loro divisioni esser l’ultima, come veramente non è, poiché sempre ve ne resta un’altra, ma bene l’ultima ed altissima esser quella che lo risolve in infiniti indivisibili, alla quale concedo che non si perverrebbe mai dividendo successivamente in maggiore e maggior moltitudine di parti; ma servendosi della maniera che propongo io, di distinguere e risolvere tutta la infinità in un tratto solo (artifizio che non mi dovrebbe esser negato), crederei che dovessero quietarsi, ed ammetter questa composizione del continuo di atomi assolutamente indivisibili
e questi atomi risultano tenuti insieme proprio dal vuoto, allo stesso modo in cui il vuoto tiene insieme due lastre piane.
E’ un capolavoro teorico che riporta l’atomismo alla struttura del continuo matematico di modo che una sostanza risulta composta da infiniti indivisibili. Ha il difetto però di mescolare indissolubilmente fisica e matematica in modo tale da rendere piuttosto difficile a comprendere il senso di tale concezione della materia (anche il devoto Viviani non ne fu convinto). Comunque, se solo si pensa che Salviati era partito dai fattori di scala ed in poche pagine arriva a queste affermazioni, ci si rende conto quale trattamento teorico dei fatti sperimentali Galileo abbia realizzato.
E’ d’interesse notare l’agilità con cui Galileo-Salviati si muove spaziando tra fisica e matematica individuando tutta una serie di problemi, attraverso il fatto che, subito dopo quanto qui raccontato, egli passi tranquillamente a discutere del problema della velocità della luce, impostando il problema della sua misura, confrontata con quella del suono(6). La luce era entrata nel discorso in quanto è anch’essa intesa come materiale, anzi è come l’estremo limite in piccolo degli atomi che costituiscono le sostanze, i veri atomi indivisibili. Ma già che se ne stava parlando Galileo spiegava in quale modo fosse possibile misurare la velocità della luce. L’esperimento proposto da Galileo è in somma sintesi il seguente e, come si noterà, è concettualmente identico agli esperimenti che in un lontano futuro si fecero per misurare la velocità della luce. Due persone si dispongono ad una data distanza (due colline contrapposte più o meno alla distanza di un paio di chilometri) l’una di fronte all’altra munite di due lanterne. La prima persona scopre la propria lanterna, la seconda esegue la medesima operazione non appena scorge il segnale proveniente dalla prima. In tal modo la prima persona avrebbe dovuto avere la possibilità di misurare il tempo necessario alla luce per compiere il percorso di andata e ritorno. L’esperimento è semplice ma non poteva che dare risultato nullo, infatti la velocità della luce è veramente troppo grande per essere misurata su tragitti così brevi e, per di più, con il battito del polso come misuratore del tempo. Salviati dice che non ha sperimentato la cosa e spiega il perché: si ha a che fare con qualcosa di estremamente veloce (c’è da notare che questa è una grande acquisizione rispetto al ritenere la velocità della luce infinita). E lo stesso Salviati, dopo questa apparente digressione, si chiede: Ma in quai pelaghi ci andiamo noi inavvertentemente pian piano ingolfando? tra i vacui, tra gl’infiniti, tra gli indivisibili, tra i movimenti instantanei, per non poter mai, dopo mille discorsi, giugnere a riva? E Sagredo chiosa l’infinito, cercato tra i numeri, par che vadia a terminar nell’unità; da gl’indivisibili nasce il sempre divisibile; il vacuo non par che risegga se non indivisibilmente mescolato tra ‘l pieno: ed in somma in queste cose si muta talmente la natura delle comunemente intese da noi, che sin alla circonferenza d’un cerchio doventa una linea retta infinita; che, s’io ho ben tenuto a memoria, è quella proposizione che voi, Sig. Salviati, dovevi con geometrica dimostrazione far manifesta. Salviati soddisfa questo problema posto da Sagredo al quale seguono altri problemi posti sia da Sagredo che da Simplicio ed altre dimostrazioni geometriche ancora sull’argomento principe di Galileo in questa parte dei Discorsi, gli indivisibili. Il discorso ruota sempre intorno a rette, segmenti, poligoni e cerchi ed al loro essere costituiti da indivisibili. Con una precisa direzione di marcia, quella, già detta, della composizione del continuo di atomi assolutamente indivisibili, che apre il cammino, forse il più facile, per risolvere molti intrigati laberinti, quali sono:
oltre a quello già toccato dalla coerenza delle parti de i solidi, il comprender come stia il negozio della rarefazzione e della condensazione, senza incorrer per causa di quella nell’inconveniente di dovere ammettere spazii vacui, e per questa la penetrazione de i corpi: inconvenienti, che amendue mi pare ch’assai destramente vengano schivati con l’ammetter detta composizione d’indivisibili.
Per arrivare a dare una spiegazione agli argomenti sollevati da Simplicio, come i fenomeni di rarefazione e condensazione e le ragioni d’Aristotele in confutazion del vacuo insieme alle soluzioni di Salviati, quest’ultimo ha bisogno di tornare a dimostrazioni geometriche. Per spiegare la rarefazione egli si serve della linea descritta dal minor cerchio. maggiore della propria circonferenza, mentre vien mosso alla revoluzione del maggiore, per spiegare invece la condensazione egli mostra come alla conversione fatta dal minor cerchio, il maggiore descriva una linea retta minore della sua circonferenza. Ma per ben comprendere queste cose Salviati esemplifica con teoremi relativi ai poligoni. Sagredo confessa di non aver capito molto:
in vero quel che sin qui ho letto circa la condensazione è per me così denso, e quel della rarefazzione così sottile, che la mia debol vista questo non comprende e quello non penetra.
E Simplicio nulla:
Io son pieno di confusione, e trovo duri intoppi nell’un sentiero e nell’altro, ed in particolare in questo nuovo: perché, secondo questa regola, un’oncia d’oro si potrebbe rarefare e distrarre in una mole maggiore di tutta la Terra, e tutta la Terra condensare e ridurre in minor mole di una noce […] e le considerazioni e dimostrazioni sin qui fatte da voi, come che son cose matematiche, astratte e separate dalla materia sensibile, credo che applicate alle materie fisiche e naturali non camminerebbero secondo coteste regole.
Salviati risponde che non è in grado di far vedere l’invisibile ma che può tentare a far capire proprio attraverso l’oro, rifacendosi, anche qui, ai lavori di abili artigiani. In pratica fa osservare le pratiche di lavorazione dell’oro quando viene battuto che lo rendono così sottile che quasi va vagando per l’aria. Qui Galileo sta utilizzando una esemplificazione che sarà utilizzata in seguito molto di frequente, per dare un’idea dei limiti della divisibilità della materia ci porta ad osservare fino a quali piccoli spessori essa può essere ridotta. Simplicio non vede come possa entrare questa esemplificazione con quel che si discuteva osservando che l’oro di tanto si allunga quanto si assottiglia. Salviati lo rimbecca dicendo che l’accrescimento della superficie è sudduplo [è la radice quadrata, ndr] dell’allungamento. Sagredo e Simplicio ne chiedono dimostrazione e Salviati la fornisce ancora per via geometrica. A questo punto Sagredo osserva:
Gentilissima dimostrazione e molto acuta. Ma dove siamo trascorsi a ingolfarci nella geometria? mentre eramo su ‘l considerare le difficoltà promosse dal Sig. Simplicio, che veramente son di gran considerazione; ed in particolare quella della condensazione mi par durissima.
Salviati tralascia ora le dimostrazioni geometriche e passa a spiegazioni discorsive più convincenti i suoi interlocutori. Tra le varie cose che dice ve ne sono alcune suggestive. Egli dice che noi sentiamo gli odori, ad esempio di un fiore, ma non vediamo gli atomi che sono la fonte di tale odore. Il fiore è un oggetto solido che cade sotto i nostri sensi e l’odore è la sua rarefazione immensa che sappiamo esserci anche se non vediamo pur avendone costanza dall’odore. L’odore non ci permette la sensata osservazione e, quando accade questo, si deve supplir col discorso.
In oltre, noi trattiamo come si possa far la condensazione e rarefazzione de i corpi che si possono rarefare e condensare, specolando in qual maniera ciò possa esser fatto senza l’introduzzion del vacuo e della penetrazione de i corpi […] E io, Sig. Simplicio, in grazia di voi altri, Signori filosofi, mi sono affaticato in specolare come si possa intendere, farsi la condensazione e la rarefazzione senza ammetter la penetrazione de i corpi e l’introduzzione de gli spazii vacui, effetti da voi negati ed aborriti; che quando voi gli voleste concedere, io non vi sarei così duro contradittore. Però, o ammettete questi inconvenienti, o gradite le mie specolazioni, o trovatene di più aggiustate.
Sagredo accetta parte di questo sfogo di Salviati chiedendogli di rispondere ad alcune questioni:
Alla negativa della penetrazione son io del tutto con i filosofi peripatetici. A quella del vacuo vorrei sentir ben ponderare la dimostrazione d’Aristotele, con la quale ei l’impugna, e quello che voi, Sig. Salviati, gli opponete.
Sagredo chiede in definitiva di conoscere perché Aristotele rifiuti il vuoto e con quali argomenti invece Salviati lo ammetta. Ciò dà argomento a Salviati di introdurre la discussione sul moto (ripreso poi in modo più completo nelle giornate seguenti), liberandolo da ogni significato finalistico e metafisico:
Aristotele, per quanto mi sovviene, insurge contro alcuni antichi, i quali introducevano il vacuo come necessario per il moto, dicendo che questo senza quello non si potrebbe fare […] Fa due supposizioni: l’una è di mobili diversi in gravità, mossi nel medesimo mezzo; l’altra è dell’istesso mobile mosso in diversi mezzi. Quanto al primo, suppone che mobili diversi in gravità si muovano nell’istesso mezzo con diseguali velocità, le quali mantengano tra di loro la medesima proporzione che le gravità; sì che, per esempio, un mobile dieci volte più grave di un altro si muova dieci volte più velocemente. Nell’altra posizione piglia che le velocità del medesimo mobile in diversi mezzi ritengano tra di loro la proporzione contraria di quella che hanno le grossezze o densità di essi mezzi; talmente che, posto, v. g., che la crassizie dell’acqua fusse dieci volte maggiore di quella dell’aria, vuole che la velocità nell’aria sia dieci volte più che la velocità nell’acqua.
A Simplicio che dice che Aristotele deve ben averne fatto esperienza, è Sagredo che dice di no perché l’esperienza l’ha fatta lui trovando ben altro:
Ma io, Sig. Simplicio, che n’ho fatto la prova, vi assicuro che una palla d’artiglieria, che pesi cento, dugento e anco più libbre, non anticiperà di un palmo solamente l’arrivo in terra della palla d’un moschetto, che ne pesi una mezza, venendo anco dall’altezza di dugento braccia.
E’ l’inizio della radicale demolizione della fisica di Aristotele. Qui non si tratta di aggiustamenti ma di completi ribaltamenti, anche rispetto alle precedenti posizioni di Galileo nel De motu in cui aveva sostenuto che corpi della medesima sostanza cadono nel vuoto con uguale velocità ma se le materie sono differenti avrebbero manifestato nel vuoto delle differenze di gravità e quindi di velocità. Questa antica posizione viene qui ribaltata perché la caduta nel vuoto di sostanze diverse avviene sempre con la medesima velocità. Ma, a questo punto dei Discorsi, c’è di più perché, discutendo della gravità, Salviati introduce un argomento estremamente importante che quasi mai ho visto citato con l’enfasi che merita
Il problema è se due gravi di massa (come diremmo oggi) diversa cadano con uguali o diversi gradi di velocità.
Supponiamo sia vero quanto afferma Aristotele: due gravi di diversa massa cadono con gradi di velocità diversi.
Consideriamo due pietre: una grande che cada con 8 gradi di velocità ed una piccola che cada con 4 gradi di velocità. Se leghiamo la pietra grande con la piccola, la grande sarà ritardata dalla più piccola mentre la più piccola sarà accelerata dalla più grande, di modo che i gradi di velocità del sistema dovrebbero essere non superiori ad 8.
Simplicio è d’accordo con questa argomentazione di Salviati il quale, però, continua osservando che i due gravi legati costituiscono un grave più grande del grande, allora esso dovrebbe discendere con più di 8 gradi di velocità.
Ammettendo Aristotele, si arriva dunque all’assurdo di ammettere che oggetti più gravi cadono più lentamente di oggetti meno gravi.
Simplicio si sente frastornato da questo ragionamento e osserva che gli pare che il grave più piccolo aggiunto al più grande gli aggiunga peso ma non capisce come non possa aggiungergli velocità.
Fin qui vari autori riportano questa brillante confutazione di Galileo di uno dei punti di forza della fisica aristotelica. Ma non vanno oltre a leggere quello che Galileo aggiunge subito dopo, per bocca di Salviati, in risposta a Simplicio:
Salviati — Qui commettete un altro errore, Sig, Simplicio, perché non è vero che quella minor pietra accresca peso alla maggiore.
Simplicio — Oh, questo passa bene ogni mio concetto.
Salviati — […] avvertite che bisogna distinguere i gravi posti in moto da i medesimi costituiti in quiete. Una gran pietra messa nella bilancia non solamente acquista peso maggiore col sovrapporgli un’altra pietra, ma anco la giunta di un pennecchio di stoppa lo farà pesar più quelle sei o dieci once che peserà la stoppa; ma se voi lascerete cader da un’altezza la pietra legata con la stoppa credete voi che nel moto la stoppa graviti sopra la pietra, onde gli debba accelerar i1 suo moto … ? Sentiamo gravitarci sulle spalle mentre vogliamo opporci al moto che farebbe quel peso che ci sta addosso; ma se noi scendessimo con quella velocità che quel tal grave naturalmente scenderebbe, in che modo volete che ci prema e graviti sopra? Non vedete che questo sarebbe un voler ferir con la lancia colui che vi corre innanzi con tanta velocità, con quanta o con maggiore di quella con la quale voi lo seguite? Concludete pertanto che nella libera e naturale caduta la minor pietra non gravita sopra la maggiore, ed in conseguenza non le accresce peso, come fa nella quiete.
Galileo non possiede il concetto di massa (per lui è un qualcosa di primitivo) e conseguentemente non ha il concetto di forza come causa di accelerazione (come vedremo) ma sa cogliere con chiarezza uno degli aspetti delle differenti proprietà inerziali e gravitazionali dei corpi e, in qualche modo, una delle differenze tra quelle che oggi chiameremmo masse inerziali e gravitazionali, fatto che permette di vedere sotto una nuova luce il suo contributo al principio d’inerzia (coscienza delle azioni che originano variazioni di velocità) e, perché no ?, alla dinamica. Eppure, nonostante questa coscienza avanzata dei fenomeni coinvolti nella gravità, Galileo non entra in disquisizioni sulla sua natura. E anche questa è una indicazione di metodo che qualcuno, sovrapponendo conoscenze di oggi ad una distesa indagine storica, non riesce a vedere.
Ma torniamo ai Discorsi. Siamo al punto in cui Simplicio si è convinto delle straordinarie spiegazioni di Salviati osservando però subito che è rimasta in sospeso l’altra questione, la caduta dei corpi in mezzi di densità differente. Salviati si dilunga in varie esemplificazioni ed arriva ad una conclusione definitiva di grande importanza, quella annunciata che cambia anche la sua antica posizione sostenuta nel De motu:
Noi siamo su ‘l volere investigare quello che accaderebbe a i mobili differentissimi di peso in un mezzo dove la resistenza sua fusse nulla, sì che tutta la differenza di velocità, che tra essi mobili si ritrovasse, referir si dovesse alla sola disuguaglianza di peso; e perché solo uno spazio del tutto voto d’aria e di ogni altro corpo, ancor che tenue e cedente, sarebbe atto a sensatamente mostrarci quello che ricerchiamo, già che manchiamo di cotale spazio, andremo osservando ciò che accaggia ne i mezzi più sottili e meno resistenti, in comparazione di quello che si vede accadere ne gli altri manco sottili e più resistenti: ché se noi troveremo, in fatto, i mobili differenti di gravità meno e meno differir di velocità secondo che in mezzi più e più cedenti si troveranno e che finalmente, ancor che estremamente diseguali di peso, nel mezzo più d’ogni altro tenue, se ben non voto, piccolissima si scorga e quasi inosservabile la diversità della velocità, parmi che ben potremo con molto probabil coniettura credere che nel vacuo sarebbero le velocità loro del tutto eguali.
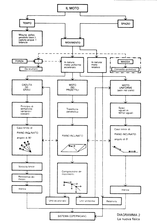
Chiariti questi preliminari, fondamentali come premessa ad ogni discorso, Salviati torna a discutere del moto vero e proprio, quello per studiare il quale occorre studiare il tempo e lo spazio. E lo studio deve essere quantitativo, non più eminentemente descrittivo. Occorre inventarsi degli strumenti di misura. Le lunghezze non presentavano alcun problema: dei buoni regoli potevano risolvere ogni questione. Il tempo presentava invece notevoli difficoltà (in assenza di orologi di qualunque tipo, se si escludono le non affidabili clessidre): Galileo-Salviati le risolse utilizzando un fenomeno che egli stesso aveva scoperto in gioventù, l’isocronismo del pendolo. E non solo. Altri strumenti di misura del tempo, che egli utilizza per controllare la correttezza delle prime misure, sono i battiti del polso e una sorta di orologio ad acqua (da un serbatoio l’acqua cade, goccia a goccia, in un recipiente sottostante disposto sul piatto di una bilancia; l’ago della bilancia è l’indice del trascorrere del tempo). Un grande problema era costituito dalla misura di piccoli intervalli di tempo, fatto che si presentava, ad esempio, nello studio degli oggetti in caduta. A questa difficoltà Galileo-Salviati sopperì rallentando la caduta mediante un piano inclinato: anziché far cadere un oggetto verticalmente egli usa delle sfere che cadono lungo un piano inclinato (non è banale ricordare che ciò presuppone la conservatività del campo gravitazionale). In queste modo, il medesimo fenomeno di caduta avveniva in un tempo maggiore, tale da poter essere registrato dagli strumenti di misura di Galileo-Salviati. Ma il piano inclinato (come mostrato nella seconda figura proposta) gioca in Galileo un ruolo molto più importante: ogni fenomeno viene ricondotto ad esso e, tramite esso, studiato nei suoi dettagli.

Ho più volte detto che Galileo era persona molto attenta ad ogni sviluppo tecnico. Egli frequentava costantemente le botteghe artigiane ed aveva frequenti contatti con i conduttori di tale aziende. La realizzazione dei piani inclinati di Galileo è una impresa di tecnologia molto avanzata per l’epoca, come mostra la foto di una copia del XVIII secolo di tali piani conservata nell’Istituto e Museo di Storia della Scienza di Firenze.

L’iter intellettuale di Galileo che parte del moto e torna al sistema copernicano tramite l’uso del piano inclinato che, come si può osservare dal diagramma proposto, ha un uso molto composito.
Dice Salviati a proposito delle sue esperienze con il piano inclinato:
per potermi prevaler di moti quanto si possa tardi, ne i quali manco lavora la resistenza del mezzo in alterar l’effetto che depende dalla semplice gravità, sono andato pensando di fare scendere i mobili sopra un piano declive, non molto elevato sopra l’orizontale; ché sopra questo, non meno che nel perpendicolo, potrà scorgersi quello che facciano i gravi differenti di peso; e passando più avanti, ho anco voluto liberarmi da qualche impedimento che potesse nascer dal contatto di essi mobili su ‘l detto piano declive
Con tale strumento Salviati sperimenta più volte con due palle, una di piombo ed una di sughero. Poiché poteva sorgere il dubbio che l’attrito creasse qualche disparità nel movimento delle palle di sostanze diverse, Salviati provoca la caduta delle stesse due masse collegate ad una sospensione (in pratica è la caduta di un pendolo, anzi di due pendoli collegati a due sottili spaghetti):
finalmente ho preso due palle, una di piombo ed una di sughero, quella ben più di cento volte più grave di questa, e ciascheduna di loro ho attaccata a due sottili spaghetti eguali, lunghi quattro o cinque braccia, legati ad alto; allontanata poi l’una e l’altra palla dallo stato perpendicolare, gli ho dato l’andare nell’istesso momento, ed esse, scendendo per le circonferenze de’ cerchi descritti da gli spaghi eguali, lor semidiametri, passate oltre al perpendicolo, son poi per le medesime strade ritornate indietro; e reiterando ben cento volte per lor medesime le andate e le tornate, hanno sensatamente mostrato, come la grave va talmente sotto il tempo della leggiera, che né in ben cento vibrazioni, né in mille, anticipa il tempo d’un minimo momento, ma camminano con passo egualissimo.
L’esperienza è stata provata in tutte le possibili variazioni (i pendoli venivano lasciati cadere da altezze via via differenti) ed ha dato sempre risultati in accordo con quanto ipotizzato:
Ciascheduna di tali vibrazioni [oscillazioni, ndr] si fa sotto tempi eguali, tanto quella di novanta gradi, quanto quella di cinquanta, di venti, di dieci e di quattro; sì che, in conseguenza, la velocità del mobile vien sempre languendo, poiché sotto tempi eguali va passando successivamente archi sempre minori e minori.
Ciò che è d’interesse è che queste oscillazioni pendolari sono isocrone e Salviati è riuscito a mettere insieme una caduta di un oggetto mediante un moto pendolare con il tempo misurato dai medesimi pendoli che fanno studiare la caduta. Nel portare avanti queste argomentazioni Salviati enuncia le leggi del pendolo. In definitiva viene mostrato che sostanze diverse, con masse uguali o diverse, in qualunque mezzo, con qualunque densità, cadono sempre in tempi uguali (se cadono, perché, come osserva Salviati in alcune sostanze di data densità non tutto cade, ad esempio il sughero non cade nell’acqua e molte sostanze non cadono nel mercurio). Ed è Sagredo che trae la conclusione:
ammettere come l’interna gravità de i diversi mobili non abbia parte alcuna nel diversificar le velocità loro, sì che tutti, per quanto da quella depende, si moverebber con l’istesse velocitadi,
Tornando alla densità dei mezzi in cui gli oggetti cadono, si conviene che all’aumentare di essa, gli oggetti rallentano la loro caduta, anche se ciò pone ulteriori problemi:
Quel che operi il mezzo nel ritardar più i mobili, secondo che tra di loro sono in spezie men gravi, già si è dichiarato, mostrando ciò accadere dalla suttrazione di peso: ma come il medesimo mezzo possa con sì gran differenza scemar la velocità ne i mobili differenti solo in grandezza, ancor che siano della medesima materia e dell’istessa figura, ricerca per sua dichiarazione discorso più sottile di quello che basta per intender come la figura del mobile più dilatata, o ‘l moto del mezzo che sia fatto contro al mobile, ritarda la velocità di quello.
Ed i p4roblemi sono legati alla forma degli oggetti che cadono, in particolare alla superficie che offrono al mezzo. Oggetti in caduta di ugual peso con differenti superfici, al crescere della superficie, rallentano, seppur di poco, nella caduta:
ammettete, che quando di due mobili eguali, della stessa materia e simili di figura (i quali indubitabilmente si moverebber egualmente veloci), all’uno di loro si diminuisse tanto la gravità quanto la superficie (ritenendo però la similitudine della figura), non perciò si scemerebbe la velocità nel rimpiccolito […]
quando la gravità si diminuisse più che la superficie, nel mobile in tal maniera diminuito si introdurrebbe qualche ritardamento di moto, e maggiore e maggiore quanto a proporzione maggior fusse la diminuzion del peso che la diminuzion della superficie.
La giornata volge al termine e molti quesiti su questi argomenti si potrebbero porre ma ci si accorda a rimandarli al giorno dopo cercando di sfruttare il resto del giorno con cose che richiedono minor tempo. E’ così che Sagredo pone altri quesiti:
Salviati – V.S. dice molto bene: ma le cose tante e tanto varie che si sono esaminate, ci han rubato tanto tempo, che poco ce n’avanzerà per questo giorno da spendere nell’altro nostro principal argomento, che è pieno di dimostrazioni geometriche, da esser con attenzione considerate; onde stimerei che fusse meglio differire il congresso a dimane […]
Sagredo – Io molto bene mi accomodo a questo consiglio, e tanto più volentieri, quanto che, per finire la sessione odierna, arò tempo di sentir la dichiarazione d’alcuni dubbi che mi restavano nella materia che ultimamente trattavamo. De i quali uno è, se si deve stimare che l’impedimento del mezzo possa esser bastante a por termine all’accelerazione a’ corpi di materia gravissima, e grandissimi di mole, e di figura sferica; e dico sferica, per pigliar quella che è contenuta sotto la minima superficie, e però meno soggetta al ritardamento. Un altro sarà circa le vibrazioni de i pendoli, e questo ha più capi: l’uno è, se tutte, e grandi e mediocri e minime, si fanno veramente e precisamente sotto tempi eguali; ed un altro, qual sia la proporzione de i tempi de i mobili appesi a fili diseguali, de i tempi, dico, delle lor vibrazioni.
Salviati prende occasione da quanto gli è proposto per introdurre un ulteriore argomento, l’acustica, attraverso la musica, le consonanze e le dissonanze:
[…] mosso da i quesiti di V. S., penso che potrò dirvi qualche mio pensiero sopra alcuni problemi attenenti alla musica, materia nobilissima, della quale hanno scritto tanti grand’uomini e l’istesso Aristotele, e circa di essa considerar molti problemi curiosi; talché se io ancora da così facili e sensate esperienze trarrò ragioni di accidenti maravigliosi in materia de i suoni, posso sperare che i miei ragionamenti siano per esser graditi da voi.
E Salviati inizia a discutere le vibrazioni sonore, a partire da una discussione approfondita delle oscillazioni dei pendoli che però hanno il difetto che ciaschedun pendolo ha il tempo delle sue vibrazioni talmente limitato e prefisso, che impossibil cosa è il farlo muover sotto altro periodo che l’unico suo naturale. Per questo è molto più utile allo scopo studiare le vibrazioni di corde sonore(7), definendo le grandezze in gioco e da cosa dipendono sperimentalmente. L’altezza del suono è legata alla frequenza e l’altezza di un suono non dipende solo dalla lunghezza di una corda che oscilla ma anche dalla sezione della corda medesima e da quanto è grande il peso che la tende, ricavando alcuni dati quantitativi su come passare ad ottave più alte. E’ Sagredo che fornisce alcune informazioni:
Tre sono le maniere con le quali noi possiamo inacutire il tuono a una corda: l’una è lo scorciarla; l’altra, il tenderla più, o vogliam dir tirarla; il terzo è l’assottigliarla. Ritenendo la medesima tiratezza e grossezza della corda, se vorremo sentir l’ottava, bisogna scorciarla la metà, cioè toccarla tutta, e poi mezza: ma se, ritenendo la medesima lunghezza e grossezza, vorremo farla montare all’ottava col tirarla più, non basta tirarla il doppio più, ma ci bisogna il quadruplo, sì che se prima era tirata dal peso d’una libbra, converrà attaccarvene quattro per inacutirla all’ottava: e finalmente se, stante la medesima lunghezza e tiratezza, vorremo una corda che, per esser più sottile, renda l’ottava, sarà necessario che ritenga solo la quarta parte della grossezza dell’altra più grave. E questo che dico dell’ottava, cioè che la sua forma presa dalla tensione o dalla grossezza della corda è in duplicata proporzione di quella che si ha dalla lunghezza, intendasi di tutti gli altri intervalli musici.
Alle quali Salviati aggiunge:
Ma qui, prima che passare più avanti, voglio avvertirvi, che delle tre maniere d’inacutire il suono, quella che voi referite alla sottigliezza della corda, con più verità deve attribuirsi al peso. Imperò che l’alterazione presa dalla grossezza risponde quando le corde siano della medesima materia: e così una minugia per far l’ottava deve esser più grossa quattro volte dell’altra pur di minugia; ed una d’ottone, più grossa quattro volte d’un’altra d’ottone […]
non è la ragion prossima ed immediata delle forme de gl’intervalli musici la lunghezza delle corde, non la tensione, non la grossezza, ma sì bene la proporzione de i numeri delle vibrazioni e percosse dell’onde dell’aria che vanno a ferire il timpano del nostro orecchio, il quale esso ancora sotto le medesime misure di tempi vien fatto tremare.
Ed ormai la giornata è terminata con l’impegno di vedersi domani alla medesima ora.
I DISCORSI: GIORNATA SECONDA, RESISTENZA DEI MATERIALI
Questa seconda giornata, dedicata a problemi di statica, riprende alcune cose discusse nella prima ed in particolare la struttura dei materiali, la loro resistenza alla rottura in diverse condizioni, tutto fatto attraverso una serie di teoremi basati sulla legge della leva, che Salviati riprende da Archimede introducendo sostanziali modifiche ed una gran varietà di applicazioni: Per le future specolazioni, […] non supponendo altro se non che pesi eguali posti in bilancia di braccia eguali facciano l’equilibrio (principio supposto parimente dal medesimo Archimede), io venga poi a dimostrarvi come non solamente altrettanto sia vero che pesi diseguali facciano l’equilibrio in stadera di braccia diseguali secondo la proporzione di essi pesi permutatamente sospesi, ma che l’istessa cosa fa colui che colloca pesi eguali in distanze eguali, che quello che colloca pesi diseguali in distanze che abbiano permutatamente la medesima proporzione che i pesi. Nello sviluppo del discorso, viene messo in evidenza che, per la spiegazione scientifica, la geometria ha una netta superiorità rispetto alla logica sillogistica che resta comunque importante se si esce dai sillogismi e ciò rappresenta ulteriore attacco alla scolastica in quanto si va a colpire il suo strumento principe.
E’ Salviati che introduce la conversazione di questa giornata:
[…] ritornando su’l filo incominciato, posta qualunque ella sia la resistenza de i corpi solidi all’essere spezzati per una violenta attrazzione, basta che indubitabilmente ella in loro si trova; la quale, ben che grandissima contro alla forza di chi per diritto gli tira, minore per lo più si osserva nel violentargli per traverso: e così vegghiamo una verga, per esempio, d’acciaio o di vetro reggere per lo lungo il peso di mille libbre, che fitta a squadra in un muro si spezzerà con l’attaccargliene cinquanta solamente: e di questa seconda resistenza deviamo noi parlare, ricercando secondo quali proporzioni ella si ritrovi ne i prismi e cilindri simili o dissimili in figura e grossezza, essendo però dell’istessa materia. Nella quale specolazione io piglio come principio noto quello che nelle mecaniche si dimostra tra le passioni del vette, che noi chiamiamo leva, cioè che nell’uso della leva la forza alla resistenza ha la proporzion contraria di quella che hanno le distanze tra ‘l sostegno e le medesime forza e resistenza.
Il corpo rigido che viene sottoposto a sforzo esterno è ricondotto ad una leva. Si inizia con lo stabilire che due pesi, qualunque si siano, fanno l’equilibrio da distanze permutatamente respondenti alle lor gravità. Ed a ciò si aggiunge una premessa molto pertinente secondo la quale occorre tener conto nell’applicare le leggi della leva che vi è differenza tra quanto è possibile stabilire in astratto con figure immateriali e quanto ciò debba modificarsi operando con la materia e con la gravità. Ciò è facilmente ed utilmente esemplificato subito dopo con riferimento alla figura che segue:

Come, per esempio, se noi intenderemo una leva, qual sarebbe questa BA, la quale, posando su ‘l sostegno E, sia applicata per sollevare il grave sasso D, è manifesto, per il dimostrato principio, che la forza posta nell’estremità B basterà per adequare la resistenza del grave D, se il suo momento al momento di esso D abbia la medesima proporzione che ha la distanza AC alla distanza CB; e questo è vero, non mettendo in considerazione altri momenti che quelli della semplice forza in B e della resistenza in D, quasi che l’istessa leva fusse immateriale e senza gravità: ma se noi metteremo in conto la gravità ancora dello strumento stesso della leva, la quale sarà talor di legno e tal volta anco di ferro, è manifesto che, alla forza in B aggiunto il peso della leva, altererà la proporzione, la quale converrà pronunziare sotto altri termini.
Questa osservazione comporta che, nella trattazione che Salviati farà, distinguerà due approcci: nel caso la trattazione sia solo teorica parlerà di prendere assolutamente, nel caso considererà l’operare sulla materia, mettendo in conto la gravità, parlerà di momento o forza composta. A questo punto segue la discussione della resistenza di vari materiali alla rottura, a cominciare dalla situazione di figura in cui un prisma o cilindro solido, di un materiale qualsiasi, che sospeso per lungo sosterrà gravissimo peso che gli sia attaccato ma in traverso da minor peso assai potrà tal volta essere spezzato, secondo che la sua lunghezza eccederà la sua grossezza.

Il disegno ci porta subito ad una leva dove si individua nel prisma ABCD la leva, nel punto AB il fulcro, nel peso E la potenza e nel fissaggio del prisma sul muro la resistenza. Questa situazione è la prima a venir presa assolutamente nel modo seguente:
[…] figuriamoci il prisma solido ABCD, fitto in un muro dalla parte AB, e nell’altra estremità s’intenda la forza del peso E (intendendo sempre, il muro esser eretto all’orizonte, ed il prisma o cilindro fitto nel muro ad angoli retti): è manifesto che, dovendosi spezzare, si romperà nel luogo B, dove il taglio del muro serve per sostegno, e la BC per la parte della leva dove si pone la forza; e la grossezza del solido BA è l’altra parte della leva, nella quale è posta la resistenza, che consiste nello staccamento che s’ha da fare della parte del solido BD, che è fuor del muro, da quella che è dentro: e per le cose dichiarate, il momento della forza posta in C al momento della resistenza, che sta nella grossezza del prisma cioè nell’attaccamento della base BA con la sua contigua, ha la medesima proporzione che la lunghezza CB alla metà della BA; e però l’assoluta resistenza all’esser rotto, che è nel prisma BD (la quale assoluta resistenza è quella che si fa col tirarlo per diritto, perché allora tanto è il moto del movente quanto quello del mosso), all’esser rotto con l’aiuto della leva BC, ha la medesima proporzione che la lunghezza BC alla metà di AB nel prisma, che nel cilindro è il semidiametro della sua base. E questa sia la nostra prima proposizione
A questo punto Salviati passa alla forza composta, tenendo conto del peso del prisma ma su questo soprassiedo. Resta in sospeso però una brevissima frase del penultimo brano citato (da minor peso assai potrà tal volta essere spezzato, secondo che la sua lunghezza eccederà la sua grossezza). Per farla comprendere Salviati mostra un’esemplificazione che rende tutto chiaro ed intuitivo poiché è esperienza comune che la situazione a sinistra, a parità di altre condizioni, permette di sostenere un peso maggiore che la situazione di destra:

E ciò permette di concludere che la medesima riga o prisma più largo che grosso resister più all’esser rotto per taglio che per piatto, secondo la proporzione della larghezza alla grossezza.
Il discorso del prisma o cilindro conficcato nel muro non è però esaurito perché ora si vanno a considerare situazioni in cui sia più lunga la parte che sporge:

e si trova come conclusione che i momenti delle forze de i prismi e cilindri egualmente grossi, ma disegualmente lunghi, esser tra di loro in duplicata proporzione di quella delle lor lunghezze, cioè esser come i quadrati delle lunghezze.
Si passa poi alla resistenza dei cilindri confrontata con quella dei prismi a parità di lunghezza, a parità di sezione, per diverse sezioni … eccetera. La discussione passa anche alla resistenza delle ossa animali mostrando l’impossibilità di talune operazioni come quella di avere dei giganti
Or vegghino come dalle cose sin qui dimostrate apertamente si raccoglie l’impossibilità del poter non solamente l’arte, ma la natura stessa, crescer le sue macchine a vastità immensa: sì che impossibil sarebbe fabbricar navilii, palazzi o templi vastissimi, li cui remi, antenne, travamenti, catene di ferro, ed in somma le altre lor parti, consistessero; come anco non potrebbe la natura far alberi di smisurata grandezza, poiché i rami loro, gravati dal proprio peso, finalmente si fiaccherebbero; e parimente sarebbe impossibile far strutture di ossa per uomini, cavalli o altri animali, che potessero sussistere e far proporzionatamente gli uffizii loro, mentre tali animali si dovesser agumentare ad altezze immense, se già non si togliesse materia molto più dura e resistente della consueta, o non si deformassero tali ossi, sproporzionatamente ingrossandogli, onde poi la figura ed aspetto dell’animale ne riuscisse mostruosamente grosso: il che forse fu avvertito dal mio accortissimo Poeta, mentre descrivendo un grandissimo gigante disse:
Non si può compatir quanto sia lungo,
Sì smisuratamente è tutto grosso.
E per un breve esempio di questo che dico, disegnai già la figura di un osso allungato solamente tre volte, ed ingrossato con tal proporzione, che potesse nel suo animale grande far l’uffizio proporzionato a quel dell’osso minore nell’animal più piccolo, e le figure son queste:

dove vedete sproporzionata figura che diviene quella dell’osso ingrandito. Dal che è manifesto, che chi volesse mantener in un vastissimo gigante le proporzioni che hanno le membra in un uomo ordinario, bisognerebbe o trovar materia molto più dura e resistente, per formarne l’ossa, o vero ammettere che la robustezza sua fusse a proporzione assai più fiacca che ne gli uomini di statura mediocre; altrimente, crescendogli a smisurata altezza, si vedrebbono dal proprio peso opprimere e cadere. Dove che, all’incontro, si vede, nel diminuire i corpi non si diminuir con la medesima proporzione le forze, anzi ne i minimi crescer la gagliardia con proporzion maggiore: onde io credo che un piccolo cane porterebbe addosso due o tre cani eguali a sé, ma non penso già che un cavallo portasse né anco un solo cavallo, a se stesso eguale.
Dopo questa digressione il discorso torna alla resistenza dei materiali diventando un piccolo trattato propedeutico al corso di scienza delle costruzioni pasando attraverso tutte le possibili situazioni, come le seguenti:


Questa gran mole di dimostrazioni geometriche è di per sé dimostrativa del dove vanno le simpatie di Galileo, di come egli intenda il rapporto dell’uomo nella conoscenza della natura. Uscire dalle secche dello sterile aristotelismo con una robusta iniezione di matematica che renda quantitativi e confrontabili i dati osservativi. Ma questo non lo ricaviamo da osservatori esterni perché lo leggiamo dalle proprie parole di Galileo:
SAGR. Che diremo, Sig. Simplicio ? non convien egli confessare, la virtù della geometria esser il più potente strumento d’ogni altro per acuir l’ingegno e disporlo al perfettamente discorrere e specolare? e che con gran ragione voleva Platone i suoi scolari prima ben fondati nelle matematiche? Io benissimo avevo compreso la facultà della leva, e come crescendo o sciemando la sua lunghezza, cresceva o calava il momento della forza e della resistenza; con tutto ciò nella determinazione del presente problema m’ingannavo, e non di poco, ma d’infinito.
SIMP. Veramente comincio a comprendere che la logica, benché strumento prestantissimo per regolare il nostro discorso, non arriva, quanto al destar la mente all’invenzione, all’acutezza della geometria.
SAGR. A me pare che la logica insegni a conoscere se i discorsi e le dimostrazioni già fatte e trovate procedano concludentemente; ma che ella insegni a trovare i discorsi e le dimostrazioni concludenti, ciò veramente non credo io. Ma sarà meglio che il Sig. Salviati ci mostri secondo qual proporzione vadian crescendo i momenti delle forze per superar la resistenza del medesimo legno secondo i luoghi diversi della rottura.
A conclusione di questa seconda giornata, comunque molto più breve della prima, Salviati discute geometricamente della resistenza dei solidi vacui:
per ultimo termine de gli odierni ragionamenti, voglio aggiugnere la specolazione delle resistenze de i solidi vacui, de i quali l’arte, e più la natura, si serve in mille operazioni, dove senza crescer peso si cresce grandemente la robustezza, come si vede nell’ossa de gli uccelli ed in moltissime canne, che son leggiere e molto resistenti al piegarsi e rompersi: che se un fil di paglia, che sostien una spiga più grave di tutto ‘l gambo, fusse fatto della medesima quantità di materia, ma fusse massiccio, sarebbe assai meno resistente al piegarsi ed al rompersi. E con tal ragione ha osservato l’arte, e confermato l’esperienza, che un’asta vota o una canna di legno o di metallo è molto più salda che se fusse, d’altrettanto peso e della medesima lunghezza, massiccia, che in consequenza sarebbe più sottile; e però l’arte ha trovato di far vote dentro le lancie, quando si desideri averle gagliarde e leggiere.
E con queste ultime dimostrazioni si chiude la seconda giornata.
I DISCORSI: GIORNATA TERZA, IL MOVIMENTO
Questa terza giornata non ha più il carattere del dialogo tra tre interlocutori (che intervengono solo raramente). Probabilmente Galileo non ha avuto il tempo di trasformare questi argomenti in un dialogo e neppure di trasferirli in lingua volgare, visto che il testo è in latino. Qui la trattazione diventa assiomatico-deduttiva, come in un testo di geometria. Nella finzione letteraria viene letto un testo latino (i brani da me riportati sono nella traduzione di bibliografia 19), il De motu locali, e gli interlocutori che avevamo nelle prime due giornate fanno da commentatori di quanto ascoltano. Il libro inizia con alcune definizioni di Moto equabile, cui seguono assiomi e teoremi, quindi di Moto naturalmente accelerato, con teoremi, proposizioni, scolii, corollari e problemi. Il Moto violento, cioè quello dei proiettili, sarà argomento della quarta giornata. Ricordo che di questi moti Galileo aveva già trattato nel suo giovanile De motu (completamente superato da quest’ultima trattazione) e nel Dialogo in relazione a questioni cosmologiche. E si può certamente sostenere che non fu la cosmologia a portare Galileo verso una nuova concezione del movimento ma, al contrario, il rendersi conto della infondatezza della classificazione aristotelica di moto naturale e violento all’interno del moto guidato dai luoghi naturali fu il movente principale che lo portò alla cosmologia copernicana. Tornando ai Discorsi la terza giornata (come la quarta) è caratterizzata da un uso spinto della geometria. Da più parti si osserva che questo uso della matematica, che diventa eccessivo e distoglie l’attenzione in molti rivoli di casi particolari, nasceva dalla volontà di risolvere problemi pratici di ingegneria e tecnica e quindi di costruire un manuale ad uso pratico (questa giornata per un ingegnere idraulico, la precedente per l’ingegnere edile e la seguente per l’ingegnere militare). Vi sono una quantità di teoremi che non è il caso qui riprendere mentre è di grande interesse andare a ricercare alcune conclusioni che rappresentano delle svolte fondamentali nella conoscenza del mondo fisico e certamente in radicale contrasto con la fisica aristotelico-scolastica. Il De motu locali inizia così:
Diamo avvio a una nuovissima scienza intorno a un soggetto antichissimo. Nulla v’è, forse, in natura, di più antico del moto, e su di esso ci sono non pochi volumi, né di piccola mole, scritti dai filosofi; tuttavia tra le sue proprietà ne trova molte che, pur degne di essere conosciute, non sono mai state finora osservate, nonché dimostrate. Se ne rilevano alcune più immediate, come quella, ad esempio, che il moto naturale dei gravi discendenti accelera continuamente; però, secondo quale proporzione tale accelerazione avvenga, non è stato sin qui mostrato: nessuno, che io sappia, infatti, ha dimostrato che un mobile discendente a partire dalla quiete percorre, in tempi eguali, spazi che ritengono tra di loro la medesima proporzione che hanno i numeri impari successivi ab unitate. È stato osservato che i corpi lanciati, ovverossia i proietti, descrivono una linea curva di un qualche tipo; però, che essa sia una parabola, nessuno l’ha mostrato. Che sia così, lo dimostrerò insieme ad altre non poche cose, né meno degne di essere conosciute, e, ciò che ritengo ancor più importante, si apriranno le porte a una vastissima e importantissima scienza, della quale queste nostre ricerche costituiranno gli elementi; altri ingegni più acuti del mio ne penetreranno poi più ascosi recessi.
Dopo questa introduzione, inizia la discussione del moto equabile o moto uniforme sul quale c’è davvero poco da dire.
La trattazione del moto naturalmente accelerato o moto uniformemente accelerato, presenta delle novità assolute che da una parte ci avviano alla dinamica e dall’altra sono il completo superamento dell’aristotelismo e della scolastica. Prima però di arrivare alle leggi di questo particolare moto, vi è una lezione importantissima che qualifica il metodo di lavoro di Galileo come quello di uno scienziato contemporaneo. E’ certamente vero (anche se molti filosofi non lo sanno) che l’approccio ad una esperienza è impossibile senza una teoria a priori, senza che uno non abbia in mente cosa dall’esperienza debba risultare. L’idea balzana che uno abbia davanti degli strumenti e, senza idee preconcette si metta a giocare con essi trovando una qualche legge la lasciamo ai seguaci di presunti storici. Ma Galileo non entra in questioni che non domina. Può sbagliare l’interpretazione di vari fenomeni sovrapponendo una qualche teoria debole successivamente falsificata ma non entra in argomenti sui quali non ha nulla da dire o da ipotizzare. Già Galileo aveva offerto un esempio di quanto vado dicendo nel Dialogo, quando nasce la seguente discussione:
Salviati — … dico che quello che fa muovere la Terra è una cosa simile a quella per la quale si muove Marte, Giove, e che è credo che si muova anche la sfera stellata; e se egli mi assicurerà chi sia il movente di uno di questi mobili, io mi obbligo a saper dire chi fa muovere la Terra. Ma più, io voglio far l’istesso s’ei mi sa insegnare chi muova le parti della Terra in giù.
Simplicio — La causa di quest’effetto è notissima, e ciaschedun sa che è la gravità.
Salviati — Voi errate, signor Simplicio ; voi dovevi dire che ciaschedun sa che ella si chiama gravità. Ma io non vi domando del nome, ma dell’essenza della cosa… .
E’ un atteggiamento molto corretto: per sapere cos’è una cosa non basta darle un nome e Galileo non ha elementi per entrare a discutere di gravità. Invece di addentrarsi in disquisizioni che, in mancanza di elementi concreti, non potrebbero che perpetuare il metodo della scolastica, egli sospende il giudizio. Ebbene, qui, nei Discorsi, abbiamo un altro esempio su questo modo di porsi di Galileo rispetto a fenomeni naturali che non conosce e che certamente non si conoscono meglio dando loro un nome:
SAGR. Da questo discorso mi par che si potrebbe cavare una assai congrua ragione della quistione agitata tra i filosofi, qual sia la causa dell’accelerazione del moto naturale de i gravi […]
SALV. Non mi par tempo opportuno d’entrare al presente nell’investigazione della causa dell’accelerazione del moto naturale, intorno alla quale da varii filosofi varie sentenzie sono state prodotte, riducendola alcuni all’avvicinamento al centro, altri al restar successivamente manco parti del mezo da fendersi, altri a certa estrusione del mezo ambiente, il quale, nel ricongiugnersi a tergo del mobile, lo va premendo e continuatamente scacciando; le quali fantasie, con altre appresso, converrebbe andare esaminando e con poco guadagno risolvendo.
Al di là del continuo richiamo al metodo, questo rifiuto di Galileo di introdurre entità nuove, come la forza o qualcosa di consimile, è molto significativo soprattutto in relazione al fatto che nelle sue discussioni di gioventù sulle macchine egli aveva dimostrato di possedere il concetto, quantomeno, di sforzo e di resistenza ad esso (ma su questo tornerò tra un poco). Dopo questa lezione con fondamentale valenza epistemologica, si passa allo studio del moto uniformemente accelerato. Vengono definite con estrema chiarezza le sue proprietà ed in particolare, con l’uso del piano inclinato, viene ricavata la legge di proporzionalità degli spazi percorsi con il quadrato dei tempi. Il piano inclinato viene descritto con ogni dettaglio e con esso una delle esperienze più note fatte con tale strumento:
In un regolo, o vogliàn dir corrente, di legno, lungo circa 12 braccia, e largo per un verso mezo bracio e per l’altro 3 dita, si era in questa minor larghezza incavato un canaletto, poco più largo d’un dito; tiratolo drittissimo, e, per averlo ben pulito e liscio, incollatovi dentro una carta pecora zannata e lustrata al possibile, si faceva in esso scendere una palla di bronzo durissimo, ben rotondata e pulita; costituito che si era il detto regolo pendente, elevando sopra il piano orizontale una delle sue estremità un braccio o due ad arbitrio, si lasciava (come dico) scendere per il detto canale la palla, notando, nel modo che appresso dirò, il tempo che consumava nello scorrerlo tutto, replicando il medesimo atto molte volte per assicurarsi bene della quantità del tempo, nel quale non si trovava mai differenza né anco della decima parte d’una battuta di polso. Fatta e stabilita precisamente tale operazione, facemmo scender la medesima palla solamente per la quarta parte della lunghezza di esso canale; e misurato il tempo della sua scesa, si trovava sempre puntualissimamente esser la metà dell’altro: e facendo poi l’esperienze di altre parti, esaminando ora il tempo di tutta la lunghezza col tempo della metà, o con quello delli duo terzi o de i 3/4, o in conclusione con qualunque altra divisione, per esperienze ben cento volte replicate sempre s’incontrava, gli spazii passati esser tra di loro come i quadrati e i tempi, e questo in tutte le inclinazioni del piano, cioè del canale nel quale si faceva scender la palla; dove osservammo ancora, i tempi delle scese per diverse inclinazioni mantener esquisitamente tra di loro quella proporzione che più a basso troveremo essergli assegnata e dimostrata dall’Autore. Quanto poi alla misura del tempo, si teneva una gran secchia piena d’acqua, attaccata in alto, la quale per un sottil cannellino, saldatogli nel fondo, versava un sottil filo d’acqua, che s’andava ricevendo con un piccol bicchiero per tutto ‘l tempo che la palla scendeva nel canale e nelle sue parti: le particelle poi dell’acqua, in tal guisa raccolte, s’andavano di volta in volta con esattissima bilancia pesando, dandoci le differenze e proporzioni de i pesi loro le differenze e proporzioni de i tempi; e questo con tal giustezza, che, come ho detto, tali operazioni, molte e molte volte replicate, già mai non differivano d’un notabil momento.
In tal modo, con esperienze come questa, Galileo studiò a fondo le proprietà dell’accelerazione indagando la discesa dei corpi in varie condizioni: masse diverse, inclinazioni, altezze(8) e lunghezze diverse del piano inclinato, … ed arrivando a stabilire che la velocità di discesa è la stessa per medesime altezze, qualunque fosse l’inclinazione.
Ma la scoperta per la quale questa elaborazione di Galileo è famosa riguarda il principio d’inerzia che Galileo aveva maturato discutendone più e più volte. Già nella giornata seconda del Dialogo vi era stata la seguente illuminante discussione che nasce quando Salviati propone agli altri due interlocutori di considerare il moto di una palla pefettissimamente rotonda su un piano esquisitamente pulito.
quando voi aveste una superficie piana, pulitissima come uno specchio e di materia dura come l’acciaio, e che fusse non parallela all’orizonte, ma alquanto inclinata, e che sopra di essa voi poneste una palla perfettamente sferica e di materia grave e durissima, come, verbigrazia, di bronzo, lasciata in sua libertà che credete voi che ella facesse? non credete voi (sí come credo io) che ella stesse ferma?
Se il piano fosse in discesa fosse esso originerebbe una accelerazione della palla, ma se fosse in salita originerebbe un rallentamento.
SALV – […] E quanto durerebbe a muoversi quella palla, e con che velocità? E avvertite che io ho nominata una palla perfettissimamente rotonda ed un piano esquisitamente pulito, per rimuover tutti gli impedimenti esterni ed accidentarii: e cosí voglio che voi astragghiate dall’impedimento dell’aria, mediante la sua resistenza all’essere aperta, e tutti gli altri ostacoli accidentarii, se altri ve ne potessero essere.
SIM – […] ella continuerebbe a muoversi in infinito, se tanto durasse la inclinazione del piano, e con movimento accelerato continuamente; ché tale è la natura de i mobili gravi, che vires acquirant eundo: e quanto maggior fusse la declività, maggior sarebbe la velocità.
SALV – Ma quand’altri volesse che quella palla si movesse all’insú sopra quella medesima superficie, […] da qualche impeto violentemente impressole […] quale e quanto sarebbe il suo moto?
SIM – Il moto andrebbe sempre languendo e ritardandosi, per esser contro a natura, e sarebbe piú lungo o piú breve secondo il maggiore o minore impulso e secondo la maggiore o minore acclività.
SAL – […] Ora ditemi quel che accaderebbe del medesimo mobile sopra una superficie che non fusse né acclive né declive […] se gli fusse dato impeto verso qualche parte […] ?
SIM – Seguirebbe il muoversi verso quella parte.
SAL – Ma di che sorte di movimento? di continuamente accelerato, come ne’ piani declivi, o di successivamente ritardato, come negli acclivi?
SIM – Io non ci so scorgere causa di accelerazione né di ritardamento, non vi essendo né declività né acclività.
SAL – Sì. Ma se non vi fusse causa di ritardamento, molto meno vi dovrebbe esser di quiete: quanto dunque vorreste voi che il mobile durasse a muoversi?
SIM – Tanto quanto durasse la lunghezza di quella superficie né erta né china.
SAL – Adunque se tale spazio fusse interminato, il moto in esso sarebbe parimente senza termine, cioè perpetuo?
SIM – Parmi di sí, quando il mobile fusse di materia da durare.
Credo che più chiaramente di così non sia possibile fornire il principio d’inerzia. E, per essere più chiari serve rifarsi a quanto scrisse Federico Enriques (citato da Geymonat) secondo il quale non possiamo cercare nelle opere galileiane, una trattazione del principio d’inerzia come legge a sé, avulsa dal discorso generale in cui Galileo inserisce la meccanica; esso vi è difeso e analizzato solo come preludio alle discussioni sul moto relativo. Ebbene, nei Discorsi questo principio è detto in modo ancora più sintetico e chiaro; inoltre nel modo in cui è detto si parla addirittura delle cause del moto:
È lecito aspettarsi che, qualunque grado di velocità si trovi in un mobile, gli sia per sua natura indelebilmente impresso, purché siano tolte le cause esterne di accelerazione o di ritardamento [sono forze ?, ndr]; il che accade soltanto nel piano orizzontale; infatti nei piani declivi è di già presente una causa di accelerazione, mentre in quelli acclivi [è già presente una causa] di ritardamento: da ciò segue parimenti che il moto sul piano orizzontale è anche eterno; infatti, se è equabile, non scema o diminuisce, né tanto meno cessa.
Ciò che qui manca per avere la dinamica di Newton, al quale vanno certamente infiniti meriti, è solo il nome forza. Galileo ha qui stabilito che con l’applicazione di un qualcosa di costante (in seguito chiamata forza) si hanno aumenti o diminuzioni di velocità. E tanto è vera questa affermazione che da questo punto viene elaborata da Galileo la discussione che porta al principio d’inerzia. Su tale principio Galileo si era già cimentato in passato ma lo aveva riferito a moti circolari. Galileo aveva infatti come riferimento il moto degli astri, eterno pur se si svolge su traiettorie circolari. Ciò lo portò in un primo tempo, a una formulazione del principio d’inerzia legato a traiettorie circolari (come dargli torto, se si smette di riferirsi all’astratto spazio euclideo e si comincia a considerare uno spazio fisico?). In ogni caso furono proprio le esperienze con il piano inclinato che portarono Galileo a un’enunciazione chiara, definitiva e moderna del principio d’inerzia. Mentre nel Dialogo, per l’enunciazione del principio, egli fa riferimento ad un piano né acclive né declive in relazione alla gravità – fa riferimento cioè a superfici equipotenziali dal punto di vista gravitazionale e quindi a traiettorie circolari – nei Discorsi il riferimento alla gravità sparisce e Galileo ha modo di affermare ciò che ho appena citato. L’evoluzione di Galileo su tale argomento inizia nella giornata seconda del Dialogo dove praticamente si sostiene che se la superficie del nostro globo fosse ben levigata, essa permetterebbe, rimossi tutti gli impedimenti esterni ed accidentarii, un moto inerziale (poiché la superficie della Terra non è né declive né acclive ed è in tutte le sue parti egualmente distante dal centro. Ma questa circonferenza su cui avrebbe dovuto svolgersi il moto inerziale ha una caratteristica che Galileo, questa volta nella quarta giornata dei Discorsi, descrive nel modo seguente:
… nelle nostre pratiche gli strumenti nostri e le distanze le quali vengono da noi adoperate, son così piccole in comparazione della nostra gran lontananza dal centro del globo terrestre, che ben possiamo prendere un minuto di un grado del cerchio massimo [meno di 2 km, n.d.r.] come se fusse una linea retta, e due perpendicolari che da i suoi estremi pendessero, come se fussero parallele
inoltre, nella giornata terza del Dialogo:
… la circonferenza del cerchio infinito e la linea retta sono la stessa cosa.
E questi discorsi si chiudono nella giornata quarta dei Discorsi con la seguente affermazione che coinvolge, inerzia, forze esperimento ed astrazione da dati contingenti:
Quel moto anco che nel piano orizzontale, rimossi tutti gli altri ostacoli, devrebbe essere equabile e perpetuo, verrà dall’impedimento dell’aria alterato, e finalmente fermato: e qui ancora tanto più presto quanto il mobile sarà più leggiero. De i quali accidenti di gravità, di velocità, ed anco di figura, come variabili in modo infiniti, non si può dar ferma scienza: e però , per poter scientificamente trattar cotal materia, bisogna astrar da essi, e ritrovate e dimostrate le conclusioni astratte da gl’impedimenti, servircene, nel praticarle con quelle limitazioni che l’esperienza ci verrà insegnando.
A parte la mia digressione sul principio d’inerzia(9), in questa terza giornata di Discorsi si arriva a definire il moto uniformemente accelerato come quello cui è soggetto un corpo che si muova in modo da acquistare, negli stessi intervalli di tempo, medesimi aumenti di velocità. L’accelerazione come modificazione costante della velocità è una scoperta importante di Galileo. Ma anche questa giornata volge al termine e, dopo i complimenti di Sagredo a Salviati per tutte le cose che ha appreso da questa nuova scienza, e dopo che Salviati ha elogiato Euclide, ci si dà appuntamento per il giorno dopo.
I DISCORSI: GIORNATA QUARTA, LA COMPOSIZIONE DEI MOVIMENTI
La quarta giornata si apre riprendendo alcune cose già dette sull’inerzia:
Le proprietà che si presentano nel moto equabile, come pure nel moto naturalmente accelerato su piani di qualsiasi inclinazione, le abbiamo considerate sopra. Nella trattazione, che ora comincio, cercherò di presentare, e di stabilire sulla base di salde dimostrazioni, alcuni fenomeni notevoli e degni di essere conosciuti, che sono propri di un mobile, mentre si muove con moto composto di un duplice movimento, cioè di un movimento equabile e di uno naturalmente accelerato: tale appunto sembra essere quello che chiamiamo moto dei proietti; la generazione del quale così stabilisco.
Immagino di avere un mobile lanciato su un piano orizzontale, rimosso ogni impedimento: già sappiamo, per quello che abbiamo detto più diffusamente altrove, che il suo moto si svolgerà equabile e perpetuo sul medesimo piano, qualora questo si estenda all’infinito; se invece intendiamo [questo piano] limitato e posto in alto, il mobile, che immagino dotato di gravità, giunto all’estremo del piano e continuando la sua corsa, aggiungerà al precedente movimento equabile e indelebile quella propensione all’ingiù dovuta alla propria gravità: ne nasce un moto composto di un moto orizzontale equabile e di un moto deorsum naturalmente accelerato, il quale [moto composto] chiamo proiezione.
Data questa premessa si inizia a discutere il moto dei proiettili(10) che, come detto nella citazione precedente, fornirà l’opportunità di affrontare la composizione dei movimenti, di uno equabile e di uno naturalmente accelerato. La trattazione parte dallo studio di alcune coniche, con riferimento ai lavori di Apollonio poiché era cognizione comune che la traiettoria di un proiettile fosse parabolica. Si tratta ora di provare tale affermazione e cioè che la linea descritta dal mobile grave, che mentre ci descende con moto composto dell’equabile orizontale e del naturale descendente, sia una semiparabola. Questa dimostrazione, che viene subito presentata, è estratta dal testo latino che i tre personaggi stanno leggendo. A questo punto, vista l’indipendenza dei moti orizzontali e verticali che era stata affermata nella premessa citata, astraendo dal peso e dalle resistenze esterne, un corpo lanciato orizzontalmente dovrebbe continuare il suo moto in linea retta visto che la gravità non può agire sulla velocità di un moto orizzontale. Quindi la distanza percorsa orizzontalmente da questo proietto, qualunque fosse la traiettoria del moto, misurava il tempo trascorso dall’inizio del moto stesso. Ma su questo corpo in moto agisce la gravità perpendicolarmente alla sua traiettoria orizzontale. Si ha così la sovrapposizione di due moti, uno rettilineo uniforme e l’altro naturalmente accelerato, che descrivono una traiettoria data dalla semiparabola bifh. Nel diagramma che viene offerto bc, cd, de rappresentano uguali spostamenti in avanti secondo uguali intervalli di tempo, mentre le distanze di caduta ci, df, eh, aumentano in proporzione al quadrato del tempo.

In pratica Galileo aveva scomposto il moto in due componenti attraverso un uso intelligentissimo del piano inclinato. Allo scopo si può rivedere il diagramma che ho presentato varie pagine più su in cui la traiettoria parabolica dei proiettili è assimilata a quella che segue una sfera che sia lasciata cadere obliquamente su un particolare piano inclinato. Questo modo di operare non gli fa studiare un nuovo moto, quello parabolico, ma servirsi di due moti già studiati.
Più oltre Galileo dimostra anche che la gittata maggiore sul piano orizzontale si ha quando l’angolo di elevazione è di 45°:
SAGR. – […] Gia sapevo io, per fede prestata alle relazioni di più bombardieri, che di tutti i tiri di volata dell’artiglieria, o del mortaro, il massimo, cioè quello che in maggior lontananza caccia la palla, era il fatto all’elevazione di mezo angolo retto, che essi dicono del sesto punto della squadra; ma l’intender la cagione onde ciò avvenga, supera d’infinito intervallo la semplice notizia auta dalle altrui attestazioni, ed anco da molte replicate esperienze.
SALV. V. S. molto veridicamente discorre: e la cognizione d’un solo effetto acquistata per le sue cause ci apre l’intelletto a ‘ntendere ed assicurarci d’altri effetti senza bisogno di ricorrere alle esperienze, come appunto avviene nel presente caso; dove, guadagnata per il discorso dimostrativo la certezza dell’essere il massimo di tutti i tiri di volata quello dell’elevazione dell’angolo semiretto, ci dimostra l’Autore [del libro in latino che stanno leggendo, ndr] quello che forse per l’esperienza non è stato osservato: e questo è, che de gli altri tiri, quelli sono tra di loro eguali, le elevazioni de i quali superano o mancano per angoli eguali dalla semiretta: sì che le palle tirate dall’orizonte, una secondo l’elevazione di 7 punti e l’altra di 5, andranno a ferir su l’orizonte in lontananze eguali, e così eguali saranno i tiri di 8 e di 4 punti, di 9 e di 3, etc.
Mi pare sia chiaro che in tutto ciò che abbiamo visto vi è il tentativo di Galileo-Salviati di geometrizzare ogni ente fisico, di idealizzare cioè in senso matematico l’intera materia del movimento. Il problema che aveva Galileo era quello di uscire dalle inutili chiacchiere dei peripatetici e di riportare il tutto ad una descrizione matematica della realtà e questa necessità fa sì che egli vada addirittura oltre quanto sarebbe stato necessario. E’ lo stesso Galileo che ci dice in questa quarta giornata come ha operato in un argomento in cui compaiono troppe variabili di cui non si può dar ferma scienza:
De i quali accidenti di gravità, di velocità, ed anco di figura, come variabili in modi infiniti, non si può dar ferma scienza: e però, per poter scientificamente trattar cotal materia, bisogna astrar da essi, e ritrovate e dimostrate le conclusioni astratte da gl’impedimenti, servircene, nel praticarle, con quelle limitazioni che l’esperienza ci verrà insegnando. E non però piccolo sarà l’utile, perché le materie e lor figure saranno elette le men soggette a gl’impedimenti del mezo, quali sono le gravissime e le rotonde, e gli spazii e le velocità per lo più non saranno sì grandi, che le loro esorbitanze non possano con facil tara esser ridotte a segno; anzi pure ne i proietti praticabili da noi, che siano di materie gravi e di figura rotonda, ed anco di materie men gravi e di figura cilindrica, come frecce, lanciati con frombe o archi, insensibile sarà del tutto lo svario del lor moto dall’esatta figura parabolica.
D’altra parte non occorre stupirsi troppo dell’uso della geometria che Galileo fa. Era stato proprio lui che ne Il Saggiatore aveva scritto qual era una parte del suo programma:
La filosofia naturale è scritta in questo grandissimo libro che continuamente ci sta aperto innanzi agli occhi, io dico l’universo, ma non si può intendere se prima non s’impara a intender la lingua e conoscer i caratteri nei quali è scritto. Egli è scritto in lingua matematica, e i caratteri son triangoli, cerchi ed altre figure geometriche, senza i quali mezzi è impossibile a intenderne umanamente parola; senza questi è un aggirarsi vanamente per un oscuro labirinto.
ed esso doveva completarsi con quanto Galileo, fin dai tempi della sua giovinezza aveva sostenuto: la necessità nell’indagine della natura di una solida parte sperimentale come, appunto, scritto nella Lettera a Madama Cristina di Lorena del 1615 (e poi ripetuto più e più volte (anche nel Dialogo) quando si dice che le ricerche naturali devono essere fondate prima sopra sensate esperienze ed accuratissime osservazioni.
La quarta giornata si conclude con un’apertura a giornate seguenti che, come già detto, nella prima stesura dell’opera non c’erano. Ciò mostra la natura aperta dell’opera di Galileo che avrebbe potuto crescere indefinitamente mano a mano che si fossero dovuti discutere nuovi argomenti. E’ Simplicio che chiede di proseguire:
SIMP. Io resto satisfatto a pieno: però potrà il Sig. Salviati, conforme alla promessa, esplicarci qual sia l’utilità che da simile catenella si può ritrarre, e, dopo questo, arrecarci quelle specolazioni che dal nostro Accademico sono state fatte intorno alla forza della percossa.
SALV. Assai per questo giorno ci siamo occupati nelle contemplazioni passate: l’ora, che non poco è tarda, non ci basterebbe a gran segno per disbrigarci dalle nominate materie; però differiremo il congresso ad altro tempo più opportuno.
SAGR. Concorro col parere di V. S., perché da diversi ragionamenti auti con amici intrinseci del nostro Accademico ho ritratto, questa materia della forza della percossa essere oscurissima, né di quella sin ora esserne, da chiunque ne ha trattato, penetrato i suoi ricetti, pieni di tenebre ed alieni in tutto e per tutto dalle prime immaginazioni umane; e tra le conclusioni sentite profferire me ne resta in fantasia una stravagantissima, cioè che la forza della percossa è interminata, per non dir infinita. Aspetteremo dunque la commodità del Sig. Salviati. Ma intanto dicami che materie sono queste, che si veggono scritte dopo il trattato de i proietti.
SALV. Queste sono alcune proposizioni attenenti al centro di gravità de i solidi, le quali in sua gioventù andò ritrovando il nostro Accademico, parendogli che quello che in tal maniera aveva scritto Federigo Comandino non mancasse di qualche imperfezzione. Credette dunque con queste proposizioni, che qui vedete scritte, poter supplire a quello che si desiderava nel libro del Comandino; ed applicossi a questa contemplazione ad instanza dell’Illustrissimo Sig. Marchese Guid’Ubaldo Dal Monte, grandissimo matematico de’ suoi tempi, come le diverse sue opere publicate ne mostrano, ed a quel Signore ne dette copia, con pensiero di andar seguitando cotal materia anco ne gli altri solidi non tocchi dal Comandino; ma incontratosi, dopo alcun tempo, nel libro del Sig. Luca Valerio, massimo geometra, e veduto come egli risolve tutta questa materia senza niente lasciar in dietro, non seguitò più avanti, ben che le aggressioni sue siano per strade molto diverse da quelle del Sig. Valerio.
SAGR. Sarà bene dunque che in questo tempo che s’intermette tra i nostri passati ed i futuri congressi, V. S. mi lasci nelle mani il libro, che io tra tanto anderò vedendo e studiando le proposizioni conseguentemente scrittevi.
SALV. Molto volentieri eseguisco la vostra domanda, e spero che V. S. prenderà gusto di tali proposizioni.
I DISCORSI: GIORNATA QUINTA E SESTA
All’inizio di quanto sto discutendo, avevo scritto che Torricelli costruì la Quinta Giornata (che nei piani di Galileo sembra dovesse essere la Sesta) che era costituita dal Sopra le definizioni delle proporzioni d’Euclide e questa giornata fu pubblicata per la prima volta nel 1674 da Vincenzo Viviani (e che solo successivamente fu chiamata Quinta Giornata). La Sesta Giornata (che, per quanto detto prima, doveva essere la Quinta) fu ritrovata da Vincenzo Viviani tra gli oggetti vari che erano andati in mezzo all’eredità ricevuta dal figlio di Galileo, Vincenzo Galilei. Riguarda Della forza della percossa e sarà pubblicata per la prima volta nel 1718 nell’edizione fiorentina dei Discorsi.
Darò ora, molto in breve, un resoconto di tali giornate a cominciare da Della forza della Percossa(11) (giornata sesta), come fa Favaro nell’Edizione Nazionale delle opere di Galileo. Avverto che in questa giornata Simplicio è sostituito da Paolo Aproino, uno studente di Galileo a Padova, originario di Treviso.
Dell’argomento Galileo si era già occupato in breve trattandolo come ultimo capitolo nel suo Le mechaniche(12), opera padovana del 1599. Ora la trattazione era molto più vasta e matura. Era stata dettata nel 1638 in parte a don Marco Ambrogetti (uno di coloro, insieme a Benedetto Castelli, padre Bonaventura Cavalieri, Clemente Settimi, che stettero accanto al vecchio Galileo, ormai cieco, per scrivergli gli appunti e rispondere alle lettere), ed in parte era stata scritta dallo stesso Galileo prima della cecità, poiché possediamo qualche pagina autografa del medesimo Galileo. L’argomento ruota intorno a delle esperienze realizzate per misurare la percossa, quella che oggi chiameremmo quantità di moto (o meglio, una sorta di impulso, cioè una forza per un dato tempo). In luogo di massa si parla di peso perché, come già detto, Galileo non aveva il concetto di massa per stabilire il quale occorreranno sia i lavori di Baliani, al quale ho già accennato, che il De vi percussionis di Borelli. Quest’ultimo, studiando il fenomeno, stabilì che la percossa si caratterizza non nel peso ma nella moles corporea che è evidentemente la nostra massa.
L’argomento, l’ammirabile problema della percossa,viene introdotto dal nuovo personaggio, Aproino che chiede a Salviati
la maniera del poter trovare e misurare la sua gran forza, ed insieme, se fusse possibile, risolvere ne` suoi principî e nelle sue prime cause l`essenza di cotale effetto, il quale molto diversamente par che proceda, nell`acquisto della sua somma potenza, dal modo nel quale procede la moltiplicazione di forza
e come sia possibile che
la velocità d`un debile movente compensa la gagliardia di un forte resistente che lentamente venga mosso […] poichè si scorge pur anco nella operazione della percossa intervenire il movimento del percuziente, congiunto colla sua velocità, contro al movimento del resistente ed il suo poco o molto dovere essere mosso
Si tratta quindi di:
investigare qual parte abbia nell` effetto ed operazione della percossa, v. g., il peso del martello, e quale la velocità maggiore o minore colla quale vien mosso, cercando, se fusse possibile, di trovare una misura la quale comunemente ci misurasse ed assegnasse
l` una e l`altra energia: e per arrivare a tal cognizione [l’Accademico Galileo] s`immaginò, per quanto a me parve, una ingegnosa esperienza
Ed Aproino descrive questa esperienza consistente in una bilancia con alcuni aggiustamenti:
Accomodò un`asta assai gagliarda, e di lunghezza di circa tre braccia, volubile sopra un perno a guisa dell`ago di una bilancia; sospese poi nell`estremità delle braccia di cotal bilancia due pesi eguali ed assai gravi, uno de` quali era il composto di due vasi di rame, cioè di due secchie, l`una delle quali, appesa all`estremità detta dell`ago, si teneva piena d`acqua, e dalle orecchie di tale secchia pendevano due corde di lunghezza circa due braccia l`una, alle quali era, per gli orecchi, attaccata un`altra simil secchia, ma vota, la quale veniva a piombo a risponder sotto alla prima secchia già detta e piena d`acqua; nell`estremo poi dell`altro braccio della bilancia si faceva pendere un contrappeso di pietra o di qual si fusse altra materia grave, il quale equilibrasse giustamente la gravità di tutto il composto delle due secchie, dell`acqua e delle corde. La secchia superiore era forata nel fondo con foro largo alla grossezza di un uovo o poco meno, e questo tal foro si poteva aprire e serrare. Fu la prima immaginazione e concetto comune di amendue noi, che fermata la bilancia in equilibrio, essendo preparato il tutto nella maniera detta, quando poi si sturasse la secchia superiore e si desse l` andare all`acqua, la quale precipitando andasse a percuotere nella secchia da basso, l`aggiunta di cotal percossa dovesse aggiugnere tal momento in questa parte, che bisogno fusse, per restituire l`equilibrio, aggiugnere nuovo peso alla gravità del contrappeso dell`altro braccio, la quale aggiunta è manifesto che ristorerebbe e adeguerebbe la nuova forza della percossa dell`acqua; sicché potessimo dire, essere il suo momento equivalente al peso delle 10 o 12 libbre che fusse stato di bisogno aggiugnere all`altro contrappeso.
presso l’Università di Pavia si è ricostruita una tale bilancia che ha l’aspetto mostrato nella figura seguente:

Salviati ritiene una tale invenzione molto arguta ed utile anche se ritiene complicato misurare la quantità d’acqua cadente. Egli preferisce partire dallo studio di quei gran pesi [le berte] che per ficcare grossi pali nel terreno si lasciano cadere da qualche altezza. In questo caso si ha il peso della berta, l’altezza da cui cade la berta e quanto si è conficcato il palo nel terreno. Ora se una berta di 100 libbre, cadendo da quattro braccia, fa sì che il palo si conficchi di 4 dita. Se si vuole ottenere lo stesso effetto con la sola gravità, poggiando un peso sul palo senza moto precedente, le libbre di questo peso, che chiameremo peso morto, dovranno essere 1000. Salviati ha già qualche elemento quantitativo per poter fare la seguente domanda:
domando se noi potremo senza equivocazione o fallacia affermare, la forza ed energia di un peso di 100 libbre, congiunto colla velocità acquistata nel cadere dall`altezza di quattro braccia, essere equivalente al gravitare di un peso morto di mille libbre; sicché la virtù della sola velocità importasse quanto la pressura di libbre novecento di peso morto, chè tante ne rimangono trattene dalle mille le cento della berta?
Ma la domanda di Salviati diventa molto più insidiosa nel passaggio successivo. Egli chiede infatti che se facendo cadere di nuovo la berta sul palo già conficcato questo si conficcasse di altre 2 dita, la stessa cosa accadrebbe tornando a posarci sopra il peso morto ? Ed è Sagredo che deve rispondere no con facile spiegazione(13) all’Aproino che diceva si e che, davanti a tale no, si mostra frastornato. Salviati lo rincuora e, nel farlo, dà un’altra grande lezione epistemologica sul modo di fare scienza e di andare sciogliendo i quesiti che sui fatti naturali si vengono via via ponendo:
Non vi sbigottite, Sig. Aproino, perchè vi assicuro che avete avuto molti compagni in rimanere allacciato in nodi per altro di facilissima scioglitura; e non è dubbio che ogni fallacia sarebbe per
sua natura d`agevole scoprimento, quando altri ordinatamente l`andasse sviluppando e risolvendo ne` suoi principî, de` quali esser non può che alcun suo contiguo o poco lontano non si scopra apertamente falso. Ed in questa parte, di ridurre con pochissime parole ad assurdi ed inconvenienti palpabili conclusioni false e state sempre credute per vere, ha il nostro Accademico [Galileo] avuto certo particolar genio: ed io ho una raccolta di molte e molte conclusioni naturali, state sempre trapassate per vere, e da esso poi, con brevi e facilissimi discorsi, manifestate false.
Per studiare la natura, non occorre fermarsi alla prima sensazione, alle cose non ragionate, alle conclusioni naturali, al senso comune. Serve invece indagare a fondo ed ordinatamente ogni affermazione scientifica per accertarsi che qualche piccola cosa non sia sfuggita, occorre in definitiva il trattamento teorico dei dati dell’esperienza. E qui, come già fatto nelle giornate precedenti, Galileo si riferisce al potente strumento della geometria, il più adatto a sviluppare le conclusioni ed accertarsi che il naturale sia coincidente con il vero. La geometria non è quindi uno strumento d’indagine ma di verifica.
Altre considerazioni vengono successivamente sviluppate con la posizione di successivi problemi. Per forza della percossa si deve intendere ciò che viene fornito dallo strumento che percuote o ciò che riceve la resistenza che si oppone alla percossa ? La forza della percossa può essere infinita ? Tale forza è assimilabile a quella che producono altre macchine che con pochissima forza superano resistenze immense ? Si tratta di capire varie cose e Salviati lo farà con lunghe ed argomentate discussioni.
Restano comunque molti problemi legati soprattutto ai risultati sperimentali. Erano state le difficoltà, che aveva incontrato Galileo, che avevano ritardato l’invio di questa giornata agli Elzeviri per la pubblicazione. Gli editori alla fine fecero senza questa parte perché il ritardo era diventato troppo. I risultati sperimentali che egli ricavò dalle esperienze dettero risultati sperimentali esattamente contrari a quelli previsti e, per capire dove si nascondessero i problemi, Galileo aveva ripetuto varie e molte esperienze senza però riuscire ad arrivare a cogliere l’origine delle difficoltà. Per questo non inviò questo scritto anche se riscritto e sistemato appunto intorno al 1638. Non era convinto di ciò che aveva elaborato proprio per la contraddittorietà dei risultati sperimentali ed egli invita non furono mai inviate agli Elzeviri. Il manoscritto, come già detto, fu trovato tra gli oggetti vari che andarono in eredità al figlio Vincenzo e, se non fosse stato per il Viviani, non avrebbero mai visto la luce.
Vi sono comunque alcuni passi di questo scritto che sono d’interesse perché riguardano ancora il principio d’inerzia ed alcune esperienze molto originali. Il discorso parte da queste considerazioni che fa Salviati:
Da quanto ho detto mi pare che agevolmente si possa raccorre, quanto malagevolmente si possa determinare sopra la forza della percossa fatta sopra un resistente il quale vadia variando la cedenza,
quale è il palo che indeterminatamente va più e più resistendo; laonde stimo che sia necessario l` andar contemplando sopra tale, che, ricevendo le percosse, a quelle sempre colla medesima resistenza si opponga.Ora, per istabilire tal resistente, voglio che ci figuriamo un solido grave, per esempio di mille libbre di peso, il quale posi sopra un piano che lo sostenti; voglio poi che intendiamo una corda a cotal solido legata, la quale cavalchi sopra una carrucola fermata in alto, per buono spazio, sopra detto solido. Qui è manifesto, che aggiugnendo forza traente in giù all` altro capo della corda, nel sollevar quel peso si averà sempre una egualissima resistenza, cioè il contrasto di mille libbre di gravità; e quando da quest` altro capo si sospenda un altro solido egualmente pesante come il primo, verrà da essi fatto l` equilibrio; e stando sollevati, senza che sopra alcuno sottoposto sostegno si appoggino, staranno fermi, nè scenderà questo secondo grave alzando il primo, salvo che quando egli abbia qualche eccesso di gravità.
La sperimentazione suddetta veniva fatta confrontando il moto di una sfera pesante fatta scorrere su un binario semicircolare e fatta oscillare sospesa ad un filo (un pendolo). Si tratta nei due casi di una medesima traiettoria percorsa dal grave solo che nel primo caso si ha maggiore resistenza d’attrito e la sfera ha un movimento di discesa e salita che va scemando molto prima che nel caso pendolare.

Doppio piano inclinato contrapposto (a semicerchio). Il pendolo era fatto oscillare in modo da descrivere la medesima traiettoria di una sfera fatta discendere sul binario semicircolare per confrontare le differenti cadute.
A proposito di una tale esperienza dice Salviati:
Se l` esempio di quello che fa il solido grave appeso al filo, del quale mi sovviene che parlammo ne` discorsi de` giorni passati, quadrasse e si aggiustasse così bene al caso del quale noi di presente trattiamo, come ei si aggiusta alla verità, molto concludente sarebbe il discorso di V. S.; ma non piccola discrepanza trovo io tra queste due operazioni: dico tra quella del solido grave pendente dal filo, che, lasciato da qualche altezza, scendendo per la circonferenza del cerchio, acquista impeto di trasportare sé medesimo ad altrettanta altezza; e l` altra operazione del cadente legato ad un capo della corda per inalzare l` altro a sè eguale in gravità. Imperocchè lo scendente per lo cerchio va acquistando velocità sino al perpendicolo, favorito dalla propria gravità, la quale, trapassato il perpendicolo, lo disaiuta nel dovere ascendere (che è moto contrario alla gravità); sicchè dello impeto acquistato nella scesa naturale non piccola ricompensa è il ricondurlo con moto preternaturale o per altezza. Ma nell` altro caso sopraggiugne il grave cadente al suo eguale, posto in quiete, non solamente colla velocità acquistata, ma colla sua gravità ancora, la quale, mantenendosi, leva per sè sola ogni resistenza di essere alzato all` altro suo compagno; perlochè la velocità acquistata non trova contrasto di un grave che allo andare in su faccia resistenza, talchè, sì comel` impeto conferito all` in giù ad un grave non trova in esso ragione di annichilarsi o ritardarsi, così non si ritrova in quello ascendente, la cui gravità rimane nulla, essendo contrappesata da altrettanta descendente. E qui mi pare che accada per appunto quello che accade ad un mobile grave e perfettamente rotondo, il quale, se si porrà sopra un piano pulitissimo ed alquanto inclinato, da per sè stesso naturalmente vi scenderà, acquistando sempre velocità maggiore; ma se, per l` opposito, dalla parte bassa si vorrà quello cacciarein su, ci bisognerà conferirgli impeto, il quale si anderà sempre diminuendo e finalmente annichilando; ma se il piano non sarà inclinato, ma orizontale, tal solido rotondo, postovi sopra, farà quello che piacerà a noi, cioè, se ve lo metteremo in quiete, in quiete si conserverà, e dandogli impeto verso qualche parte, verso quella si moverà, conservando sempre l` istessa velocità che dalla nostra mano averà ricevuta, non avendo azione nè di accrescerla nè di scemarla, non essendo in tal piano nè declività nè acclività: ed in simile guisa i due pesi eguali, pendenti da` due capi della corda, ponendogliene in bilancio, si quieteranno, e se ad uno si darà impeto all` in giù, quello si andrà conservando equabile sempre.
A questo punto troviamo una nuova formulazione del principio di inerzia, più volte enunciato come già visto, tanto per ribadire la grande importanza che tale principio aveva in ogni argomento trattato da Salviati-Galileo.
E qui mi pare che accada per appunto quello che accade ad un mobile grave e perfettamente rotondo, il quale, se si porrà sopra un piano pulitissimo ed alquanto inclinato, da per se stesso naturalmente vi scenderà, acquistando sempre velocità maggiore; ma se, per l` opposito, dalla parte bassa si vorrà quello cacciare in su, ci bisognerà conferirgli impeto, il quale si anderà sempre diminuendo e finalmente annichilando; ma se il piano non sarà inclinato, ma orizontale, tal solido rotondo, postovi sopra, farà quello che piacerà a noi, cioè, se ve lo metteremo in quiete, in quiete si conserverà, e dandogli impeto verso qualche parte, verso quella si
moverà, conservando sempre l` istessa velocità che dalla nostra mano
averà ricevuta, non avendo azione né di accrescerla né di scemarla, non essendo in tal piano nè declività nè acclività: ed in simile guisa
i due pesi eguali, pendenti da` due capi della corda, ponendogliene in bilancio, si quieteranno, e se ad uno si darà impeto all` in giù, quello si andrà conservando equabile sempre.
Subito dopo leggiamo qualcosa di nuovo e diverso perché si passa dal moto rallentato con traiettoria obliqua che forniva il piano inclinato ad un moto verticale inerziale realizzato con un nuovo apparato da lui realizzato. La descrizione dell’esperienza mostra che Galileo ha usato la sua macchina una specie di bilancia (che mostro nella figura seguente, in una moderna ricostruzione tratta da Roberto Vergara Caffarelli(14)):

La macchina di Galileo, molto simile a quella che 150 anni dopo sarà pensata da Atwood
ed in simile guisa i due pesi eguali, pendenti da` due capi della corda, ponendogliene in bilancio, si quieteranno, e se ad uno si darà impeto all`in giù [per tirare su l’altro peso], quello si andrà conservando equabile sempre. E qui si dee avvertire che tutte queste cose seguirebbero quando si movessero tutti gli esterni ed accidentari impedimenti, dico di asprezza e gravità di corda, di girelle e di stropicciamenti nel volgersi intorno al suo asse, ed altri che ve ne potessero essere.
Per trovare questo risultato Galileo si è basato sostanzialmente su un complesso di esperienze eseguite con la macchina della figura precedente nella quale due pesi uguali (sarebbe corretto parlare di masse) sono in equilibrio sospesi ad una corda attraverso una carrucola. Quando si fornisce una spinta ad uno dei due pesi (ad esempio verso il basso), l’altro peso si muove simultaneamente (verso l’alto) ed ambedue i pesi lo fanno con moto uniforme. Il moto uniforme, la velocità costante, mostra che siamo in condizioni inerziali con una risultante nulla delle forze agenti sui pesi. A questo punto uno dei due pesi viene poggiato sopra un sostegno mentre l’altro peso prima viene sollevato ad una data altezza e poi lasciato cadere e la caduta avviene come un normale moto accelerato in cui agisce solo la gravità. Questo moto è accelerato finché la corda che lega il peso in caduta non si tende perché sente l’altro peso poggiato sul sostegno. A questo punto il peso precedentemente fermo viene strappato verso l’alto ed inizia per ambedue i pesi un moto uniforme come avevamo visto prima. Ciò che ho ora riassunto è detto da Salviati nel modo seguente:
E qui si dee avvertire che tutte queste cose seguirebbero quando si movessero tutti gli esterni ed accidentari impedimenti, dico di asprezza e gravità di corda, di girelle e di stropicciamenti nel volgersi intorno al suo asse, ed altri che ve ne potessero essere. Ma perchè si è fatta considerazione della velocità, la quale l` uno de` due pesi eguali acquista scendendo da qualche altezza, mentre l` altro posi in quiete, è bene determinare quale e quanta sia per essere la velocità colla quale sieno per muoversi poi amendue, dopo la caduta dell` uno, scendendo questo e salendo quello. Già, per le cose dimostrate, noi sappiamo che quel grave che partendosi dalla quiete liberamente scende, acquista tuttavia maggiore e maggior grado di velocità perpetuamente; sicchè, nel caso nostro, il grado massimo di velocità del grave, mentre liberamente scende, è quel che si trova avere nel punto che egli comincia a sollevare il suo compagno; ed è manifesto che tal grado di velocità non si andrà più augumentando, essendo tolta la cagione dello augumento, che era la gravità propria di esso grave descendente, la quale non opera più, essendo tolta la sua propensione di scendere dalla repugnanza del salire di altrettanto peso del suo compagno. Si conserverà dunque il detto grado massimo di velocità, ed il moto, di accelerato, si convertirà in equabile: quale poi sia per essere la futura velocità, è manifesto dalle cose dimostrate e vedute ne` passati giorni, cioè che la velocità futura sarà tale, che in altrettanto tempo quanto fu quella della scesa, si passerà doppio spazio di quello della caduta.
Si tratta ora di capire, come sollecita Sagredo, come sia possibile accordare ciò con la percossa e se sia possibile darne una misura. Salviati dice che per fare delle misure, per filosofare intorno la forza di un percuziente e la resistenza di quello che la percossa riceve, occorre avere dei dati confrontabili ed avere un percuziente la cui forza sia sempre l’istessa, quale è quella del medesimo grave cadente sempre dalla medesima altezza, e parimente stabilischiamo un ricevitore del colpo, la cui resistenza sia sempre la medesima. E per realizzare l’esperienza occorre procedere come nella precedente ma aggiungendo un peso a quello che prima era poggiato sul sostegno di modo che questo risulti quanto si voglia maggiore.
E per averlo tale, voglio che (stando su l` esempio di sopra, de i due gravi pendenti da` capi dell` istessa corda) che percuziente sia il piccol grave che si lascia cadere, e che l` altro, quanto si voglia maggiore, sia quello nell` alzamento del quale venga esercitato l` impeto del piccolo cadente:
Anche ora la caduta del peso sollevato provoca la tensione della corda e lo strappo del peso poggiato sul sostegno ma ora dopo l’istante in cui la corda si tende, il peso maggiore salirà fino ad una data altezza che dipenderà dalla velocità che era stata raggiunta dal peso in caduta e da quanto peso si aveva poggiato sul sostegno. Si avrà allora, dopo lo strappo, un moto uniformemente ritardato dei due pesi fino a che non si raggiunge una quota massima dopodiché ne inizia uno uniformemente in verso opposto. L’esperienza offre ora la possibilità di diventare quantitativa al fine di calcolare la percossa: occorrerebbe disporre di due misure di velocità, quella che ha il peso in caduta immediatamente prima della strappata e quello che hanno i due pesi subito dopo la strappata. In tal modo si dovranno considerare il peso (massa) e la velocità prima dello strappo (urto) e i pesi (masse) e velocità dopo lo strappo. Si può osservare che siamo vicini alla quantità di moto, all’impulso. Galileo girava intorno a questi concetti ma non riuscì a formalizzarli perché gli strumenti di cui disponeva non gli permettevano la misura soprattutto della velocità massima prima della strappata. Tentò in vario modo di reintrodurre il piano inclinato ed arrivare alla verticale per approssimazioni successive in modo di partire da una caduta rallentata e passare via via a rallentamenti minori, ma la cosa non gli poteva funzionare e trasse così conclusioni teoriche che non erano corrette. Anche se alcune esperienze che fece sono suggestive e che è utile riportare:
i gravi descendenti da un punto sublime sino a un soggetto piano orizontale, acquistano eguali gradi di velocità, sia la scesa loro fatta

o nella perpendicolare o sopra qualsivogliano piani diversamente inclinati; come, per esempio, essendo AB un piano orizontale, sopra il quale dal punto C caschi la perpendicolare CB, e dal medesimo C altre diversamente inclinate CA, CD, CE, dobbiamo intendere, i gradi di velocità de` cadenti dal punto sublime C per qualsivoglia delle linee che dal punto C vanno a terminare nell` orizontale, essere tutti eguali. Inoltre si dee, nel secondo luogo, supporre, l` impeto acquistato in A dal cadente dal punto C esser tanto, quanto appunto si ricercherebbe per cacciare in alto il medesimo cadente, o altro a lui eguale, sino alla medesima altezza; onde possiamo intendere che tanta forza bisogna per sollevar dall` orizonte sino all` altezza C l`istesso grave, venga egli cacciato da qualsivoglia de` punti A, D, E, B. Riduchiamoci, nel terzo luogo, a memoria, che i tempi delle scese per i notati piani inclinati hanno tra di loro la medesima proporzione che le lunghezze di essi piani; sicchè quando, per esempio, il piano AC fusse lungo il doppio del CE e quadruplo del CB, il tempo della scesa per CA sarebbe doppio del tempo della scesa per CE e quadruplo della caduta per CB. Inoltre ricordiamoci che per far montare, o vogliam dire per strascicare, l` istesso peso sopra i diversi piani inclinati, sempre minor forza basta per muoverlo sopra il più inclinato che sopra il meno, secondo che la lunghezza di questo è minore della lunghezza di quello. Ora, stante questi veri supposti, finghiamoci il piano AC esser, v. g., dieci volte più lungo del perpendicolo CB, e sopra esso AC esser posato un solido S, pesante cento libbre: è manifesto che se a tal solido fusse attaccata una corda, la quale cavalcasse sopra una girella posta più alta del punto C, la qual corda nell` altro suo capo avesse attaccato un peso di 10 libbre, qual sarebbe il peso P, è manifesto che tal peso P, con ogni poco di giunta di forza, scendendo, tirerebbe il grave S sopra il piano AC. E qui si dee notare, che sebbene lo spazio per lo

quale il maggior peso si muove sopra il suo piano soggetto è eguale allo spazio per lo quale si muove il piccolo descendente (onde alcuno
potrebbe dubitare sopra la generale verità di tutte le meccaniche proposizioni, cioè che piccola forza non supera e muove gran resistenza se non quando il moto di quella eccede il moto di questa colla proporzione contrariamente rispondente a i pesi loro), nel presente caso la scesa del piccolo peso, che è a perpendicolo, si dee paragonare colla salita a perpendicolo del gran solido S, vedendo quanto egli dalla orizontale perpendicolarmente si solleva, cioè si dee riguardare quanto ei monta nella perpendicolare BC.
La quinta giornata termina con una proposizione ed alcune affermazioni piuttosto vaghe e comunque non concludenti.
A questo punto si passa alla successiva breve giornata (14 pagine), la quinta, che tratta delle definizioni delle proporzioni di Euclide. ed ha un carattere esclusivamente matematico che esula da quanto cerco di raccontare.
Per concludere sui Discorsi merita citare quanto scriveva Geymonat riportando i pareri di altri valenti studiosi a commento dell’opera, con giudizi che si estendono anche al Dialogo:
Quanto detto non significa, come insinuano ancor oggi gli avversari di Galileo, che il Dialogo sia privo di valore in stretto senso scientifico. Anche se il Nostro si è preoccupato di scrivere un’opera più di propaganda scientifico-filosofica che non di pura astronomia, anche se non è riuscito a trovare una dimostrazione rigorosamente valida del moto della Terra, egli ha dato tuttavia un enorme contributo alla vittoria dell’ipotesi copernicana. Ha infatti eliminato i più gravi ostacoli che il senso comune opponeva ad essa, ed è riuscito ad eliminarli con un esattissimo ragionamento scientifico in quanto ha saputo dimostrare con perfetto rigore il nesso indissolubile fra l’ipotesi stessa ed i principi della nuova meccanica. La sua lotta contro i pregiudizi del senso comune è stata tanto più difficile, in quanto tali pregiudizi avevano radici molto profonde nell’animo di ogni studioso del Seicento, in quello di Galileo non meno che dei suoi contemporanei; ed è stata una lotta decisiva per la storia della scienza perché essa, ed essa sola, ha aperto la via alle ricerche più specifiche che, dopo Galileo, forniranno la prova definitiva dell’ipotesi copernicana.
A conferma di questo giudizio mi piace riferire le parole con cui uno studioso del valore di Federigo Enriques ha risolto – con impareggiabile chiarezza – la questione, tanto discussa, del valore scientifico del Dialogo sopra i massimi sistemi:
«Nella lotta che … egli [Galileo] ha intrapreso contro i peripatetici, conviene scorgere non tanto una polemica contro esterni avversari, quanto una battaglia che dovette prima combattersi entro lo spirito stesso del filosofo, contro il paradosso delle idee nuove che venivano ad urtare inveterate abitudini di pensiero. Gli argomenti peripatetici oppongono invero all’ipotesi copernicana le apparenze sensibili, secondo le quali la terra, nella sua corsa, dovrebbe lasciarsi dietro tutti gli oggetti e un grave discendendo … dovrebbe toccare il suolo assai indietro dal piede della verticale. Il sistema copernicano porta con sé l’esigenza di distruggere questi argomenti: da questa esigenza scaturiscono appunto le leggi della dinamica e quel che in esse sembra più remoto dall’esperienza di tutti i giorni: il principio di inerzia e il principio di relatività, che formano insomma una sola scoperta …
« … Dunque: principii della dinamica e giustificazioni del sistema copernicano si congiungono indissolubilmente nel pensiero di Galileo, e male si avventura la critica a scioglierne il nesso. Tuttavia taluno potrà osservare: non c’è qui una vera dimostrazione dell’ipotesi, bensì la rimozione degli ostacoli che impediscono di accettarla. Ma appunto la difficoltà principale ad accogliere la veduta di Copernico, era proprio nel paradosso delle conseguenze meccaniche che sembravano risultarne …
«Non vi è mai pel filosofo accertamento assoluto di una teoria scientifica, e neppure un punto preciso in cui essa viene per la prima volta dimostrata nella storia. Ma il valore relativo della dimostrazione si accresce ove questa contenga i motivi di sempre nuove convalide … Galileo ha assolto il compito … del filosofo, che deve superare il senso comune, e portare il problema sopra un terreno, su cui diventa possibile risolverlo».
[…]
Come osserva molto giustamente Sebastiano Timpaanaro, «i Dialoghi delle nuove scienze non sono meno copernicani del Dialogo dei massimi sistemi. I teologi non li condannarono perché non li avevano capiti»….. Se è vero, infatti, che il maggior contributo dato da Galileo alla vittoria del copernicanesimo fu l’eliminazione delle obiezioni di carattere meccanico solitamente addotte contro di esso (caduta verticale dei gravi ecc.), ne segue che la seconda opera – diretta per l’appunto al consolidamento delle leggi meccaniche, applicate nella prima per confutare le obiezioni anzidette non faceva in realtà che portare nuove prove a conferma di tale confutazione. Era cioè un’opera copernicana, in quanto rivolta a perfezionare ed approfondire gli strumenti già usati nel Dialogo sui massimi sistemi a provare la verità del copernicanesimo.
[…]
Da tutto ciò risulta chiaro che le Nuove scienze sono effettivamente un’opera copernicana. Non sono più un «manifesto» del copernicanesimo, come i Massimi sistemi, ma un’opera che si svolge per intero nel nuovo indirizzo copernicano della scienza moderna, approfondendone i principi ed ampliandone gli sviluppi.
A mio giudizio e non solo i Discorsi sono la più copernicana delle opere di Galileo.
A Galileo arrivarono, tra i tanti (tra cui Baliani), i complimenti del suo allievo, corrispondente ed amico, Bonaventura Cavalieri, con il quale aveva condiviso studi ed avanzamenti sugli indivisibili che, come visto, nei Discorsi hanno ampio spazio. Per concludere questo paragrafo riporto parte della lettera che Cavalieri scrisse a Galileo il 28 giugno 1639:
Nè più nobile nè più gradito dono potevo io ricevere dalla cortesia di V. S. Ecc.ma dell’opera mandatami, cotanto da me desiderata e che contiene in sè tante meraviglie. Io non havendo patienza che si legasse, gli ho dato una scorsa così sciolta; et in somma sono restato soprafatto dallo stupore, vedendo con qual nuova e singolare maniera ella si interni ne’ più profundi secreti della natura, e con quanta facilità ella spieghi cose difficilissime. Ferreum robur et aes illi triplez circa pectus [una frase di Orazio per indicare coraggio e determinazione, ndr], fu detto di chi prima ardì solcare l’immensità del mare et ingolfarsi nell’oceano; ma credo che ciò più ragionevolmente si possi dire di V. S. Ecc.ma, che con la scorta della buona geometria e con la tramontana del suo altissimo ingegno ha potuto felicemente navigare l’immenso oceano de gl’indivisibili, de’ vacui, de gl’infiniti, della luce e di mill’altre cose ardue e peregrine, ciascuna delle quali è bastante a fare naufragare qual si voglia per grande ingegno che sia. Oh quanto li sarà tenuto il mondo, che gli havrà ispianato la strada a cose così nuove e così delicate! quanto i filosofi, che impararanno quale è la vera via del filosofare! Et io insieme gli dovrò tenere non puoco obligo, mentre gli indivisibili della mia Geometria verranno dalla nobiltà e chiarezza de’ suoi indivisibili indivisibilmente illustrati. Io non ardii di dire che il continuo fosse composto di quelli, ma mostrai bene che fra continui non vi era altra proportione che della congerie de gl’indivisibili (presi però equidistanti, se parliamo delle linee rette e delle superficie piane, particolari indivisibili da me considerati); il che mi metteva veramente in sospetto, che quello che ha finalmente pronuntiato, potesse esser vero. S’io havessi havuto tanto ardire, l’havrei pregata a non tralasciarne questa confermatione, se non per la verità di essa conclusione, almeno acciò altri più attentamente havessero fatto riflessione a questa mia nuova maniera di misurare i continui.
A questa lettera ne seguì un altra il 16 agosto quando Cavalieri ebbe letto tutto il lavoro con maggiore attenzione:
Ella [del suo purgatissimo intelletto, avezzo ad altissime specolationi] ha dato tal saggio in tutte le sue opere, e massime in questa ultima, che spalancando le porte alla maraviglia di tutto il mondo, ha posto quei confini all’immenso oceano delle scienze naturali, oltre ai quali non sarà lecito senz’altro, per grande ingegno che sia, a trapassare. Poichè chi potrà mai con più sodezza discorrere del vacuo, dell’infinito, del continuo, della rarefattione e condensatione, della gravità, del moto, e di cento altre mille cose belle che sono nel suo libro, più di lei? Io li diedi una scorsa superficiale, poi mi sono riapplicato per vederlo tutto con attentione, e fra l’altre cose il pensiero della rarefattione e condensatione mi è parso bellissimo; come anco ho havuto estremo gusto nel sentire così chiaramente spiegata la ragione della consonanza e dissonanza nella musica, non havendo per anco potuto passare la prima Giornata …
RITORNO ALL’ASTRONOMIA: DEL CANDORE DELLA LUNA
Galileo era irrefrenabile, aveva terminato i discorsi, lavorava ad altre giornate ed a revisioni di quanto scritto e, come ci ricorda Camerota, già pensava ad altri lavori con una pianificazione invidiabile per la sua età e per tutti i suoi acciacchi, compresa la cecità. Con i Discorsi in stampa, il 23 gennaio 1638, egli annunciava all’amico Elia Diodati qual era il suo programma di lavoro:
Quanto poi al prometter altre mie fatiche, sappia V. S. che io ho buon numero di problemi e questioni spezzate, tutte, al mio consueto, nuove e con nuove dimostrazioni confermate. Sono ancora sul tirare avanti un mio concetto assai capriccioso; e questo è di portar, pur sempre in dialogo, una moltitudine di postille fatte intorno a’ luoghi più importanti di tutti i libri di coloro che mi ànno scritto contro et anco di qualch’altro autore et in particolare di Aristotele, il quale nelle sue Questioni Mechaniche mi dà occasione di dichiarare diverse proposizioni belle, ma molto più ancora me ne dà nel trattato De incessu animalium, materia piena di cose ammirabili, come quelle che son fatte meccanicamente dalla natura; e qui mostro esser assai manchevole et in gran parte falsa la cognizione che dall’autore ci vien data. E queste ultime mie opere saranno, s’io non m’inganno, d’una gustosa e curiosa lettura. Ho di poi una mano di operazioni astronomiche, parte delle quali acquistano perfezzione dall’uso del telescopio, et altre dalla maggior squisitezza nella fabbrica degli astronomici strumenti, mercè de’ quali aiuti tutte le osservazioni celesti potranno esser con notabile acquisto poste in opera etc.
Un anno dopo, il 7 gennaio del 1639, dovrà ammettere all’amico Baliani che le sue condizioni fisiche non gli permettevano di mantener fede a quanto si era proposto di fare. Nonostante ciò la sua attività era frenetica e poteva essere tale grazie all’aiuto di chi gli era vicino e lo assisteva scrivendo e leggendo per lui. Questa è l’epoca in cui, non essendo ancora intervenuta la completa cecità, Galileo, osservando la Luna, aveva scoperto il fenomeno astronomico delle librazioni della Luna, fenomeno che ho già discusso. E proprio alla Luna sono dedicate le ultime sue ricerche ed elaborazioni. O forse è meglio dire: la difesa delle sue elaborazioni che sulla Luna aveva fatto in epoche precedenti.
Galileo aveva avuto notizia della pubblicazione di un libro che metteva in discussione alcune sue teorie precedenti su un certo chiarore della Luna, quella tenue luminosità (Luce cinerea) che presenta la parte della Luna non illuminata dal Sole quando siamo poco prima o poco dopo il novilunio(15). (è chiamata Luce Cinerea ed è una debole luce di color cenere chiara che rischiara la parte della Luna non illuminata direttamente dal Sole).
.

La parte della Luna illuminata dal Sole crea la falce di Luna. La parte rimanente ha un tenue chiarore che Galileo discute con Liceti.
L’autore del libro era un medico e filosofo peripatetico, Fortunio Liceti (in passato corrispondente di Galileo) che, all’epoca della pubblicazione del libro, Litheosphorus, sive de lapide Bononiensi lucem (1640), insegnava presso lo Studio di Bologna e che, precedentemente era stato professore a Padova. Al Capitolo L° del suo libro, Liceti aveva sostenuto che la teoria avanzata in proposito da Galileo nel Sidereus Nuncius (1610) e nel Dialogo sopra i due massimi sistemi del mondo (1632), era errata. Galileo, nel Sidereus Nuncius, aveva diffusamente parlato del fenomeno, con le seguenti parole:
Mi piace a questo punto addurre la causa di un altro fenomeno lunare degno di ammirazione, che, sebbene da me osservato non di recente ma molti anni fa e mostrato, spiegato e chiarito nella sua causa ad alcuni intimi, amici e discepoli, tuttavia, poiché la sua osservazione è resa più semplice e chiara dal telescopio, stimai non inopportuno porre a questo punto, soprattutto perché apparisca più evidente la parentela e similitudine tra la Luna e la Terra.
Mentre la Luna, sia prima che dopo la congiunzione, si trova non lontana dal Sole, il suo globo si offre alla nostra vista non solo dalla parte in cui si orna di corni lucenti ma anche per un breve tratto periferico di tenue chiarore che sembra delineare il contorno della parte tenebrosa, opposta al Sole, e separarla dal campo più oscuro dell’etere stesso. Se con più esatta osservazione consideriamo il fenomeno, vedremo non solo l’estremo lembo della parte tenebrosa rilucere di tale chiarore incerto, ma biancheggiar tutta la faccia della Luna, quella che non ancora riceve i raggi solari, di un certo lume non tanto scarso. Appare tuttavia a un primo sguardo solo un sottile circolo luminoso, per le parti più oscure del cielo che l’attorniano; l’altra superficie sembra invece più oscura per la vicinanza dei corni lucenti che abbagliano la nostra vista. Se però si sceglie un luogo dove da tetto o camino o altro ostacolo posto tra la vista e la Luna (lontano però dall’occhio) siano nascosti i soli corni lucenti, ma l’altra parte del corpo lunare rimanga visibile, si vedrà splendere di non piccolo candore anche questa regione della Luna, quantunque priva della luce solare, soprattutto se già l’oscurità notturna è più profonda per l’assenza del Sole: infatti, in un campo più oscuro la stessa luce appare più chiara. È anche provato che questo secondo (per così dire) candore della Luna è tanto più grande, quanto meno la Luna dista dal Sole: con l’allontanarsi da esso si fa invece sempre minore, finché, dopo la prima quadratura e prima della seconda, si scorge debole e assai incerto, anche se visto in un cielo oscuro: mentre nel sestile e quando la Luna è meno lontana rifulge meravigliosamente, anche nel crepuscolo: rifulge, dico, tanto, che con l’aiuto di un esatto cannocchiale si distinguono in essa le grandi macchie. Questo mirabile candore ha suscitato non piccola meraviglia tra i filosofi; e per mostrarne la causa chi propose una soluzione, chi un’altra. Alcuni lo dissero splendore proprio e naturale della Luna, altri a essa impartito da Venere, altri da tutte le stelle, altri dal Sole, che con i suoi raggi penetrerebbe la solidità della Luna profondamente. Ma invero proposte di tal genere con poca fatica si confutano e si convincono di falsità. Se infatti questa luce fosse propria o apporto delle stelle, la Luna la manterrebbe e mostrerebbe soprattutto nelle eclissi, mentre è posta nel cielo oscurissimo; ma l’esperienza mostra il contrario: infatti il fulgore che appare nella Luna durante le eclissi è assai minore, rossiccio e quasi color bronzo, questo invece è più chiaro e più candido. Inoltre quello è mutevole e mobile di luogo, poiché vaga per la faccia della Luna, così che la parte più vicina alla circonferenza dell’ombra terrestre sempre si vede più chiara, la rimanente più scura: quindi senza alcun dubbio comprendiamo che ciò avviene per la vicinanza dei raggi solari tangenti una qualche regione di più grande densità che avvolge circolarmente la Luna; da questo contatto una specie di aurora si diffonde nelle parti vicine della Luna; non diversamente in Terra all’alba e al tramonto si sparge il lume crepuscolare. Di questo più diffusamente tratteremo nel libro Del sistema del mondo. Ed è tanto puerile asserire che quella luce venga da Venere, che non merita confutazione. Infatti chi sarà così ignorante da non comprendere come sia assolutamente impossibile che tra la congiunzione e il sestile la parte della Luna opposta al Sole sia rivolta a Venere? E non si può egualmente ammettere che il fulgore provenga dal Sole che penetri in profondità ed illumini il corpo lunare: infatti questo fulgore non diminuirebbe mai, perché un emisfero della Luna è sempre illuminato dal Sole, eccettuato il tempo delle eclissi lunari; invece diminuisce mentre la Luna si avvia alla quadratura, e del tutto si spegne dopo che l’ha superata. Poiché dunque questo secondo fulgore non è congenito e proprio della Luna, e non è fornito né da stella alcuna né dal Sole, non essendovi più nella vastità dell’universo altro corpo che la Terra, che cosa bisogna concludere, quale soluzione proporre? Non forse che il corpo della Luna, e qualsiasi altro corpo opaco e tenebroso, è illuminato dalla Terra? Che c’è da meravigliarsi ? Ecco: giustamente la Terra, grata, rende alla Luna luce pari a quella che essa stessa dalla Luna riceve per quasi tutto il tempo nelle tenebre più profonde della notte. Vediamolo più chiaramente. La Luna nelle congiunzioni, quando si trova tra il Sole e la Terra, è illuminata dai raggi solari nel suo emisfero superiore opposto alla Terra; mentre l’emisfero inferiore che guarda la Terra è avvolto nelle tenebre e perciò non illumina affatto la Terra. La Luna, a poco a poco allontanandosi poi dal Sole e via via illuminandosi in qualche parte dell’emisfero a noi rivolto, ci mostra i corni biancheggianti, ma ancor sottili, e illumina lievemente la Terra; cresce nella Luna, che già s’avvicina alle quadrature, la illuminazione del Sole, aumenta nella Terra il riflettersi della sua luce, si estende per tutto un semicerchio il chiarore della Luna, e le nostre notti splendono più luminose; finalmente tutto l’emisfero lunare a noi rivolto e opposto al Sole è illuminato da fulgidissimi raggi: splende tutta la superficie della Terra perfusa dal chiaro di Luna; poi, decrescente, la Luna manda a noi raggi più deboli, e più debolmente è illuminata la Terra; la Luna si avvia alla congiunzione, oscura notte riempie la Terra. Con tal periodo a vece alterna la Luna ci somministra il chiarore mensile ora più fulgido, ora più debole. Ma con egual misura la Terra ricambia. Infatti, mentre la Luna si trova in congiunzione col Sole ha di fronte tutta la superficie dell’emisfero terrestre esposto al Sole e illuminato vividamente, e riceve la luce riflessa da quella; perciò l’emisfero inferiore della Luna, privo di luce solare, per effetto di tale riflessione appare non poco luminoso. La Luna, allontanatasi di un quadrante dal Sole, vede illuminato solo metà dell’emisfero terrestre, l’occidentale, perché la metà orientale è avvolta da tenebre: perciò la Luna stessa è meno illuminata dalla Terra, e quella sua luce secondaria ci appare più fioca. Se si porrà la Luna in opposizione al Sole, essa vedrà l’emisfero della Terra che è tra lei e il Sole completamente tenebroso e soffuso di oscura notte; se poi tale opposizione sarà eclittica, la Luna non riceverà illuminazione alcuna, priva sia dell’illuminazione del Sole sia di quella della Terra. Nelle sue differenti posizioni fra Terra e Sole, la Luna riceve maggiore o minor lume dalla riflessione della Terra, a seconda che essa guardi una maggiore o minor parte dell’emisfero terrestre illuminato: perché questa relazione è tra i due globi: quando la Terra è maggiormente illuminata dalla Luna, la Luna riceve dalla Terra minor luce e viceversa. Ma questi pochi cenni sull’argomento bastino: se ne parlerà più diffusamente nel nostro Sistema del mondo, dove con molteplici ragionamenti ed esperienze si mostrerà validissima la riflessione della luce solare operata dalla Terra a coloro che van dicendo si debba escluderla dal novero degli astri erranti soprattutto perché non ha moto e luce; e dimostreremo che gira e supera lo splendore della Luna, e non è sentina delle terrestri sordidezze e brutture; questo confermeremo con infinite ragioni naturali.
Il fenomeno era stato ripreso successivamente nella giornata prima del Dialogo, dove Sagredo diceva:
lasciatemi il gusto di mostrarvi come a questo primo cenno ho penetrato la causa di un accidente al quale mille volte ho pensato, né mai l’ho potuto penetrare. Voi volete dire che certa luce abbagliata che si vede nella Luna, massimamente quando l’è falcata, viene dal reflesso del lume del Sole nella superficie della terra e del mare: e più si vede tal lume chiaro, quanto la falce è più sottile, perché allora maggiore è la parte luminosa della Terra che dalla Luna è veduta, conforme a quello che poco fa si concluse, cioè che sempre tanta è la parte luminosa della Terra che si mostra alla Luna, quanta l’oscura della Luna che guarda verso la Terra; onde quando la Luna è sottilmente falcata, ed in conseguenza grande è la sua parte tenebrosa, grande è la parte illuminata della Terra, veduta dalla Luna, e tanto piú potente la reflession del lume.
Fortunio Liceti(16), prese spunto da una certa scoperta che era stata fatta per attaccare Galileo. Si trattava di una pietra che, dopo essere stata calcinata nel carbone, acquistava la proprietà di diventare fosforescente per insolazione (all’epoca si diceva: in grado di assorbire e tramandare la luce), scoperta dal ciabattino ed alchimista Vincenzio Casciarolo nel 1604 e poiché era stata trovata sul Monte Paderno vicino Bologna, era stata chiamata pietra lucifera di Bologna (si tratta di barite, che, una volta macinata e calcinata, si trasforma in solfuro di bario).
Ebbene, Liceti, nel suo libro in cui descriveva la pietra lucifera di Bologna, dedicò le 4 pagine del Capitolo cinquanta a sostenere che quel candore della Luna era dovuto all’illuminazione del Sole dell’ambiente circostante il corpo della Luna. Inoltre, facendo riferimento anche alla luminescenza della Luna quando si era in condizione di eclisse, Liceti sosteneva che la Luna si comportava come quella pietra lucifera, ritenendo la luce solare per poi ridarla successivamente. Nel fare le sue considerazioni, Liceti attaccò Galileo in riferimento a quanto il grande vecchio aveva scritto nel Nuncius Sidereus.
Il 23 agosto 1639 lo stesso Liceti aveva annunciato a Galileo con una lettera la prossima pubblicazione del suo lavoro. Galileo rispose il 24 settembre ringraziando Liceti per il regalo che gli farà e riempiendolo di complimenti ed il 24 dicembre, in altra lettera (probabilmente in risposta ad una lettera in cui Liceti gli riassumeva il contenuto delle critiche che gli aveva fatto nel libro), Galileo chiedeva a Liceti quale era il motivo delle critiche che gli rivolgeva:
E perchè io antepongo il giudizio suo a quello di ogn’altro, la voglio pregare a farmi grazia di significarmi le cause per le quali ella dice di non applaudere all’opinion mia di quella seconda illuminazion della luna, la quale io attribuisco al reflesso de’ raggi solari nel globo terrestre, intorno a cui ella assai largamente discorre nella lettera che scrive in proposito della conclusione del Sig. Pietro Gassendo delle ombre meridiane e vespertine diseguali; perchè, potendo accadere che le opere mie si ristampassero, cercherei di emendare questo errore, sì come se ne vedranno emendati alcuni altri.
Liceti rispose il 3 gennaio 1640 per dire:
ne’ miei scritti la riverisco spesse volte sì, ma talhora non apprendo le sue opinioni, et in particolare quella del riflesso del lume solare dal globo terrestre nel corpo della luna, per le cagioni che facilmente V. S. haverà potuto vedere nel cinquantesimo capo del mio Litheosphoro ultimamente mandatole, le quali io le notifico per ubidire a’ suoi comandi, non già a quel fine che la sua rara cortesia mi propone nella stessa lettera, posciachè io non mi arrogo tanto, cedendole in ogni cosa, ma principalmente nelle mathematiche, delle quali io la riconosco veramente principe e padre nell’età nostra
Ed il 10 gennaio scrisse un’altra lettera a Galileo nella quale si scusava per il fatto che non gli fosse ancora arrivata una copia del suo libro e si preoccupava di inviarne un’altra.
L’amico di Galileo, il lettore di matematica a Pisa Dino Peri, l’8 febbraio 1640, per primo parlerà a Galileo del lavoro di Liceti insultando il peripatetico:
Dell’autore che mi scrive V. S., io sono scandalizatissimo, stomacatissimo, come di persona ignorantissima, furba e maligna. Io l’havevo in concetto neutrale, non havendo mai letto nulla di suo; ma da poi che ho visto quel capitolo, corra pure il grido a voglia sua, sia pur predicato dall’universale per un oracolo, che a me pare risolutamente che si sia fatto con quelle poche carte un marchio indelebile di grandissimo asinaccio, ma insieme insieme, a parlar libero, di furbo. Il medesimo concetto s’è guadagnato appresso il Sig.r Dottor Marsilii e Sig.r Dottor Stecchini; non che alcun di noi si muova all’oppinion dell’altro, ma ciascuno motu proprio, in una semplice corrente lettura, ha conosciuto e inteso subito le scimunite debolezze di colui, che non merita titolo d’huomo, perchè del raziocinare non ne sa straccio. La furberia l’ho scoperta io, che conoscevo citate e stampate al contrario le asserzioni di V. S., et ho riscontrato i luoghi, e mostratigli a questi due Sig.ri Dottori con lor sommo stupore di tanta sfacciataggine.
Il 10 febbraio anche l’altro amico di Galileo, conosciuto ed apprezzato a Siena e diventato suo assistente in molti lavori astronomici, il benedettino di Monte Oliveto Vincenzo Renieri, gli scriveva dicendogli che aveva saputo del libro ma ancora non l’aveva letto. Lo stesso accadeva con Bonanventura Cavalieri il 14 febbraio. Il 17 febbraio scriveva ancora Renieri per dire a Galileo che aveva letto:
Mi è pervenuto alle mani il libro del Sig.r Liceti, ed ho letto il cap. 50, conforme V. S. Ecc.ma mi scriveva ch’io facessi. Se debbo dirle liberamente il mio senso e con quella confidenza che passa tra noi, a me pare che questo Signore non solo non intenda bene l’opinione di V. S. Ecc.ma, ma ne anco la propria: quella di V. S. Ecc.ma, perchè, pretendendo che la luna nella quadratura e nel novilunio, per esser egualmente distante dalla terra, egualmente anco dovesse esser da quella illuminata, mostra di non capir bene che nella quadratura la sola metà del’emisferio terrestre ribatte la luce del sole, là dove vicino al novilunio tutto l’emisferio lo riflette; la propria non mi par che capisca, perchè volendola appoggiare al lume crepuscolino dell’aria ambiente la luna nella parte aversa a i corni illuminati, da V. S. Ecc.ma introdotto, non so poi vedere come vogli addattar questa luce a tutto il resto del disco lunare, se forsi e’ non credesse che in terra, quando a noi comincia l’aurora, cominciasse anco nel Perù e nella Spagna, il che sarebbe poi error più massiccio. Giudico dunque bene che V. S. Ecc.ma, mentre non venghino in campo argomenti più saldi, possa lasciar la briga di rispondere: che se pur la non vuole lasciar così trascorrer tal opra senza replica, m’offerisco di farlo io a capo per capo col’ordinario seguente, e mandarne a V. S. Ecc.ma la lettera, acciochè, se giudicherà, ch’io habbia interamente sodisfatto a questo Signore, gli mandi la mia risposta.
La prima indignazione del buon vecchio toscano traspare in una lettera a Bonaventura Cavalieri del 24 febbraio:
Rispondendo alla gratissima della P. V. molto R. con quella confidenza che tra amici veri si conviene e che veggo ch’ella usa meco, gli dico che non posso a bastanza maravigliarmi della maniera del discorrere e filosofare del Sig. Liceti: la qual maniera mi pare che in languidezza ecceda quella di qualsivoglia meno anco che mediocremente uso a discorrere e sillogizare; e mi dispiace che questo concetto si sia risvegliato tra’ letterati di Pisa e di Genova. Poichè mi trovo in necessità di purgarmi da’ mancamenti impostimi, non so se io saprò trovar maniera tanto placida, modesta e civile, che io non mi conciti almeno in parte la indignazione di questo filosofo. Io, benchè averei larghissimo campo di notare moltissime leggerezze nella gran moltitudine de’ suoi scritti, lascerò scorrere tutto il resto, e solo mi fermerò sopra le impugnazioni che egli fa contro di me; e per ora anderò esaminando le leggerezze ch’egli adduce in riprovare la mia oppinione del tenue candore della luna, del quale deferisco la causa nel lume ripercosso dalla terra illustrata dal sole. Vedrà a suo tempo quello che io produrrò, benchè per conoscere la nullità de’ discorsi di questo filosofo ella non habbia bisogno d’altro che d’una semplicissima e momentanea scorsa sopra quello ch’egli scrive.
Ormai le lettere si intensificavano, molti scrivevano a galileo sulla questione ed a molti Galileo si stupiva sempre più dell’avventatezza di colui che credeva un amico. E’ Renieri che il 29 febbraio informava Galileo in modo esauriente del contenuto del Capitolo cinquanta.
Finalmente, l’11 marzo è lo stesso principe Leopoldo de’ Medici, figlio del Granduca di Toscana Cosimo II, che prese la penna per scrivere una lettera a Galileo riguardante il lavoro di Liceti. Galileo in quei primi mesi del 1640 aveva tanti problemi ed era in una situazione d’ansia che per il suo voler conciliare la sua salute in continuo peggioramento e tutte le cose che aveva in sospeso. Non sarebbe stato interessato più di tanto alla questione. Ma la cosa gli veniva chiesta dal Principe con queste parole:
Sig.r Galileo,
Mi disse a questi giorni il Dottor Marsili [il governatore dei paggi della corte di Leopoldo, ndr] che il Liceti havea stampato in un libro De lapide Bononiensi una sua opinione intorno al secondario lume della luna, diversa da quella di V. S., alla quale egli con diversi argumenti contrariava. Io per mio spasso volsi vedere, alla presenza del Marsili e del P. Francesco [di S. Giuseppe, ovvero Famiano Michelini delle Scuole Pie, allievo di Galileo e precettore di Leopoldo, ndr] e P. Ambrogio [Ambrogio Ambrogi delle Scuole Pie, precettore di Leopoldo, ndr] , quello che questo huomo opponeva all’ingegnoso suo pensiero e da me tenuto per vero; e benchè gli argumenti del contradittore non habbino bisogno di risposta, per essere tanto frioli, ad ogni modo perchè questo puol esser causa al suo ingegno d’insegnarci qualche novità o vero di chiarire maggiormente alcuna delle cose dette da lei in questo proposito, desidero, poichè io non posso discorrer seco di presenza, che ella si contenti di participarmi in scritto il suo pensiero intorno a queste nuove opposizioni. E mentre le ricordo il mio affetto con pronto desiderio nelle sue occorrenze, le desidero ogni contento.
Pisa, 11 Marzo 1639
Galileo rispose immediatamente:
Serenissimo Principe e mio Sig.r e P.ron Col.mo
Le contradizioni poste dal Sig.r filosofo Liceti nel suo libro De lapide Bononiensi, nuovamente pubblicate, al cap. L, contro alla mia oppinione intorno al tenue lume secondario che si scorge tal volta nel disco lunare, e che io lo stimo effetto del reflesso de i raggi solari nella terrestre superficie; tali, dico, contradizioni et opposizioni non pure mi si rappresentano scusabili e da esser lasciate sotto silenzio, ma plausibili e degne di esser da me sommamente gradite e tenute in pregio, poichè mi hanno fruttato acquisto e guadagno così onorato et illustre, quale mi è stato la comparsa della umanissima et cortesissima lettera dalla A. V. S. mandatami, nella quale ella mi comanda che io liberamente gli deva aprire e communicare il mio senso circa le dette opposizioni. Io lo farò solo per obbedire al suo cenno, ma non perchè io pensi di esser per produrre cosa alcuna, in mantenimento della mia oppinione et in diminuzione delle opposizioni fattemi, la quale nella prima e semplice lettura non sia caduta in pensiero dell’A. V. S., usa a penetrare con l’acutezza del suo ingegno i più reconditi secreti di natura. Resti tra tanto l’Altezza V. S. servita di condonare al mio compassionevole stato la dilazione di qualche giorno nel porre ad effetto il suo comandamento, il quale, quando della mano e della vista già mia potessi servirmi, forse in una sola tirata di penna haverei esequito. E qui humilmente inchinandomi le bacio la veste, e le prego da Dio il colmo di felicità.
D’Arcetri, li 13 di Marzo 1639
Dell’Altezza V. Ser.ma [segue firma autografa]
Galileo prese quindi l’impegno di rispondere in modo esauriente al Principe solo perché gli era stato comandato. Chiedeva al Principe solo di aver un poco di pazienza viste le sue condizioni di salute. Ma il grande vecchio, sicuramente pisano, si mise subito all’opera e già il 19 di marzo scrisse all’appassionato di scienze genovese Daniele Spinola per dirgli che la lettera assai lunghetta era quasi pronta ed a giorni gliela avrebbe mandata in lettura:
E credami V. S. Ill.ma che il maggior disgusto che io sento in questa azzione, procede dalla siccità e debolezza delle sue opposizioni; che se in esse fusse pur qualche spirito e vivezza d’ingegno, con maggior leggiadria sarebbe comparso in campo, et a me haverebbe porta occasione di mostrare qualche poco di maestria nello schermo. Io stavo fra le due, di rispondere qualche cosetta o del tutto tacere; ma tale irresoluzione mi fu levata da un comandamento del Ser.mo P. Leopoldo, il quale, dopo haver sentiti i pareri di alcuni litterati dello Studio di Pisa et il giudizio che essi facevano sopra le obiezzioni fattemi dal Sig.r Liceti, mi scrisse et ordinò che io dovessi aprirli il mio senso circa tali obiezzioni et anco conferirli quello che io havessi saputo e potuto dirli in mia difesa: nè potendo io mancare di ubidire al cenno di S. A. S., messi, con l’aiuto degli occhi e della mano di un mio caro amico, in carta quello che potrà V. S. Ill.ma ancora vedere fra pochi giorni, cioè quando io ne habbia potuto far trascrivere copia; che essendo la scrittura assai lunghetta, et io necessitato a ricorrere all’aiuto di altri, son costretto a interporre qualche più di tempo che non vorrei.
La prima copia manoscritta del suo lavoro, Lettera al Principe Leopoldo di Toscana, fu inviata a Sua Altezza (nei primi giorni di aprile) e, contemporaneamente, ne fece fare copie, sempre manoscritte, da inviare a vari estimatori (Renieri ringrazierà per averla ricevuta il 6 aprile) ai quali teneva o che glielo avevano richiesto. Il Principe scrisse a Galileo il 14 maggio 1640 per ringraziarlo:
Sig.r Galileo,
Feci vedere, come V. S. desiderava, ad alcuni dottori dello Studio di Pisa quella scrittura che ella mi inviò, quale rispondeva a quello che il Dottor Liceti diceva contro all’opinione sua intorno al secondario lume della luna. Tra gli altri che io chiamai vi fu il Marsili, come lei desiderava, et egli e gli altri concorsero, benchè Peripatetici, in quanto da V. S. vien detto nella sua sì ingegnosa e dotta scrittura, quale fu lodata in estremo; et io tra l’altre cose che in essa sono, ho ammirato quella di dimostrarci, benchè tanto lontani dalla luna, che il lume in essa reflesso dalla terra sia maggiore del nostro lume crepusculino et, in conseguenza, di quello che la luna sopra di noi reflette. […]
Siena, 14 Maggio 1640.
Al piacere di V. S.
Il Principe Leopoldo.
Il manoscritto, in cui si ribadivano tutte le argomentazioni in precedenza sostenute, completate con un maggior numero di argomentazioni ed osservazioni, ormai circolava dappertutto e Liceti non lo aveva avuto perché Galileo non glielo aveva mandato. Liceti scrisse più volte per averlo, a partire dall’8 giugno, e finalmente il 14 luglio Galileo comunicò al peripatetico di Bologna di avergliene spedito un esemplare. Il 3 agosto Liceti rispondeva dicendo di aver ricevuto e letto il manoscritto. In questa lettera Liceti accusava i colpi di Galileo tentando di mostrarsene all’altezza:
io tolero con animo quieto tutti li aculei sparsi per la sua scrittura e specialmente le accuse della da lei creduta imputatione; della quale a suo tempo spero di sincerarla et assai bene giustificarmi presso V. S., facendole constare che se in me può essere stata falta d’intelligenza delle sue positioni (di che lascierò il giuditio agl’intendenti disinteressati), non vi è però mai stato mancamento di buon costume nell’imputarle quello che io realmente giudicassi, lei non haver detto et approvato. Nè mi fa punto partire dalla sincera e cordiale amicitia, che sempre professerò di tener seco, quell’ultima puntura, nella quale dice, le sue giustificationi procedere contro a chi ha sinistramente adoperata la peripatetica filosofia, che non voglio per quatro parole pungenti si spenga il tesoro di un’antica amicitia, fondata sopra la base della virtù. E già che la mia mente forse, a guisa di nottola, non iscorge quei chiari lumi di evidente necessità nelle conseguenze delle sue ragioni che vi scorge l’aquilino e linceo intelletto suo; sì come io mi sento molto obligato a ringratiarla delli molti e grandi motivi che mi porge di conservarmi più fissamente nella mia opinione, così nel significarle a suo luogo con qualche diligenza tali motivi, io discorrerò seco ingenuamente, con la libertà tra di noi concertata, ma nuda, non armata di aculei nè tinta d’ombra di puntura alcuna, e se pure vestita, sarà di habito di veneratione del mio antagonista; che, sendo forse vinto da gran campione, ciò non mi sarà imputato a dishonore; anzi, approfittandomi della più vera e più soda dottrina, riceverò a gratia e beneficio singolare ogni sua amorevole correttione et insegnamento.
E, ad un certo punto si lamentava di non essere messo a conoscenza dello scritto prima degli altri:
non posso non dolermi che, dopo al Ser.mo Principe Leopoldo, V. S. o qualche amico suo l’habbia communicato a tanti letterati prima che a me, a cui principalmente apparteneva, massime che io la ho sempre fatta de’ primi a chi le mie compositioni inviassi; poi che sendomi stato da più d’uno, che hanno veduto il suo manuscritto, ricercato il mio pensiero e parere, mi è convenuto risponder loro di non haver veduta la sua lettera, e con molto mio rossore cavarne replica di non faclle credenza e rimprovero di mia dissimulatione per impotenza che in me sia di proseguire più oltre la disputa
Nella stessa lettera Liceti si rammaricava che la Lettera al Principe Leopoldo di Toscana non fosse stata pubblicata perché ciò rendeva inutile un suo ulteriore lavoro che giustificasse le sue ulteriori argomentazioni a suo sostegno e contro Galileo, ma aggiungeva Liceti, se bene mi consola che l’essere stato già publicato per tutta l’Italia, et anche inviato, sì come intendo da molti, oltra i monti, questo suo componimento si deve tenere come divvolgato con le stampe.
Galileo rispose con molto sarcasmo il 25 agosto, continuando con l’ironia che altre volte lo aveva sostenuto (basti ricordare il suo diventare difensore delle aristoteliche comete contro i gesuiti che lo avevano attaccato per le macchie solari). Infatti, in questa lettera Galileo si professa aristotelico, più di tutti quelli che dicono di esserlo e poi si comportano da pedanti che non hanno nulla appreso dal Filosofo. Scriveva Galileo:
Quanto all’altra, che ella chiama puntura, d’havere io scritto di rispondere a chi sinistramente habbia usato la peripatetica dottrina, ciò mi venne detto perchè, contro a tutte le ragioni del mondo, vengo io imputato di impugnatore della peripatetica dottrina, mentre io professo e son sicuro di osservare più religiosamente i peripatetici, o per meglio dire aristotelici, insegnamenti, che molti altri li quali indegnamente mi spacciano per avverso alla buona peripatetica filosofia; e perchè quello del ben discorrere, argumentare, e dalle premesse dedurre la necessaria conclusione, è uno delli insegnamenti mirabilmente datici da Aristotile nella sua Dialettica, mentre io vegga da premesse dedur conclusioni che con esse non hanno connessione, e perciò deviano dalla dottrina Aristotelica, se io le emenderò e le ridrizzerò, penso di potere meritamente stimarmi miglior Peripatetico, e che più destramente io adopri quella dottrina della quale altri sinistramente si sia servito. Mi era parso che in certo silogismo, posto da V. S. Eccel.ma nel suo primo argomento, havesse introdotto un quarto termine, non toccato nelle premesse; et in un altro luogo in quello argomento, dove ella introduce Venere vista di giorno etc., mi era parso che, oltre al quarto, ella introducesse anco il termine quinto, e che per ciò ella havesse piegato a sinistra nella strada del Peripato. Haverò caro di essere disingannato, e che col ritorcere ella sopra di me la mia ignoranza si mantenga nella sua integerrima reputazione, la quale per tanti e tanti altri suoi mirabili discorsi si è appresso il mondo tutto guadagnata, mantenendola anco illesa et intatta da queste due minuzie.
Galileo passa in breve a spiegare gli errori che Liceti aveva fatto nelle sue considerazioni ed il perché della lunghezza della risposta alle sue poche critiche,
Che poi io sia stato troppo prolisso nel rispondere alle opposizioni fattemi con succinta ma ben concludentissima scrittura, sinceramente lo confesso a V. S. Ecc.ma: e dico che per mantenere verissima la mia oppinione dell’essere la tenue luce secondaria della luna effetto de i raggi solari reflessi nella terra, bastava solo mettere in considerazione, che se le ragioni portate in contrario erano concludenti, le medesime con la medesima necessità havrebbero provato che quel lume notturno che illumina la terra, e che comunemente si chiama lume di luna, non derivasse altrimente da’ raggi solari, ripercossi nel lunar disco; e perchè questo in verun modo può negarsi, così resta in tutto e per tutto necessario che i raggi solari reflessi dalla terra verso la luna la illustrino in quella parte che ella resta oscura et intatta da i raggi del sole. Ma perchè V. S. tace la maniera con la quale la medesima terra, nell’istesso modo illuminata e posta sempre nella medesima lontananza dalla luna, possa or più vivamente et hor meno illustrarla, mi fu forza qui diffondermi alquanto, per ben dichiarar questo punto e mostrar come alternatamente ciò vien fatto dalla terra nella luna e dalla luna nella terra. Per altre simili necessità mi fu forza distendermi nel manifestare quei particolari che mi pareva che potessero desiderarsi nel fare le ragioni di V. S. necessariamente concludenti. Ma non le doverà parer nuovo che in dichiarazione di un senso contenuto in pochissimi versi talhora se ne scrivano venti volte tanti, e talhora ancora molti più in confutarli
Infine Galileo, come un precursore di Cyrano, al fin della licenza tocca e senza mezzi termini ed in modo mirabile, dava del maleducato ed impertinente a Liceti per il suo lamentarsi del ritardato invio del suo lavoro:
Che poi di tal mia lettera ne sia andato copia in mano di alcuno prima che pervenirne in mano di lei, non comprendo come ciò debba essermi ascritto a mancamento, sì che anco in una scrittura privata, fatta a richiesta di un padrone o amico che ricerchi il mio parere sopra alcune obiezioni fattemi da un altro, io debba esser tenuto a darne conto a quell’altro: nè scorgo come militi l’esempio suo nell’haver mandato a me prima che ad altri il suo libro, dove le impugnazioni sono scritte; imperò che il libro suo è prima stato stampato che da me veduto, nè l’havermi ella fatto grazia di mandarmelo mi fa anteriore a verun altro de gli huomini del mondo, nè mi dà tempo o campo di potermi alleggierire da le opposizioni.
Alla fine della lettera Galileo acconsente, come gli era stato richiesto nella precedente lettera, alla pubblicazione del suo scritto insieme alle risposte di Liceti con alcune condizioni:
Io non ho havuto pensiero di publicare con le stampe questa mia scrittura; e quando sia pensiero suo di volerla far publica insieme con le sue risposte, non lo recuso: ma solo vi aggiungo che haverei caro che tal mia scrittura andassi sotto altra forma che di una lettera scritta a richiesta di un Signor grandissimo; ma quando ella si risolva a far publiche le mie risposte, io, senza punto alterare niuna delle cose da me scritte, la distenderò in altra forma, inviando i miei discorsi, se così le piacerà, a lei medesima, aggiugnendovi anco qualche altra mia considerazione sopra le sue impugnazioni, per ampliarli il campo a tanto più particolarmente risolvere quello che potesse esserli da me o da altri in contrario opposto. E bene è conveniente che ad uno che habbia scritto una semplice lettera, senza verun pensiero di farla publica, sia conceduto il rivederla e, bisognando, ripulirla, e non metterla sotto l’arbitrio di alcuno che a voglia sua ponga sotto milioni di occhi quello che dal suo autore fu palesato solo a quattro o sei. Tale è il mio senso, sopra di che aspetterò il suo parere.
Il 31 agosto Liceti dice di essere in attesa dello scritto sistemato e corretto di Galileo. Stesso concetto è ribadito il 7 settembre in cui vi è una risposta al fatto che Galileo si era professato aristotelico:
Che V. S. professi di non contradire alla dottrina Aristotelica, mi è molto caro, sì come (per dirglielo liberamente) mi è molto nuovo, parendomi da gli scritti suoi raccorre il contrario; ma può essere che in questo particolare io m’inganni, con molt’altri che sono dell’istesso parere.
La risposta di Galileo arriverà il 15 settembre, dopo una ulteriore sollecitazione di Liceti. Questa lettera di Galileo è splendida, è un vero manifesto galileiano, sul modo di fare scienza, sul rifiutare ogni autorità, sul come interrogare la natura. Scriveva così la sua lezione Galileo:
Mi giunge grato il sentire che V. S. Eccel.ma, insieme con molti altri, sì come ella dice, mi tenga per avversoalla peripatetica filosofia, perchè questo mi dà occasione di liberarmi da cotal nota (che tale la stimo io) e di mostrare quale io internamente sono ammiratore di un tanto huomo quale è Aristotile. Mi contenterò bene in questa strettezza di tempo accennare con brevità quello che penso, con più tempo, di poter più diffusamente e manifestamente dichiarare e confermare.
Io stimo (e credo che essa ancora stimi) che l’esser veramente Peripatetico, cioè filosofo Aristotelico, consista principalissimamente nel filosofare conforme alli Aristotelici insegnamenti, procedendo con quei metodi e con quelle vere supposizioni e principii sopra i quali si fonda lo scientifico discorso, supponendo quelle generali notizie il deviar dalle quali sarebbe grandissimo difetto. Tra queste supposizioni è tutto quello che Aristotele ci insegna nella sua Dialettica, attenente al farci cauti nello sfuggire le fallacie del discorso, indirizzandolo et addestrandolo a bene silogizzare e dedurre dalle premesse concessioni la necessaria conclusione; e tal dottrina riguarda alla forma del dirittamente argumentare. In quanto a questa parte, credo di havere appreso dalli innumerabili progressi matematici puri, non mai fallaci, [tal] sicurezza nel dimostrare, che, se non mai, almeno rarissime volte io sia nel mio argumenta[re] cascato in equivoci. Sin qui dunque io sono Peripatetico.
Tra le sicure maniere per conseguire la verità è l’anteporre l’esperienze a qualsivoglia discorso, essendo noi sicuri che in esso, almanco copertamente, sarà contenuta la fallacia, non sendo possibile che una sensata esperienza sia contraria al vero: e questo è pure precetto stimatissimo da Aristotile e di gran lunga anteposto al valore et alla forza dell’autorità di tutti gli huomini del mondo, la quale V. S. medesima ammette che non pure non doviamo cedere alle autorità di altri, ma doviamo negarla a noi medesimi, qualunque volta incontriamo il senso mostrarci il contrario. Or qui, Eccel.mo Sig.r, sia detto con buona pace di V. S., mi par d’esser giudicato per contrario al filosofar peripatetico da quelli che sinistramente si servono del sopradetto precetto, purissimo e sicurissimo, cioè che vogliono che il ben filosofare sia il ricevere e sostenere qual si voglia detto e proposizione scritta da Aristotele, alla cui assoluta autorità si sottopongono, e per mantenimento della quale si inducono a negare esperienze sensate o a dare strane interpetrazioni a’ testi di Aristotele, per dichiarazione e limitazione de i quali bene spesso farebbero dire al medesimo filosofo altre cose non meno stravaganti e sicuramente lontane dalla sua imaginazione. Non ripugna che un grande artefice habbia sicurissimi e perfettissimi precetti nell’arte sua, e che talvolta nell’operare erri in qualche particolare; come, per esempio, che un musico o un pittore, possedendo i veri precetti dell’arte, faccia nella pratica qualche dissonanza, o inavvertentemente alcuno errore in prospettiva. Io dunque, perchè so che tali artefici non pure possedevano i veri precetti, ma essi medesimi ne erano stati li inventori, vedendo qualche mancamento in alcuna delle loro opere, devo riceverlo per ben fatto e degno di esser sostenuto et imitato, in virtù dell’autorità di quelli? Qui certo non presterò io il mio assenso. Voglio aggiugnere per ora questo solo: che io mi rendo sicuro che se Aristotele tornasse al mondo, egli riceverebbe me tra i suoi seguaci, in virtù delle mie poche contradizioni, ma ben concludenti, molto più che moltissimi altriche, per sostenere ogni suo detto per vero, vanno espiscando da i suoi testi concetti che mai non li sariano caduti in mente. E quando Aristotele vedesse le novità scoperte novamente in cielo, dove egli affermò quello essere inalterabile et immutabile, perchè niuna alterazione vi si era sino allora veduta, indubitatamente egli, mutando oppinione, direbbe ora il contrario; chè ben si raccoglie, che mentre ei dice il cielo esser inalterabile, perchè non vi si era veduta alterazione, direbbe ora essere alterabile, perchè alterazioni vi si scorgono. Si fa l’o[ra] tarda, et io entrerei in un pelago larghissimo se io volessi produr tutto quello che in tale occasione mi è passato più volte per la mente; però mi riserverò ad altra occasione.
Il 26 gennaio 1641 Galileo inviava a Liceti la copia, sistemata per la stampa, della Lettera al Principe Leopoldo di Toscana. Liceti leggerà e scriverà il nuovo suo libro dentro il quale vi è il lavoro, l’ultimo, di Galileo. Il libro di Liceti ha per titolo De Lunae subobscura luce prope coniunctiones et in eclipsibus observata e vedrà la luce ad Udine nel 1642 … quando Galileo era già morto. Non prima di aver dichiarato all’amico Rinuccini la sua fede copernicana in una lettera del 29 marzo 1641:
La falsità del sistema Copernicano non deve essere in conto alcuno messa in dubbio, e massime da noi Cattolici, havendo la inrefragabile autorità delle Scritture Sacre, interpretate da i maestri sommi in teologia, il concorde assenso de’ quali ci rende certi della stabilità della terra, posta nel centro, e della mobilità del sole intorno ad essa. Le congetture poi per le quali il Copernico et altri suoi seguaci hanno profferito il contrario, si levono tutte con quel saldissimo argumento preso dalla onnipotenza di Iddio, la quale potendo fare in diversi, anzi in infiniti, modi quello che alla nostra oppinione e osservazione par fatto in un tal particolare, non doviamo volere abbreviare la mano di Dio, e tenacemente sostenere quello in che possiamo essere ingannati. E come che io stimi insuffizienti le osservazioni e conietture Copernicane, altr’e tanto reputo più fallaci et erronee quelle di Tolomeo, di Aristotele e de’ loro seguaci, mentre che, senza uscire de’ termini de’ discorsi humani, si può assai chiaramente scoprire la non concludenza di quelle. E poi che V. S. Ill.ma dice restar perplessa e perturbata dall’argumento preso dal vedersi continuamente la metà del cielo sopra l’orizonte, onde si possa con Tolomeo concludere la terra esser nel centro della sfera stellata, e non da esso lontana quanto è il semidiametro dell’orbe magno, risponda all’autore che è vero che non si vede la metà del cielo, e glie lo neghi sin che egli non la rende sicura che si vegga giustamente tal metà; il che non farà egli già mai. Et assolutamente chi ha detto, vedersi la metà del cielo, e però esser la terra collocata nel centro, ha prima nel suo cervello la terra stabilita nel centro, e quindi affermato vedersi la metà del cielo, perchè così doverebbe accadere quando la terra fusse nel centro; sì che non dal vedersi la metà del cielo si è inferito la terra esser nel centro, ma raccolto dalla supposizione che la terra sia nel centro, vedersi la metà del cielo. E sarebbe necessario che Tolommeo e questi altri autori ci insegnassero a conoscer nel cielo i primi punti d’Ariete e di Libra, perchè io quanto a me già mai discerner non gli potrei.
Aggiunghiamo hora che sia vera la osservazione del Sig.r Capitan Pieroni del moto di alcuna fissa, fatto con alcuni minuti secondi: per piccolo che egli sia, inferisce, a gli humani discorsi, mutazione nella terra diversa da ognuna che, ritenendola nel centro, potesse essergli attribuita. E se tal mutazione è, et si osserva esser meno di un minuto primo, chi vorrà assicurarmi se, nascendo il primo punto d’Ariete, tramonti il primo di Libra così puntualmente che non ci sia differenza nè anco di un minuto primo? Sono tali punti invisibili; gli orizonti, non così precisi in terra, nè anco tal volta in mare; strumenti astronomici ordinarii non possono essere così esquisiti che ci assicurino in cotali osservazioni dall’errore di un minuto; e finalmente, le refrazioni appresso all’orizonte posson fare alterazioni tali, che portino inganno non sol di uno, ma di molti e molti minuti, come questi medesimi osservatori concederanno. Adunque, che vogliamo raccorre in una delicatissima e sottilissima osservazione da esperienze grossolanissime et anco impossibili a farsi? Potrei soggiugner altre cose in questo proposito, ma il già detto nel mio Dialogo sfortunato dice tanto che può bastare.
Roberto Renzetti
NOTE
(1) Nell’Edizione Nazionale delle Opere di Galileo, Favaro, il curatore, nel Volume VIII, in cui sono riportati i Discorsi, sistema la Sesta Giornata prima della Quinta proprio perché il contenuto delle ricerche dell’una precede quelle dell’altra. Come sottotitolo alla Sesta Giornata, della forza della percossa, si legge: Da aggìugnersi ai discorsi, e alle dimostrazioni Matematiche intorno alle due nuove scienze appartenenti alle meccaniche, ed ai movimenti locali. Da notare, infine che, nella ricostruzione che ha fatto Favaro, alla fine delle sei giornate vi sono vari frammenti che, in origine, dovevano far parte dell’opera. Ciò starebbe a testimoniare che l’opera non era chiusa in sé ma aperta ad ogni possibile novità.
(2) Un breve commento ad un libro che neppure riporto in bibliografia perché straordinariamente fuorviante. L’autore, Pietro Redondi, è persona seria del quale conosco lavori molto ben fatti come quelli che ha scritto per la Storia d’Italia della Einaudi (Annali 3, Scienza e Tecnica). Ma nel suo Galileo eretico vi sono elementi che fanno sospettare l’idea dello scoop che in realtà è una concessione ai furbastri delle gerarchie ecclesiastiche. La tesi di questo libro nasce da due documenti che da quel pozzo infinito ed inesplorato degli Archivi vaticani sono stati fatti filtrare oculatamente. Di tali documenti uno è del 1624 e sarebbe una denuncia della posizione di Galileo sull’esistenza del vuoto che i gesuiti avrebbero fatto contro di lui, mentre l’altro sarebbe una corrispondenza che Padre Orazio Grassi avrebbe scambiato con Baliani nel 1648 ed in cui Grassi dice di aver avuto un ruolo importante nella denuncia di cui prima. Più volte le sacre beatitudini ci hanno detto che ormai tutto ciò che c’era da sapere sui processi di Galileo e, soprattutto, Bruno era stato fatto conoscere. Poi d’improvviso escono fuori due fogli che vengono consegnati a Redondi perché ne scriva. Ebbene la tesi di questo libro è che Galileo non sarebbe stato condannato per le questioni fisico-cosmologiche che conosciamo ma per motivi teologici, di fede. E questa clamorosa scoperta discenderebbe proprio dal fatto che Galileo lavorava alla prova del vacuo sostenendo l’esistenza degli atomi che per lui comunque erano così detti, non perché siano non quanti, ma perché sendo minimi corpuscoli, non se ne danno altri minori da i quali possino esser divisi. L’atomismo era stato utilizzato qua e là in vari lavori di Galileo (in genere come ipotesi ad hoc), in genere come ipotesi ad hoc; esso si sviluppò poi in modo esteso e composito ne Il Saggiatore (1623), in cui alcuni intravidero una critica al testo aristotelico del De anima, ritenuto sacro nella scolastica (le qualità aristoteliche secondarie come colore e sapore sono solo delle opinioni, gli atomi e il vuoto sono invece gli oggetti fisici reali, le proprietà primarie come la figura, la dimensione, lo spazio ed il tempo). In definitiva l dogma dell’eucarestia stabilito nel Concilio di Trento (la denuncia contro Galileo fu presentata da un anonimo, che si crede sia il gesuita Orazio Grassi, al Sant’Uffizio subito dopo l’uscita de Il Saggiatore e fu anche dato alle stampe nel 1626 un libercolo, Ratio ponderum librae et symbellae in cui l’autore, il gesuita Orazio Grassi, definiva la posizione di Galileo come eresia eucaristica spiegando che nell’ostia è comunemente affermato, le specie sensibili, il calore, il sapore e così via, permangono: Galileo invece dice che il calore e il sapore, fuori da colui che li avverte, e pertanto anche nell’ostia, sono dei puri nomi, ossia essi non sono niente. Si dovrà dunque inferire da ciò che Galileo dice, che il calore e il sapore non sussistono nell’ostia. L’animo prova orrore solo a pensarlo). Il nocciolo del problema risiedeva proprio nel fatto che mentre l’atomismo relegava le qualità secondarie ad un ammennicolo della fisica (vo io pensando che questi sapori, odori, colori, etc., per la parte del suggetto nel quale ci par che riseggano, non sieno altro che puri nomi, ma tengano solamente lor residenza nel corpo sensitivo, sì che rimosso l’animale, sieno levate ed annichilate tutte queste qualità), tali qualità erano invece alla base della concezione dell’eucarestia (dogma dal Concilio del Laterano del 1215). Inoltre con l’atomismo entrava in modo dirompente nella disputa tra fisica e teologia la trasmutatio materiae, ossia l’interpretazione delle trasformazioni fisiche delle sostanze da confrontarsi (ahimé) con la “trasformazione” del pane e vino in corpo e sangue di Cristo (eucarestia). Da questo punto il discorso prosegue in un articolo, Il problema delle «qualità» e il sacramento eucaristico, che tratta diffusamente la questione:
Come si produce questa trasformazione della sostanza: per annichilazione o conversione? E ancora come spiegare la permanenza dei dati sensibili originari e la loro percezione fisica? Ogni filosofia che avesse introdotto nella nozione di sostanza degli elementi quantitativi, come estensione e numero, avrebbe reso difficile la condizione di esistenza della sostanza nel sacramento. Nessuna poteva essere più consona, se non la metafisica aristotelico-tomista e il cosiddetto ilemorfismo (un corpo, secondo questa teoria, è composto da due principi metafisici: la materia, che dà al corpo la sua estensione, e la forma, principio qualitativo che gli conferisce attività e proprietà specifiche. La sostanza risulta essere il prodotto di questi due principi). Nell’eucaristia si aveva una sostanza, il corpo di Cristo, diversa nella sua estensione, l’ostia, e che non coincideva con le sue qualità sensibili. Per Tommaso d’Aquino, tutta la sostanza del pane, ossia forma e materia, è “trasmutata” nel corpo di Cristo. Pertanto la quantità (estensione) dell’ostia consacrata non è sostenuta né dalla materia del pane né dall’aria circostante. Essa permane miracolosamente, senza sostanza. Tale teoria, detta degli «accidenti senza soggetto» (Summa Teologica, Questiones 73-83), metteva al riparo sia dai problemi dell’esperienza sensibile del colore, dell’odore e del sapore, così come dallo scetticismo degli intellettuali. Nell’eucaristia si aveva una sostanza, il corpo di Cristo, diversa nella sua estensione, l’ostia, e che non coincideva con le sue qualità sensibili. Per san Tommaso, tutta la sostanza del pane, ossia forma e materia, è “trasmutata” nel corpo di Cristo. Pertanto la quantità (estensione) dell’ostia consacrata non è sostenuta né dalla materia del pane né dall’aria circostante. Essa permane miracolosamente, senza sostanza.
Poiché gli storici della scienza non sono ingenui, soprattutto quelli che hanno a che fare con continui falsi vaticani, il libro di Redondi, ponderoso e di una prestigiosa casa editrice (Einaudi), è caduto nel vuoto tra gli storici ed è diventato un serio argomento di conversazione per i teologi, cioè gli studiosi del nulla.
Per chi vuole affrontare il problema con dettagli e documenti può leggere lo studio fatto da Camerota nelle pagine dalla 376 alla 398 del suo testo citato in bibliografia.
(3) La frase continua così:
[…] e quale e quanta sia la forza che da numero immenso di debolissimi momenti insieme congiunti risulta, porgacene evidentissimo argomento il veder noi un peso di milioni di libbre, sostenuto da canapi grossissimi, cedere e finalmente lasciarsi vincere e sollevare dall’assalto de gl’innumerabili atomi di acqua, li quali, o spinti dall’austro, o pur che, distesi in tenuissima nebbia, si vadano movendo per l’aria, vanno a cacciarsi tra fibra e fibra de i canapi tiratissimi, né può l’immensa forza del pendente peso vietargli l’entrata; sì che, penetrando per gli angusti meati, ingrossano le corde e per consequenza le scorciano, onde la mole gravissima a forza vien sollevata. […]
e la riporto tutta perché qui, per la prima volta, en passant, si fa riferimento agli atomi.
Osservo poi che l’intero ragionamento di Salviati è sostenuto da una bella esemplificazione ricavata dai fenomeni di fusione:
Nel considerar tal volta come, andando il fuoco serpendo tra le minime particole di questo e di quel metallo, che tanto saldamente si trovano congiunte, finalmente le separa e disunisce; e come poi, partendosi il fuoco, tornano con la medesima tenacità di prima a ricongiugnersi, senza diminuirsi punto la quantità nell’oro, e pochissimo in altri metalli, anco per lungo tempo che restino distrutti; pensai che ciò potesse accadere perché le sottilissime particole del fuoco, penetrando per gli angusti pori del metallo (tra i quali, per la loro strettezza, non potessero passare i minimi dell’aria né di molti altri fluidi), col riempiere i minimi vacui tra esse fraposti liberassero le minime particole di quello dalla violenza con la quale i medesimi vacui l’una contro l’altra attraggono, proibendogli la separazione; e così, potendosi liberamente muovere, la lor massa ne divenisse fluida, e tale restasse sin che gl’ignicoli tra esse dimorassero; partendosi poi quelli e lasciando i pristini vacui, tornasse la lor solita attrazzione, ed in consequenza l’attaccamento delle parti.
(4) La dimostrazione ora fornita è importante per Galileo perché la userà ancora successivamente per dimostrare altre cose.
(5) Riporto il brano in cui si discute sugli indivisibili (Edizione Nazionale, Vol. VIII, pagg. 77-83):
SALV. Queste son di quelle difficoltà che derivano dal discorrer che noi facciamo col nostro intelletto finito intorno a gl’infiniti, dandogli quelli attributi che noi diamo alle cose finite e terminate; il che penso che sia inconveniente, perché stimo che questi attributi di maggioranza, minorità ed egualità non convenghino a gl’infiniti, de i quali non si può dire, uno esser maggiore o minore o eguale all’altro. Per prova di che già mi sovvenne un sì fatto discorso, il quale per più chiara esplicazione proporrò per interrogazioni al Sig. Simplicio, che ha mossa la difficoltà.
Io suppongo che voi benissimo sappiate quali sono i numeri quadrati, e quali i non quadrati.
SIMP. So benissimo che il numero quadrato è quello che nasce dalla moltiplicazione d’un altro numero in se medesimo: e così il quattro, il nove, etc., son numeri quadrati, nascendo quello a, e moltiplicati.
SALV. Benissimo: e sapete ancora, che sì come i prodotti si dimandano quadrati, i producenti, cioè quelli che si multiplicano, si chiamano lati o radici; gli altri poi, che non nascono da numeri multiplicati in se stessi, non sono altrimenti quadrati. Onde se io dirò, i numeri tutti, comprendendo i quadrati e i non quadrati, esser più che i quadrati soli, dirò proposizione verissima: non è così?
SIMP. Non si può dir altrimenti.
SALV. Interrogando io di poi, quanti siano i numeri quadrati, si può con verità rispondere, loro esser tanti quante sono le proprie radici, avvenga che ogni quadrato ha la sua radice, ogni radice il suo quadrato, né quadrato alcuno ha più d’una sola radice, né radice alcuna più d’un quadrato solo.
SIMP. Così sta.
SALV. Ma se io domanderò, quante siano le radici, non si può negare che elle non siano quante tutti i numeri, poiché non vi è numero alcuno che non sia radice di qualche quadrato; e stante questo, converrà dire che i numeri quadrati siano quanti tutti i numeri, poiché tanti sono quante le lor radici, e radici son tutti i numeri: e pur da principio dicemmo, tutti i numeri esser assai più che tutti i quadrati, essendo la maggior parte non quadrati. E pur tuttavia si va la moltitudine de i quadrati sempre con maggior proporzione diminuendo, quanto a maggior numeri si trapassa; perché sino a cento vi sono dieci quadrati, che è quanto dire la decima parte esser quadrati; in dieci mila solo la centesima parte sono quadrati, in un millione solo la millesima: e pur nel numero infinito, se concepir lo potessimo, bisognerebbe dire, tanti essere i quadrati quanti tutti i numeri insieme.
SAGR. Che dunque si ha da determinare in questa occasione?
SALV. Io non veggo che ad altra decisione si possa venire, che a dire, infiniti essere tutti i numeri, infiniti i quadrati, infinite le loro radici, né la moltitudine de’ quadrati esser minore di quella di tutti i numeri, né questa maggior di quella, ed in ultima conclusione, gli attributi di eguale maggiore e minore non aver luogo ne gl’infiniti, ma solo nelle quantità terminate. E però quando il Sig. Simplicio mi propone più linee diseguali, e mi domanda come possa essere che nelle maggiori non siano più punti che nelle minori, io gli rispondo che non ve ne sono né più né manco né altrettanti, ma in ciascheduna infiniti: o veramente se io gli rispondessi, i punti nell’una esser quanti sono i numeri quadrati, in un’altra maggiore quanti tutti i numeri, in quella piccolina quanti sono i numeri cubi, non potrei io avergli dato sodisfazione col porne più in una che nell’altra, e pure in ciascheduna infiniti? E questo è quanto alla prima difficoltà.
SAGR. Fermate in grazia, e concedetemi che io aggiunga al detto sin qui un pensiero, che pur ora mi giugne: e questo è, che, stanti le cose dette sin qui, parmi che non solamente non si possa dire, un infinito esser maggiore d’un altro infinito, ma né anco che e’ sia maggior d’un finito, perché se ‘l numero infinito fusse maggiore, v. g., del millione, ne seguirebbe, che passando dal millione ad altri e ad altri continuamente maggiori, si camminasse verso l’infinito; il che non è: anzi, per l’opposito a quanto maggiori numeri facciamo passaggio, tanto più ci discostiamo dal numero infinito; perché ne i numeri, quanto più si pigliano grandi, sempre più e più rari sono i numeri quadrati in esso contenuti; ma nel numero infinito i quadrati non possono esser manco che tutti i numeri, come pur ora si è concluso; adunque l’andar verso numeri sempre maggiori e maggiori è un discostarsi dal numero infinito.
SALV. E così dal vostro ingegnoso discorso si conclude, gli attributi di maggiore minore o eguale non aver luogo non solamente tra gl’infiniti, ma né anco tra gl’infiniti e i finiti.
Passo ora ad un’altra considerazione, inuo sian divisibili in sempre divisibili, non veggo come si possa sfuggire, la composizione essere di infiniti indivisibili, perché una divisione e subdivisione che si possa proseguir perpetuamente, suppone che le parti siano infinite, perché altramente la subdivisione sarebbe terminabile; e l’esser le parti infinite si tira in consequenza l’esser non quante [infinitesime, ndr], perché quanti infiniti fanno un’estensione infinita: e così abbiamo il continuo composto d’infiniti indivisibili.
SIMP. Ma se noi possiamo proseguir sempre la divisione in parti quante [finite, ndr], che necessità abbiamo noi di dover, per tal rispetto, introdur le non quante [infinitesime, ndr]?
SALV. L’istesso poter proseguir perpetuamente la divisione in parti quante [finite, ndr], induce la necessità della composizione di infiniti non quanti. Imperò che, venendo più alle strette, io vi domando che resolutamente mi diciate, se le parti quante nel continuo, per vostro credere, son finite o infinite?
SIMP. Io vi rispondo, essere infinite e finite: infinite, in potenza; e finite, in atto: infinite in potenza, cioè innanzi alla divisione; ma finite in atto, cioè dopo che son divise; perché le parti non s’intendono attualmente esser nel suo tutto, se non dopo esser divise o almeno segnate; altramente si dicono esservi in potenza.
SALV. Sì che una linea lunga, v. g., venti palmi non si dice contener venti linee di un palmo l’una attualmente, se non dopo la divisione in venti parti eguali; ma per avanti si dice contenerle solamente in potenza. Or sia come vi piace; e ditemi se, fatta l’attual divisione di tali parti, quel primo tutto cresce o diminuisce, o pur resta della medesima grandezza?
SIMP. Non cresce, né scema.
SALV. Così credo io ancora. Adunque le parti quante [finite, ndr] nel continuo, o vi siano in atto o vi siano in potenza, non fanno la sua quantità maggiore né minore: ma chiara cosa è, che parti quante attualmente contenute nel lor tutto, se sono infinite, lo fanno di grandezza infinita: adunque parti quante, benché in potenza solamente, infinite, non possono esser contenute se non in una grandezza infinita; adunque nella finita parti quante infinite, né in atto né in potenza possono esser contenute.
SAGR. Come dunque potrà esser vero che il continuo possa incessabilmente dividersi in parti capaci sempre di nuova divisione?
SALV. Par che quella distinzione d’atto e di potenza vi renda fattibile per un verso quel che per un altro sarebbe impossibile. Ma io vedrò d’aggiustar meglio queste partite con fare un altro computo; ed al quesito che domanda se le parti quante nel continuo terminato sian finite o infinite, risponderò tutto l’opposto di quel che rispose dianzi il Sig. Simplicio, cioè non esser né finite né infinite.
SIMP. Ciò non arei saputo mai risponder io, non pensando che si trovasse termine alcuno mezzano tra ‘l finito e l’infinito, sì che la divisione o distinzione che pone, una cosa o esser finita o infinita, fusse manchevole e difettosa.
SALV. A me par ch’ella sia. E parlando delle quantità discrete, parmi che tra le finite e l’infinite ci sia un terzo medio termine, che è il rispondere ad ogni segnato numero; sì che, domandato, nel presente proposito, se le parti quante nel continuo siano finite o infinite, la più congrua risposta sia il dire, non esser né finite né infinite, ma tante che rispondono ad ogni segnato numero: per il che fare è necessario che elle non siano comprese dentro a un limitato numero, perché non risponderebbono ad un maggiore; ma né anco è necessario che elle siano infinite, perché niuno assegnato numero è infinito: e così ad arbitrio del domandante una proposta linea gliela potremo assegnare segata in cento parti quante, e in mille e in cento mila, conforme a qual numero più gli piacerà; ma divisa in infinite, questo non già. Concedo dunque a i Signori filosofi che il continuo contiene quante parti quante piace loro, e gli ammetto che le contenga in atto o in potenza, a lor gusto e beneplacito; ma gli soggiungo poi, che nel modo che in una linea di dieci canne si contengono dieci linee d’una canna l’una, e quaranta d’un braccio l’una, e ottanta di mezzo braccio, etc., così contiene ella punti infiniti: chiamateli poi in atto o in potenza, come più vi piace, ché io, Sig. Simplicio, in questo particolare mi rimetto al vostro arbitrio e giudizio.
SIMP. Io non posso non laudare il vostro discorso: ma ho gran paura che questa parità dell’esser contenuti i punti come le parti quante non corra con intera puntualità, né che a voi sarà così agevole il dividere la proposta linea in infiniti punti, come a quei filosofi in dieci canne o in quaranta braccia: anzi ho per impossibile del tutto il ridurr’ad effetto tal divisione, sì che questa sarà una di quelle potenze che mai non si riducono in atto.
SALV. L’esser una cosa fattibile se non con fatica o diligenza, o in gran lunghezza di tempo, non la rende impossibile, perché penso che voi altresì non così agevolmente vi sbrighereste da una divisione da farsi d’una linea in mille parti, e molto meno dovendo dividerla in 937 o altro gran numero primo. Ma se questa, che voi per avventura stimate divisione impossibile, io ve la riducessi a così spedita come se altri la dovesse segare in quaranta, vi contentereste voi di ammetterla più placidamente nella nostra conversazione?
SIMP. Io gusto del vostro trattar, come fate talora con qualche piacevolezza; ed al quesito vi rispondo, che la facilità mi parrebbe grande più che a bastanza, quando il risolverla in punti non fusse più laborioso che il dividerla in mille parti.
SALV. Qui voglio dirvi cosa che forse vi farà maravigliare, in proposito del volere o poter risolver la linea ne’ suoi infiniti tenendo quell’ordine che altri tiene nel dividerla in quaranta, sessanta o cento parti, cioè con l’andarla dividendo in due e poi in quattro etc.: col qual ordine chi credesse di trovare i suoi infiniti punti, s’ingannerebbe indigrosso, perché con tal progresso né men alla division di tutte le parti quante si perverrebbe in eterno; ma de gli indivisibili tanto è lontano il poter giugner per cotal strada al cercato termine, che più tosto altri se ne discosta, e mentre pensa, col continuar la divisione e col multiplicar la moltitudine delle parti, di avvicinarsi alla infinità, credo che sempre più se n’allontani: e la mia ragione è questa. Nel discorso auto poco fa concludemmo, che nel numero infinito bisognava che tanti fussero i quadrati o i cubi quanti tutti i numeri, poiché e questi e quelli tanti sono quante le radici loro, e radici son tutti i numeri. Vedemmo appresso, che quanto maggiori numeri si pigliavano, tanto più radi si trovavano in essi i lor quadrati, e più radi ancora i lor cubi: adunque è manifesto, che a quanto maggiori numeri noi trapassiamo, tanto più ci discostiamo dal numero infinito; dal che ne séguita che, tornando in dietro (poiché tal progresso sempre più ci allontana dal termine ricercato), se numero alcuno può dirsi infinito, questo sia l’unità. E veramente in essa son quelle condizioni e necessarii requisiti del numero infinito, dico del contener in sé tanti quadrati quanti cubi e quanti tutti i numeri.
SIMP. Io non capisco bene come si deva intender questo negozio.
SALV. Il negozio non ha in sé dubbio veruno, perché l’unità è quadrato, è cubo, è quadrato quadrato e tutte le altre dignità, né vi è particolarità veruna essenziale a i quadrati, a i cubi, etc., che non convenga all’uno: come, v. g., proprietà di due numeri quadrati è l’aver tra di loro un numero medio proporzionale; pigliate qualsivoglia numero quadrato per l’uno de’ termini e per l’altro l’unità, sempre ci troverete un numero medio proporzionale. Siano due numeri quadrati 9 e 4: eccovi, tra ‘l 9 e l’uno, medio proporzionale il 3; fra ‘l 4 e l’uno media il 2; e tra i due quadrati 9 e 4 vi è il 6 in mezzo. Proprietà de i cubi è l’esser tra essi necessariamente due numeri medii proporzionali: ponete 8 e 27, già tra loro son medii 12 e 18; e tra l’uno e l’8 mediano il 2 e ‘l 4; e tra l’uno e ‘l 27, il 3 e ‘l 9. Concludiamo per tanto, non ci essere altro numero infinito che l’unità. E queste sono delle maraviglie che superano la capacità della nostra immaginazione, e che devriano farci accorti quanto gravemente si erri mentre altri voglia discorrere intorno a gl’infiniti con quei medesimi attributi che noi usiamo intorno a i finiti, le nature de i quali non hanno veruna convenienza tra di loro.
(6) Riporto il brano in cui si discute del modo ideato da Galileo per misurare la velocità della luce (Edizione Nazionale, Vol. VIII, pagg. 87-89):
SALV. Gli altri incendii e dissoluzioni veggiamo noi farsi con moto, e con moto velocissimo: veggansi le operazioni de i fulmini, della polvere nelle mine e ne i petardi, ed in somma quanto il velocitar co’ i mantici la fiamma de i carboni, mista con vapori grossi e non puri, accresca di forza nel liquefare i metalli: onde io non saprei intendere che l’azzione della luce, benché purissima, potesse esser senza moto, ed anco velocissimo.
SAGR. Ma quale e quanta doviamo noi stimare che sia questa velocità del lume? forse instantanea, momentanea, o pur, come gli altri movimenti, temporanea? né potremo con esperienza assicurarci qual ella sia?
SIMP. Mostra l’esperienza quotidiana, l’espansion del lume esser instantanea; mentre che vedendo in gran lontananza sparar un’artiglieria, lo splendor della fiamma senza interposizion di tempo si conduce a gli occhi nostri, ma non già il suono all’orecchie, se non dopo notabile intervallo di tempo.
SAGR. Eh, Sig. Simplicio, da cotesta notissima esperienza non si raccoglie altro se non che il suono si conduce al nostro udito in tempo men breve di quello che si conduca il lume; ma non mi assicura, se la venuta del lume sia per ciò istantanea, più che temporanea ma velocissima. Né simile osservazione conclude più che l’altra di chi dice: «Subito giunto il Sole all’orizonte, arriva il suo splendore a gli occhi nostri»; imperò che chi mi assicura che prima non giugnessero i suoi raggi al detto termine, che alla nostra vista?
SALV. La poca concludenza di queste e di altre simili osservazioni mi fece una volta pensare a qualche modo di poterci senza errore accertar, se l’illuminazione, cioè se l’espansion del lume, fusse veramente instantanea; poiché il moto assai veloce del suono ci assicura, quella della luce non poter esser se non velocissima: e l’esperienza che mi sovvenne, fu tale. Voglio che due piglino un lume per uno, il quale, tenendolo dentro lanterna o altro ricetto, possino andar coprendo e scoprendo, con l’interposizion della mano, alla vista del compagno, e che, ponendosi l’uno incontro all’altro in distanza di poche braccia, vadano addestrandosi nello scoprire ed occultare il lor lume alla vista del compagno, sì che quando l’uno vede il lume dell’altro, immediatamente scuopra il suo; la qual corrispondenza, dopo alcune risposte fattesi scambievolmente, verrà loro talmente aggiustata, che, senza sensibile svario, alla scoperta dell’uno risponderà immediatamente la scoperta dell’altro, sì che quando l’uno scuopre il suo lume, vedrà nell’istesso tempo comparire alla sua vista il lume dell’altro. Aggiustata cotal pratica in questa piccolissima distanza, pongansi i due medesimi compagni con due simili lumi in lontananza di due o tre miglia, e tornando di notte a far l’istessa esperienza, vadano osservando attentamente se le risposte delle loro scoperte ed occultazioni seguono secondo l’istesso tenore che facevano da vicino; che seguendo, si potrà assai sicuramente concludere, l’espansion del lume essere instantanea: ché quando ella ricercasse tempo, in una lontananza di tre miglia, che importano sei per l’andata d’un lume e venuta dell’altro, la dimora dovrebbe esser assai osservabile. E quando si volesse far tal osservazione in distanze maggiori, cioè di otto o dieci miglia, potremmo servirci del telescopio, aggiustandone un per uno gli osservatori al luogo dove la notte si hanno a mettere in pratica i lumi; li quali, ancor che non molto grandi, e per ciò invisibili in tanta lontananza all’occhio libero, ma ben facili a coprirsi e scoprirsi, con l’aiuto de i telescopii già aggiustati e fermati potranno esser commodamente veduti.
SAGR. L’esperienza mi pare d’invenzione non men sicura che ingegnosa. Ma diteci quello che nel praticarla avete concluso.
SALV. Veramente non l’ho sperimentata, salvo che in lontananza piccola, cioè manco d’un miglio, dal che non ho potuto assicurarmi se veramente la comparsa del lume opposto sia instantanea; ma ben, se non instantanea, velocissima, e direi momentanea, è ella, e per ora l’assimiglierei a quel moto che veggiamo farsi dallo splendore del baleno veduto tra le nugole lontane otto o dieci miglia; del qual lume distinguiamo il principio, e dirò il capo e fonte, in un luogo particolare tra esse nugole, ma bene immediatamente segue la sua espansione amplissima per le altre circostanti; che mi pare argomento, quella farsi con qualche poco di tempo; perché quando l’illuminazione fusse fatta tutta insieme, e non per parti, non par che si potesse distinguer la sua origine, e dirò il suo centro, dalle sue falde e dilatazioni estreme. Ma in quai pelaghi ci andiamo noi inavvertentemente pian piano ingolfando? tra i vacui, tra gl’infiniti, tra gli indivisibili, tra i movimenti instantanei, per non poter mai, dopo mille discorsi, giugnere a riva?
(7) E’ interessante notare che Galileo studia i suoni attraverso le onde che producono sulla superficie dell’acqua contenuta in un recipiente e che si rende conto di come ad un dato suono corrisponde una data onda, cioè una data frequenza, dell’onda creata. A volte, per poter osservare alcune onde deve passare a recipienti più grandi. Come esempio riporto una sola frase di Sagredo:
Ma perché il numerar le vibrazioni d’una corda, che nel render la voce le fa frequentissime, è del tutto impossibile, sarei restato sempre ambiguo se vero fusse che la corda dell’ottava, più acuta, facesse nel medesimo tempo doppio numero di vibrazioni di quelle della più grave, se le onde permanenti per quanto tempo ci piace, nel far sonare e vibrare il bicchiere, non m’avessero sensatamente mostrato come nell’istesso momento che alcuna volta si sente il tuono saltare all’ottava, si veggono nascere altre onde più minute, le quali con infinita pulitezza tagliano in mezzo ciascuna di quelle prime.
A ciò Salviati aggiunge:
Bellissima osservazione per poter distinguer ad una ad una le onde nate dal tremore del corpo che risuona, che son poi quelle che, diffuse per l’aria, vanno a far la titillazione su ‘l timpano del nostro orecchio, la quale nell’anima ci doventa suono
anche se, osserva, che quelle onde restano per poco tempo e sarebbe molto utile che si potessero mantenere per molto più tempo per poterle studiare meglio.
(8) E’ Salviati che definisce l’altezza o elevazione di un piano inclinato nel modo seguente:
Chiama la elevazione di un piano inclinato la perpendicolare che dal termine sublime di esso piano casca sopra la linea orizontale prodotta per l’infimo termine di esso piano inclinato;

come, per intelligenza, essendo la linea AB parallela all’orizonte, sopra ‘l quale siano inclinati li due piani CA, CD, la perpendicolare CB, cadente sopra l’orizontale BA, chiama l’Autore la elevazione de i piani CA, CD; e suppone che i gradi di velocità del medesimo mobile scendente per li piani inclinati CA, CD, acquistati ne i termini A, D, siano eguali, per esser la loro elevazione l’istessa CB: e tanto anco si deve intendere il grado di velocità che il medesimo cadente dal punto C arebbe nel termine B.
(9) Ho insistito sul principio d’inerzia perché vi sono alcuni storici che hanno lavorato per metà del loro tempo tentando di sostenere che tale principio non fu mai trovato da Galileo. E’ certo che una formulazione di tale principio fatta in modo assiomatico, come se avessimo di fronte un testo di fisica per i licei suddiviso in modo classico in statica, cinematica, …. eccetera, non c’è. In tal senso Galileo non ha enunciato nulla e diciamo pure che è un autore inutile. Il fatto è che questo modo di riassumere, il modo assiomatico che inizierà autorevolissimamente con Newton, non appartiene né a Galileo né alla fisica del Seicento. Tra gli accaniti denigratori di Galileo spicca lo sciovinista francese (di origine russa) Koyré in ottima compagnia di una schiera di personaggi secondo i quali chi ha fatto davvero le cose più eccellenti è lo scienziato più eminente, il Popov del loro Paese. Non dico altro perché l’argomento l’ho trattato diffusamente in Alcuni elementi di giudizio su Galileo. Una discussione in proposito si trova anche in Il principio d’inerzia negli ultimi scritti di Galileo di Roberto Vergara Caffarelli e nel Capitolo 8 del libro di Geymonat.
(10) Galileo aveva certamente iniziato a studiare il moto dei proiettili prima del 1609, a Padova. E’ lui stesso che ce lo racconta in una lettera dell’11 febbraio 1609 ad Antonio de’ Medici, figlio del Granduca di Toscana Francesco I de’ Medici. e personaggio discusso e controverso.
(11) Anche Torricelli scriverà sulla forza della percossa. La seconda delle sue Lezioni Accademiche (10 settembre 1642) avrà come titolo proprio Della Percossa che si può leggere in Scienziati del Seicento, Rizzoli 1969.
(12) Riporto l’intero scritto di Galileo del 1599 sulla percossa:
Della forza della percossa
L’investigare qual sia la causa della forza della percossa è per più cagioni grandemente necessario. E prima, perché in essa apparisce assai più del maraviglioso di quello, che in qualunque altro stromento meccanico si scorga, atteso che, percotendosi sopra un chiodo da ficcarsi in un durissimo legno, o vero sopra un palo che debbia penetrare dentro in terreno ben fisso, si vede, per la sola virtù della percossa, spingersi e l’uno e l’altro avanti; onde senza quella, mettendosi sopra il martello, non pure non si muoverà, ma quando anco bene vi fosse appoggiato un peso molte e molte volte nell’istesso martello più grave: effetto veramente maraviglioso, e tanto più degno di speculazione, quanto, per mio avviso, niuno di quelli, che sin qui ci hanno intorno filosofato, ha detto cosa che arrivi allo scopo; il che possiamo pigliare per certissimo segno ed argumento della oscurità e difficoltà di tale speculazione. Perché ad Aristotile o ad altri che volessero la cagione di questo mirabile effetto ridurre alla lunghezza del manubrio o manico del martello, parmi che, senza altro lungo discorso, si possa scoprire l’infermità delli loro pensieri dall’effetto di quei stromenti, che, non avendo manico, percotono o col cadere da alto a basso, o coll’esser spinti con velocità per traverso. Dunque ad altro principio bisogna che ricorriamo, volendo ritrovare la verità di questo fatto. Del quale benché la cagione sia alquanto di sua natura obstrusa e difficile a esplicazione, tuttavia anderemo tentando, con quella maggior lucidezza che potremo, di render chiara e sensibile; mostrando finalmente, il principio ed origine di questo effetto non derivar da altro fonte, che da quello stesso onde scaturiscono le ragioni d’altri effetti meccanici.
E questo sarà co ‘l ridurci inanzi gli occhi quello, che in ogni altra operazione meccanica s’è veduto accadere: cioè che la forza, la resistenza ed il spazio, per lo quale si fa il moto, si vanno alternamente con tal proporzione seguendo, e con legge tale rispondendo, che resistenza eguale alla forza sarà da essa forza mossa per egual spazio e con egual velocità di quella che essa si muova. Parimente, forza che sia la metà meno di una resistenza potrà muoverla, purché si muova essa con doppia velocità, o, vogliam dire, per distanza il doppio maggiore di quella che passerà la resistenza mossa. Ed in somma s’è veduto in tutti gli altri stromenti, potersi muovere qualunque gran resistenza da ogni data picciola forza, purché lo spazio, per il quale essa forza si muove, abbia quella proporzione medesima allo spazio, per il quale si moverà la resistenza, che tra essa gran resistenza e la picciola forza si ritrova, e ciò esser secondo la necessaria constituzione della natura. Onde, rivolgendo il discorso ed argumentando per lo converso, qual meraviglia sarà, se quella potenza, che moveria per grande intervallo una picciola resistenza, ne spingerà una cento volte maggiore per la centesima parte di detto intervallo? Niuna per certo: anzi quando altrimente fosse, non pure saria assurdo, ma impossibile.
Consideriamo dunque quale sia la resistenza all’esser mosso nel martello in quel punto dove va a percuotere, e quanto, non percotendo, dalla forza ricevuta saria tirato lontano; ed in oltre, quale sia la resistenza al muoversi di quello che percuote, e quanto per una tal percossa venga mosso: e trovato come questa gran resistenza va avanti per una percossa, tanto meno di quello che anderebbe il martello cacciato dall’empito di chi lo muove, quanto detta gran resistenza è maggiore di quella del martello, cessi in noi la meraviglia dell’effetto, il quale non esce punto da i termini delle naturali constituzioni e di quanto s’è detto. Aggiungasi, per maggior intelligenza, l’essempio in termini particolari. È un martello, il quale, avendo quattro di resistenza, viene mosso da forza tale, che, liberandosi da essa in quel termine dove fa la percossa, anderia lontano, non trovando l’intoppo, dieci passi; e viene in detto termine opposto un gran trave, la cui resistenza al moto è come quattromila, cioè mille volte maggiore di quella del martello (ma non però è immobile, sì che senza proporzione superi la resistenza del martello): però, fatto in esso la percossa, sarà ben spinto avanti, ma per la millesima parte delli dieci passi, ne i quali si saria mosso il martello. E così, riflettendo con metodo converso quello che intorno ad altri effetti meccanici s’è speculato, potremo investigare la ragione della forza della percossa.
So che qui nasceranno ad alcuni delle difficoltà ed instanze, le quali però con poca fatica si torranno di mezzo; e noi le rimetteremo volontariamente tra i problemi meccanici, che in fine di questo discorso si aggiungeranno.
(13) Questo è il breve scambio di parole tra Aproino e Sagredo:
APR – Parmi che sì.
SAGR – Ah, Sig. Paolo, miseri noi; bisogna dire risolutamente che no. Imperocchè, se nella prima posata il peso morto delle mille libbre cacciò il palo quattro dita e non più, perchè volete che l`avernelo tolto solamente e poi rimessoglielo sopra torni a cacciarlo due altre dita? e perchè non lo cacciò prima che ne fusse levato, mentre già li era addosso? volete che lo smontarlo solamente e riposatamente riporvelo gli faccia fare quello che prima non potette?
APR – Io non posso se non arrossire, e dichiararmi d` essere stato in pericolo di sommergermi in un bicchier d` acqua.
(14) Roberto Vergara Caffarelli – Il principio d’inerzia negli ultimi scritti di Galilei – Cronos, 10, 63-68. Avverto inoltre che la trattazione di questa parte è fatta seguendo il suddetto articolo.
(15) Quel tenue chiarore è chiamato Luce cinerea ed è una debole luce di color cenere chiara che rischiara la parte della Luna non illuminata direttamente dal Sole. Il fenomeno era noto dalla notte dei tempi e diverse erano le spiegazioni che se ne davano. Galileo le studiò tutte escludendole di volta in volta. Non poteva essere luce propria della Luna e nemmeno il riflesso della luce di Venere o delle stelle, ma neanche del Sole. L’unica ipotesi rimasta era quella che fosse luce solare riflessa dalla Terra. Anche Leonardo da Vinci propose questa ipotesi e fu lui a chiamare quel chiarore, luce cinerea.
(16) Sull’argomento che inizio a trattare ho pubblicato nel sito un bell’articolo, Caro Fortunio ti scrivo, di Mariapiera Maranzana che consiglio di leggere.
.
BIBLIOGRAFIA
(1) Galileo Galilei – Opere – Edizione Nazionale, G. Barbera, Firenze 1968
(2) Sergio M. Pagano (a cura di) – I documenti del processo di Galileo Galilei – Pontificiae Academiae Scientiarum e Collectanea Archivi Vaticani, 1984
(3) Michele Camerota – Galileo Galilei – Salerno 2004
(4) Ludovico Geymonat – Galileo Galilei – Einaudi 1969
(5) Giorgio de Santillana – Processo a Galileo – Mondadori 1960
(6) Stillman Drake – Galileo At Work – University of Chicago Press, 1978
(7) Descartes – Opere filosofiche (a cura di E. Lojacono) – UTET 1994
(8) Vincenzo Viviani – Vita di Galileo – Salerno Editrice 2001
(9) Stillman Drake – Galileo Galilei pioniere della scienza – Franco Muzzio, 1992
(10) William R. Shea – Galileo’s Intellectual Revolution – The Macmillan Press, 1972
(11) AA.VV. – Scienza e cultura – Edizioni Universitarie Patavine, 1983.
(12) Alexandre Koyré – Studi galileiani – Einaudi, 1979
(13) Fabio Minazzi – Galileo “filosofo geometra” – Rusconi, 1994
(14) A. C. Crombie – Da S. Agostino a Galileo – Feltrinelli, 1970.
(15) E. J. Dijksterhuis – Il meccanicismo e l’immagine del mondo – Feltrinelli, 1971
(16) Enrico Bellone – La stella nuova – Einaudi, 2003.
(17) Stillman Drake – Galileo e la legge della caduta libera – Le Scienze 59, Luglio 1973
(18) Thomas Kuhn – La rivoluzione copernicana – Einaudi 1972
(19) Galileo Galilei – Opere – UTET, 1974 (quest’opera, curata da Franz Brunetti, contiene le traduzioni delle parti in latino delle prime quattro giornate, traduzione fatta nel 1958 da A. Carugo e L. Geymonat).
(20) Ugo Dotti – Galilei – Sansoni 1971
Categorie:Galileo Galilei
Rispondi